Fórum témák
» Több friss téma |
értem. Akkor tudtok mondani nekem olyan módszert, amivel meg tudom nézni, hogy jó-e avagy sem a tranyó?
Mutatós műszerrel sokkal korrektebbül lehet mérni tranzisztort, mint DMM-el.
Hello!
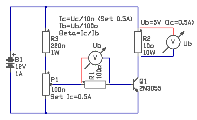
- A potméterrel be kell állítani a kollektor ellenálláson 5V-ot (azaz 0.5A-t) - Majd megméred a bázisellenálláson eső feszültséget és elosztod a bázisellenállással. Így megkapod a 0,5A collektoráramhoz szükséges szükséges bázisáramot. - A kettőt elosztod egymással és megkapod a statikus áramerősítési tényezőt. Természetesen nagyobb kollektoráram mellett is lehet vizsgálni, az ellenállások arányos csökkentése mellett. A tranzisztort természetesen hűteni kell! üdv! proli007
Sziasztok!
Van egy beag apt 100 as végfokom a 2n3055 helyett lehet belerakni valami mást amitől nagyobb teljesítménye lessz? Előre is köszi a válaszotokat!
Nem rajtuk múlik a dolog, pár W-ot lehet talán nyerni más tranyókkal.. Ha a táp még elég is lenne nagyobb teljesítményhez, akkor a komplett végfokot volna szükséges cserélni másra.
Hali!
Akkor nem is nagyon érdemes vele foglalkozni. Van egy quad 405 ös végfokpanelom is talán az másabb volna? Csak az nem üzemel. Ja amúgy +- 55voltal megy.
150-200w ot szeretnék kihozni belőle ha lehet vagy valami rajz ami nem nagyon bonyolult. Gyengének érzem ezt az apt 100 at nem hiszem hogy ez 100w os.
Ahhoz már a táphoz is komolyan kéne nyúlni. Mit hajtasz a végfokkal, amin gyengének érzed a teljesítményét és mennyi idős, mennyit futott a gép?
2 db MNC big bullt hajtok vele. Azt hogy érted hogy a táphoz is komolyabban kellene nyúlni? Nagyobb feszre gondoltál? Amúgy az előerősítő része még a gyári békebeli a végfok része már utánépített.
jaaa, hát ilyesmihez ez nem lesz jó
. Ha csak a mélyeket hajtod róla, első szembejövő végfok, ami képes 2-300W-ra tisztességesen, megbízhatóan.
Akkor ezekszerint kellene nekik legalább egy 2*300 as? Akkor azért érzem gyengének a beag-et? Akkor bekellene szerezni valamit vagy építeni egyet.
Udv,
Van egy ilyen tranyokkal hajtott erositom, ez egy gyari cucc, kb 20 eves, meg abbol az idobol amikor a keszulekkel meg adtak kapcsolasi rajzot, feldobom ide hatha valaki hasznat veszi a rajznak 2X15W ir rajta, de szerintem tobet is kiad pc vel.
Lehet,hogy rossz helyre teszem föl a kérést de nem akartam új topikot nyitni. Van egy trafóm egy aet453-ból és arra lennék kiváncsi,hogy hány A- tudhat( 2X25v.os)
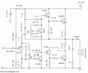
Hali. Találtam egy ilyen rajzot, és szeretném megépíteni mert van itthon 4 db 2n3055 tranzisztorom. 90 wattot tud talán, nem tudom. Azt szertném kérdezni, hogy 59V-ról meghajthatom? Köszi.
2n3055 amplifier
Hát én régebben ezt 80 voltól hajtottam.
Fú köszi martin, és tapasztalat ezzel az erősítővel, mert megépíteném mert van egy 400 VA-s trafóm 42V-os szekunder feszültséggel. Szóval hogy szól? meg ilyesmi.
Üdv!
Azt javaslom tegyél le erről a végfokról! Nálam okosabb emberek elitélték ezt a rajzot, itt a fórumon, de már jó régen. Valahogy próbálj rákeresni mondjuk az 'Erősítő mindig és mindig' topikban.
Köszi Mzolee. Hát akkor már csak ez maradt hátra, csak ennél meg minden alkatrészhez több adat van írva (ettől-eddig).
2n3055
üdv.
nekem lenne egy olyan kérdésem. hogy a képen látható piros biztosíték szált el mivel vagy hogy tudnám pótolni?
Szia!
Az egy nagy teljesítményű hőkioldós ellenállás. Az R615 felirat alatt olvasható az értéke és a teljesítménye.
Üdv.
lenne egy olyan kérdésem hogy van egy Philips FR-140 erősítőm. és nem tudom mi baja van, mert egyszer kiment benne a bíztosíték ki lett cserélve és azóta ha rákötök egy hangszorót és bekapcsolom azonal kitólja a membránt és leégeti a hangszorót.
Ehhez az erösitöhöz nincs véletlenül valakinek nyák rajza? Nagyon megköszönném.
SZia zárlatos a vég fok részk, kb a táp fessznek a fele megy a hangszorokra azért ég le , át kell nézni az erősitőt és, addig ne használd kár a hangszorokért.
sziasztok szereztem egy erősitőt ami nek a fégfoka 2n3050. de a végfok meg minden bevan épitve a nyákba csak a faszi akiér volt ujra akarta kábelezni igy lekerűlt rolla a végfok panelrol a kábelek csak az a baj nem tudom hova mit forraszak :S kéne egy kis segitség
de viszotn ez a második trafo hiányzik belőlle ebben csak egy van a a kerek ez baj?
Ejnye de nem olvasol fórumszabályzatot!
Hello!
Itt megtalálod a rajzát, a panelen meg rá van írva a megfelelő kivezetési pontok neve. De ha a végfok nem üzemképes, akkor nem igazán érdemes vele vacakolni.. üdv! proli007
Hááát... Szóval én legyártottam ezt a Csapó Jácint-féle erősítő nyákot-gépen- DE még nem lett megépítve.
Így teszteletlen a nyák. :yes: Ha érdekel elküldhetem pdf-ben. |
Bejelentkezés
Hirdetés |





. Ha csak a mélyeket hajtod róla, első szembejövő végfok, ami képes 2-300W-ra tisztességesen, megbízhatóan.











