Fórum témák
» Több friss téma |
Érdekelne, hogy tudnám megvédeni 3 fázisú motoromat a fáziskieséstől.Lényegében egy olyan elektronika kellene ami figyelné ha kiesik egy fázis és kioldaná a motor kontaktorát.A több jelfogós megoldás nem érdekel.Tud valaki segiteni?
Én lehet nagyon buta vagyok de olyan szokott egyáltalán lenni hogy csak egy fázis van és a másik kettő nincs.
Hát az egy trafóról jön és annak az esélye hogy vezetékszakadás lenne, hát
Szia !
Én úgy tudom pont erre találták ki a motor védő relét. Mint pl. ezt Villanyszerelő boltban láttam már 4-5000 Huf között is. Be lehet állítani rajta az áramot, amit ha a motor túl lép, akkor lekapcsol, de pl. akkor is ha kimegy egy fázis. Szerintem egyszerűbb mint építgetni, mert annak a költsége is lehet ekkora, de ki tudja, utánna kell nézni
Szia
Ez szerintem jobb Bővebben: Link
Szia remci! A motorvédő kapcsolót (és nem relét) nem teljesen erre találták ki, bár erre is jó. A nevezett eszköz arra jó, ha magában a motorban keletkezik valamiféle túl áram. Pl. a hajtott lánc megakad, a hajtómű megszorul...stb. Nyilván egy fázis kimaradása esetén túl áram keletkezik és lekapcsol. No, de ez csak egy példa. Üdv. :Yoe
Szia! Többen emlegettek itt fázisfigyelő eszközöket, amik valóban ezt a célt szolgálják. Mellesleg az általad említett kontaktor az más célt szolgál. Egyébként konkrétan mi lenne a célod a fázisfigyeléssel? Üdv. :Yoe
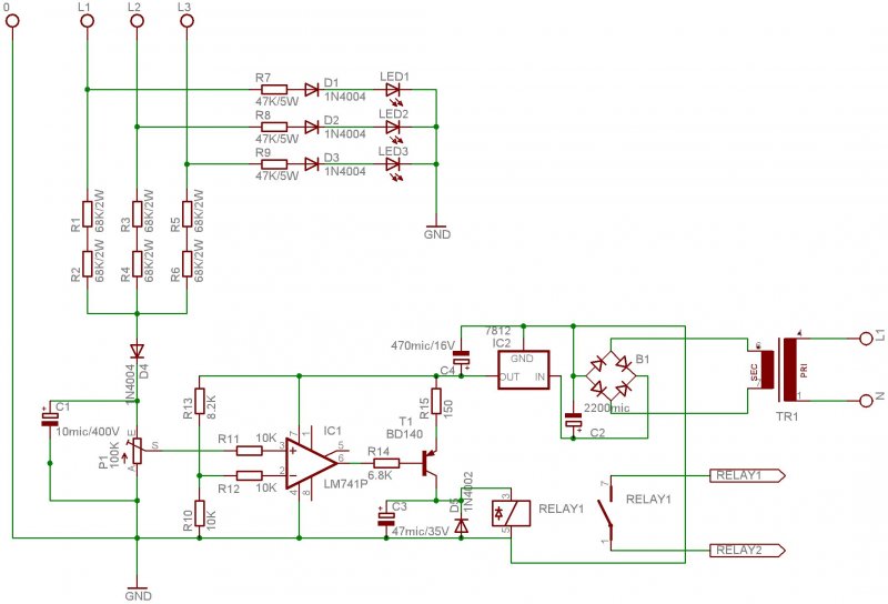
Szia!
Itt egy rajz. Bevált kapcsolás több éve működik hibátlanul. Nem csak fáziskiesésre hanem nagymértékű asszimetriára is old. Pl ha a közép/kis feszültségű trafó delta-zegzug kapcsolású, akkor előfordul hogy 1db primer oldali biztosító oldásakor a szekunder oldalon 2db fázisban 110V lép fel. Ez ekkor is azonnal lekapcsol. Az érzékelési feszültségkülönbség nagyságát a P1 potméterrel állíthatod, a relé után pedig mágneskapcsolót kötve bármekkora teljesítményű 3fázisú motor kapcsolható.
Ja, ez pont ha jól emlékszem a Ganz EMV (elektronikus motor védő) relé kapcsolási rajza. Valamelyik HE újságban volt a gyári kapcsolások között leközölve.
Köszönöm a válaszokat,egyébként van egy háromfázisú buvárpumpám ami kb 1000 euroba kerult,ezt szeretném megvédeni.Az ismerösömnél leégett a motor mert kiesett egy fázis és a tulárom védelem nem védte meg,pedig volt rejta,az a klasszikus ikerfémes.Egyébként a pumpát öntözésre használlom( főleg).Van egy szaki ismerősőm aki megépiti nekem a védelmet, csak nem találtunk rajzot.Majd megirom hogy sikerült,de az is lehet hogy megveszem a gyárit.
Termikus védelemre mindenképpen szükség van, mert nem csak a fázis marad ki, hanem szorulhat is a motor tengelye vagy membránrudazata és a többlet amper kimelegíti a tekercseket! A védelmi áramot az üzemi értékre kell állítani!
Szia barba! Szerintem az ilyen árú szivattyúba beépítenek elektronikus védelmet is. Első kézből tudom ezt, mert egy szivattyúgyárban dolgozom. Persze az ördög nem alszik, Én is tennék védelmet bele. Egyébként a gyártó szokott teljes rendszert is készíteni: szivattyú+vezérlés+védelem és egyéb szolgáltatások, de ezeket külön meg kell venni, mert opcionális és keményen megfizettetik Veled. Yoe
Sziasztok! Tudom hogy tuláram védelem is kell. Magában a szivattyuban nincs beépitett védelem,hanem a vezérlőtáblára kell berakni a védelmeket. Persze a gyártó gyárt védelmet,de elég borsos áron, gondoltam igy olcsóbb lesz, mivel nálam is érezteti hatását a gazdasági válság.
Hello!
Megéptettem a kapcsolást, sajnos jelenleg nincs 3 fázisú áram a közelben, de érdekes dolog, hogy mikor rádugom a 12V-ra, egyböl behúz a relé. Ennek igy kell hogy legyen?
Szerintetek hány voltos kell hogy legyen a relé? A rajzon nincs feltüntetve. Csak akkor kell hogy behuzva legyen ha megvan mind a három fázis. Probáld a potival beállitani.
Szia!
Ha csak 12V-ot adtál neki akkor a relé meg kell húzzon. Ha megvan a 3 fázis akkor nem képződik hibafeszültség, tehát a potméter két végén nincs jelentős feszültségkülönbség. Értelemszerűen ugyan ez a helyzet ha egyáltalán semmi nincs egyik fázisbemenetre sem kötve. Mivel 1 fázisod van azt ha rákötöd bármelyik bemenetre (L1, L2, L3) akkor a relé elejt (p1 állásától függően), minél közelebb van a poti csuszkája a diódához annál kisebb feszültségekre érzékenyebb. A relé ha jól emlékszem nálam 5V-os behúzótekercsű volt. De használhatsz 12V-ost is. Ez esetben R15-öt át kell hidalni.
Viszont arra figyelmeztetlek hogy az áramkör minden egyes alkatrésze hálózati potenciálon lévőnek tekintendő, mivel galvanikusan nincs leválasztva.
Ezért a tesztek során fokozott óvatosságot igényel! Valamint a végleges kialakításnál (dobozolás) is ennek megfelelően kell eljárni.
Hello! A kapcsolás 6V-os relével tökéletessen müködik.Kipróbáltam két motorral.Köszi
Üdv!
Van egy ilyen eszközöm (kép) Elvileg motorvédő kapcsoló de nem tudom pontosan. szóval kérdés az lenne hogy mi ez pontosan mekkora motor köthető rá. És hogy kell bekötni. Kép: Hivatkozás A képet a Képfeltöltés.hu tárolja. http://www.kepfeltoltes.hu Kép: Hivatkozás A képet a Képfeltöltés.hu tárolja. http://www.kepfeltoltes.hu
Hi !
Ez nekem egy motorvédőnek tűnik, de aképet nem tudom megnyitni, az adatok nélkül nem tudok többet mndani. Egyébként a fáziskiesés figyelésre fázisfigyelő relé kell.
Szia!
Ez egy motorvédő kapcsoló és 2,4A-től 4A-ig lehet beállítani a lekapcsolási áramot. Olyan, mint egy hőkioldó kismegszakítóval kombinálva.
Köszi a gyors választ!
A kapcsolási áram az az áramfelvétel ami a villanymotor adattábláján a névleges áramfelvételként van feltűntetve?
Igen. Állítsd a tekerőt a megfelelő áramra. Ha esetleg idővel lekapcsolna, és biztosan nincs túlterhelve a motor, akkor állítsd kissé feljebb ezt a lekapcsolási értéket.
ejj sajna nem fogom tudni alkalmazni akkor ezt a cuccost mert az én motorom 8.5 /9.8 A névleges áramfelvételű dahlander motor. kár pedig ez egy jó dolognak tűnik. Egyébként az nc megjelölésű pontba a nullvezetőt kötjük ezen a cuccon ? továbbá az érdekelne még hogy mi ellen véd pontosan. Fáziskimaradás ellen vagy túláram ellen mint a hőrelé ?
Szia!
Idézet: „Elvileg motorvédő kapcsoló” Ez így igaz. A hőkioldó áramok 2.4-4A között lehet állítani, ami annyit jelent, hogy a védelem ebben a tartományban beállított értékeket tudja bevédeni. A motor üzemi áramának ebbe a tartományba kell esnie. Az oldalsó érintkezők a vezérléshez kellenek (mágneskapcsoló öntartó szállal sorba kötve a 21-22, a 13-14 pedig lehet a riasztás, vagy másik tartalék motor indításhoz felhasználni) |
Bejelentkezés
Hirdetés |





