Fórum témák

» Több friss téma
Fórum » Rádió adó-vevő készítése
 
Témaindító: mosomate, idő: Szept 30, 2006
Témakörök:
Lapozás: OK   6 / 11
(#) kadarist válasza gg630504 hozzászólására (») Nov 13, 2010 /
 
Nekem a Pactor-Amtor a kedvencem. Őrületesen jó. Bővebben: Link
(#) pucuka válasza kadarist hozzászólására (») Nov 13, 2010 /
 
A sávszélesség szükség (szűkösség) ráviszi az embert sokmindenre. Meg az erős zavarkörnyezet.
433 MHz en akár 1 MHz is lehet, az amatőrőknek meg pár tíz kHz jut a problémák megoldására, igaz globális méretekben.
(#) kadarist válasza pucuka hozzászólására (») Nov 13, 2010 /
 
A rövidhullám egy gyilkos környezet. A sávszélességet nem adják könnyen.
(#) Suncorgo hozzászólása Nov 14, 2010 /
 
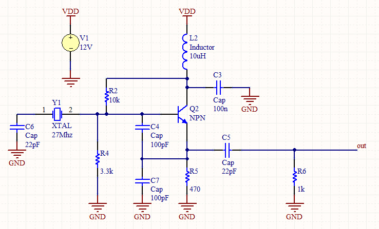
összeraktam egy oszcillátort szimulációra és olyan mint ha elkezdene rezegni majd az idő teltével csökken az amplitudo. Vajon a kapcsolással van baj vagy az Altium szimulátorával?
(#) Suncorgo hozzászólása Nov 14, 2010 /
 
pucuka egy ilyen kis oszcillátor működését inkább szumilálni tudom mert ehhez igen kellene legalább egy 100Mhz szkóp hogy jól lássam a szinuszt. Itthon még régebben építettem egy rf teljesítmény mérőt (germániumdióda+mutatós műszer+poti+50R műterhelések) szóval az épp meg tudom nézni hogy működik e csak a jelalakot nem látom....
(#) pucuka válasza Suncorgo hozzászólására (») Nov 14, 2010 /
 
A visszacsatolást növeld meg a C4, C7 arányának megváltoztatásával. A jelalaknak nem igazán van jelentősége, bőven elegendő az RF jelszint mérése (érzékelése). De nem kell bele az 50 ohm, csak feleslegesen terhel.
(#) Suncorgo válasza pucuka hozzászólására (») Nov 14, 2010 /
 
az 50R ki be kapcsolható, igazából változtattam az arányokat de csak az elején al elindulásnál lett rosszabb a jel végeredményben ugyan úgy esik az amplitudó és a végén 0.

A netet bújom már mióta, sok fajta kavics oszcillátort berajzoltam már de mind ezt csinálta... szóval tényleg a progi a szar vagy csak nem tudom hogy mit kelll benne átállítani.
(#) pucuka válasza Suncorgo hozzászólására (») Nov 14, 2010 /
 
Vagy az erösítés, vagy a visszacsatolás kevésMás lehetőség nincs. A tranzisztor paraméterei jók?
(#) Suncorgo válasza pucuka hozzászólására (») Nov 14, 2010 /
 
ilyen tranzisztor van benne:
*2N3904
*Si 310mW 40V 200mA 300MHz pkg:TO-92B 1,2,3
.MODEL 2N3904 NPN(IS=1.4E-14 BF=300 VAF=100 IKF=0.025 ISE=3E-13
+ BR=7.5 RC=2.4 CJE=4.5E-12 TF=4E-10 CJC=3.5E-12 TR=2.1E-8 XTB=1.5 KF=9E-16 )

Az alkatrésznek a program szerint ilyenek a karakterisztikái:
(#) pucuka válasza Suncorgo hozzászólására (») Nov 14, 2010 /
 
A tranzisztor nem tűnik rossznak, de próbál bele ha lehet BFR93 at. Ilyenkor a karakterisztika nem igazán érdekes, de a kapacitások igen. Nomeg a négypólus paraméterek, dehát azok nincsenek.
(#) Suncorgo válasza pucuka hozzászólására (») Nov 14, 2010 /
 
Olyan tranzisztort nem találtam de megpróbálom átírni a tranzisztor tulajdonságait rá hátha...
(#) pucuka válasza Suncorgo hozzászólására (») Nov 14, 2010 /
 
BFY 16/a, BF177, BF224, BF225, BF196, BFr , BFX, BFT, stb
(#) Suncorgo hozzászólása Nov 15, 2010 /
 
Egy alap AM vevő...
-Hangolókör
-RF erősítő
-demodulátor(egydijódás)
-valamilyen hamg frekvenciás erősítő.

Nem lehet ettől profibbat csinálni? (vagyis ez hülye kérdés volt )

Tele van ilyen szemetekkel a net... Nem létezik komolyabb demodulálás?
+Valami olyasmi RF erősítő hogy ne kelljen sok méter dipól antenna,csak kb 10cm?


A hangolókört nem lehet kiváltani valamivel ami stabillá teszi a vételt és nem mászik el a vételi freki?

TDA7000 az FM vevő ic. TDA7021T az AM/FM. Sehol nem találok csak ezekre épülő kapcsolást AM vételre.

Pucuka akkor elvileg:

-hangoló kör aminek a rezonacia frekvenciája a vételi frekvencia?
-RF erősítő... Valakinek nincs egy bevállt kapcsolása erre? (15-30Mhz környékére)
-Demodulátor. Szerinted elég megbízható ez a diódás megoldás? Nincs valami jobb megoldás?


Amiről nem találtam szinte semmi infót a neten az az Audion(vevő) kapcsolás. Ez emnnyire érzékeny? Mekkora a szelektivitása stb... Jellemezné nekem valaki?
(#) Suncorgo hozzászólása Nov 15, 2010 /
 
Ha például én 16,24Mhz működő adómat akarom venni akkor a bemeneten azt a hangolókört(rezgőkört) a Thomson képlet alapján akkor C=48pF és L=2uH?
(#) Suncorgo hozzászólása Nov 15, 2010 /
 
jah és bocs a (túl)kezdő kérdésekért
(#) pucuka válasza Suncorgo hozzászólására (») Nov 15, 2010 / 1
 
Ha lehet, ne nevezzük adónak, amig nem adó, és nem használsz frekvenciát, addíg jó. A frekvenciahasználatnak nemzetközi egyezményekből fakadóan törvényben szigorúan szabályozott módja van.
A vevő nem más, mint egy meghatározott sávszélességgel rendelkező vivőfrekvenciás erősítő, mely után a moduláló jelek kinyerése következik, a moduláció módjának megfelelő áramkörökkel. Ezután következik a demodulált jel feldolgozása. (erösítése, formálása. Minden vevőben alapvetően ezt a három funkciót valósítják meg, az igényeknek megfelelően különböző bonyolultsági fokon. (meglehetősen profi vevőket is építenek, de az már nem hobbikategória, de a lényeg ugyanaz)
Antennát (hangszórót, mikrofont) sohasem tudod megkerülni, a méreteivel erős engedmények árán is csak szűk lehetőségek között tudsz lavírozni.
A miniatűrizálás legnagyobb akadálya a hangolóköri elemek integrálása, ezért meglehetősen bonyolult áramkörökkel kapcsolástechnikákkal operálnak, mint pl. pont a TDA IC -k, meglehetősen kevés külső hangolt elem kell.
A stabilitást az elektromechanikus elemek, kristályok, kristály, és piezo szűrők, rezonátorok, biztosítják.
A hangolókör(öke)t pedig PLL áramkörökkel kvarcstabil alaphoz stabilizálják
Az AM/FM IC vel pedig az adatlapján szereplő ajánlott rajz szerint, csak az AM részt beültetve készítheted el a vevődet.
- Egyenes vevőnél a hangoló kör rezonancia frekvenciája a vételi frekvenciam sávszélessége a rezgőkör jósági tényezőjétől függ. Egy kör sávszélessége elég nagy, ezért a rezgőköröket csatolásba hozva alakítanak ki sávszűrőket. Ezek helyett lehet használni az elektromechanikus szűrőket.
- RF erősítő nem különleges, bármilyen erősítő jó ami a kívánt frekvencián erősít, pl. földelt emitteres erősítő.
- Demodulálni lehet sokféleképpen AM et is, de ezt diódával a legegyszerűbb. (általánosan elterjedt) de lehet szorzóáramkörrel, VCO/PLL -el.
Audion szelektivitása sokminentől függ, kiviteltől rezgőkör jóságától, visszacsatolástől, zajosságátől.
Ezek olyan adatok, amiket a kész áramkörön lemérnek.
Elnézést a hosszúra sikeredett egyáltalán nem teljeskörű kis összefoglalásért.
(#) Suncorgo válasza pucuka hozzászólására (») Nov 15, 2010 /
 
Ez csak egy példa volt úgy kezdtem. Köszönöm
(#) szilva válasza Suncorgo hozzászólására (») Nov 16, 2010 /
 
A TDA7021T is FM vevő, nem csoda, hogy nem találsz AM kapcsolást hozzá. Bővebben: Link
(#) Suncorgo válasza szilva hozzászólására (») Nov 16, 2010 /
 
Ilyen kis gagyi zsebrádiókba már láttam TDA7021T-t és az tudod AM/FMet egy kis kapcsolóval... akkor azt nem is az ic tudta?
(#) Suncorgo hozzászólása Nov 16, 2010 /
 
Lenne még pár kérdésem.

-A vevőkben a keverő(mixer) az azt a célt szolgálja hogy a beérkező rf jelet egy helyi oszcillátorral keveri amiből a középfrekvencia lesz a kimenet? FM10,7Mhz, AM455Khz általában. Ez egy kivonó áramkör lenne? (mármint az RF mixer)

Ezután a fokozat után (általában) egy KF erősítő szokott lenni.

Ha megvolt az erősítés akkor jön a demodulátor. Ezt a részt nem nagyon értem AMnél. Találtam egyfajtát ami AM(szerintem)demodulátor és a kérdésem az lenne hogy a BFO/CIO bemenetére milyen frekvenciát kell adni? Vagy hogy lehet azt számolni? Vagy eggyáltalán mire való?

Elképzeléseim szerint ha ez is tulajdonképpen egy keverő(mixer) akkor ide a lekevert középfrekvenciának kellene mennie és a két bemenő frekvencia kivonódik egymásból és megkapom az adó oldali frekvencia modulációs frekvenciát? vagyis az információt (moduláló jelet)?
(#) kadarist válasza Suncorgo hozzászólására (») Nov 16, 2010 /
 
Szia!
A keveréses vevők az ún. szuperheterodin vevők.
Az AM demodulátorokról: HAM Wiki
(#) frank tibor válasza Suncorgo hozzászólására (») Nov 17, 2010 /
 
Hello
Keverésnél a két frekvencia külömbsége és összege is megjelenik a keverő kimenetén, amire szükségünk van azt szűrővel válasszuk ki. A produkt detektort SSB/CW vételre használják. A BFO frekvencia azonos a kf frekvenciával de pár KHz-et változtatható. Am demodulálásra elég egy dióda, vagy tranzisztor az már erősít is. Én adatátvítelre valami cél ic-t keresnék, pl: CC2500
(#) Suncorgo válasza frank tibor hozzászólására (») Nov 17, 2010 /
 
Mindenképpen alacsonyabb frekvenciára kellene a vevő.
(#) Suncorgo hozzászólása Nov 17, 2010 /
 
egy egyszeres keverésű szuper vevőre gondoltam amit építeni kellene. Az első keverő után ha én a pl 18mhz-et szeretném venni akkor a helyi oszcillátoromat 18Mhz alá vagy felé hangolva megkapom a 455Khz-es középfrekvenciát amire (a keverő kimenetére) egy 455Khz-es szűrőt tennék ezáltal feleslegessé vált az RF bemenetre sáváteresztőt tenni? Ezután a Kf erősítését egy LF356-al gondoltam, ezután pedig egy szorzó demodulátort.
(#) gg630504 válasza Suncorgo hozzászólására (») Nov 17, 2010 /
 
* Használd helyesen a mértékegységeket. Egyetlen frekvenciát sem sikerült eltalálnod. Mi a 'hz'? kosút lalyos.
* A bemenetre kell szűrő, különben a tükörfrekvenciát is venni fogod. Ha hangolható a vevőd, akkor a bemenő szűrőt és a helyi oszcillátort párhuzamosan kell hangolnod.
(#) Suncorgo válasza gg630504 hozzászólására (») Nov 17, 2010 /
 
Nem értelek mi a gondod? Csak siettem az írással ennyi... Értem. Akkor kell szűrő.
(#) Suncorgo hozzászólása Nov 17, 2010 /
 
Valaki tudna nekem egy linket küldeni ahol ilyen sáváteresztő szűrő méretezések/képletek vannak? Vagy tegyek sorba egy alul és egy felül árereszrőt?
(#) kadarist válasza Suncorgo hozzászólására (») Nov 17, 2010 /
 
Szerintem építs meg egy már mások által elkészített kapcsolást. Sok ilyet találsz és így a sikerélmény is könnyebben meg lesz!
(#) gg630504 válasza Suncorgo hozzászólására (») Nov 17, 2010 /
 
Te sietsz, és tőlem veszed el az időt, hogy megfejtsem, mire akarsz gondolni.
(#) Suncorgo válasza kadarist hozzászólására (») Nov 17, 2010 /
 
Itt pont a tanulás a lényeg.
Következő: »»   6 / 11
Bejelentkezés

Belépés

Hirdetés
XDT.hu
Az oldalon sütiket használunk a helyes működéshez. Bővebb információt az adatvédelmi szabályzatban olvashatsz. Megértettem