Fórum témák
» Több friss téma |
Fórum » Erősítőhöz való hangsugárzó védelem (koppanásgátló)
Témaindító: Thom, idő: Márc 14, 2006
Témakörök:
Pedig ez a védelem drasztikus hibát rejt magában. Ugyanis rossz a negatív tápkiakadásra a védelme.
Ha elemezzük a kapcsolást kiderül, hogy 50V-os tápfeszültség esetén, ha kiveszem belőle a T1 tranzisztort, a megadott alkatrészekkel az erősítő kimenetén kb. -28V-nak kell lennie, ahhoz, hogy a 10Kohmos ellenálláson a feszültség kb. 600mV köré csökkenjen, az-az a tranzisztort zárni kezdje, ezzel leválasztva a terhelést a kimenetről. Ha benne van a tranzisztor, a B-E ellenállás miatt kedvezőbb a helyzet, de ekkor is kb. -15V-nál kezdi csak lezárni a tranzisztort. Ezért, ha az erősítő úgy megy tönkre, hogy -15V van a kimenetén, a védelem nem fog lekapcsolni. Ráadásul ez a hiba fokozódni fog, mert ebbe nem számoltam bele a C3 által elnyelt áramot, ami pedig az ellentétes polaritás miatt igen jelentős lehet. Itt a HE-n ennél sokkal korrektebb védelmek is vannak.
Elhiszem, hogy van ettől jobb, de működik.
Nekem eddig védte amit védenie kellett, amúgy annó mág labortáppal próbálgattam és 12-15 voltnál kapcsol le, de szerintem az bőven elég, mert az sem jó, ha zene közben összevissza kapcsolgat. Viszont magának a védelemnek a max tápfeszültsége +-35V DC lehet és én ilyennel használom a mostani erősítőmet ami +-65 voltról megy.
Szó sincs max. +-35V-ról. Kis túlzással bármekkora lehet a tápfesz, csak hozzá kell igazítani az ellenállásokat. Én is ezt tettem +-55V-ra és simán működött.
Az egyenfigyelés valóban kritikus. Már nem emlékszem melyik irányban, de valóban 10V fölött van az egyik polaritás kikapcsolási szintje. Ez az adat KD védelmében (pontosan mérve egy példányon), a GND-hez képest +1,7V és -1,3V. Ezek jó értékek nagyon. Üzem közben pedig egyáltalán nem kapcsolgat (még kivételesen sem fordul elő egyetlen esetben sem). Kiegészítés: Megtaláltam a tényleges mérési feljegyzéseimet. A QUAD-omba kötöttem be és azon mértem. UT+-56,5V; műterhelés 8,2ohm. - Késleltetés 3-4sec. - Uki=28,2V-nál kapcsolt be a CLIP led. Ez 97W teljesítményt jelent. - egyenfigyelés leold a GND-hez képest +4,9V és -24,9V. Ez durva, erre emlékeztem mint hiba!
Csak akkor kapcsolgat ha már négyszögesedik a jel! Akkor pedig kell is, ha nem hallod meg.
Természetesen olyankor kapcsolgat, de ha valaki ezt nem halja meg akkor süket, vagy részeg
Sziasztok!
A KD mester-féle, B5-ös erősítő hangszóró-védeleme üzemeltethető 12-13 V-ról is? Vagy esetleg módosítani kell valamit?
Sziasztok!
Én azt szeretném kérdezni hogy hidalt tda7294es erősítőhöz +-50V-os hajtással milyen védelmet ajánlotok?
Majdnem azt irtam röviden, hogy poroltót, de ezt az IC-t ne használd +-50V-rol , ekkora tápra van itt több bevált kapcsolás is az erősítős topicban.
Hát igen 50 volt az sok de 45voltot lehet neki adni ezt tesztelték is meg ha meghajtom akkor nem olyan bika a táp és kb 45 voltra leesik a feszültség nagy hűtőborda 2 ventilátor szted birna neccesen?
Bővebben: Link
Nálam ez megy, egy másfél voltos elem lekapcsolja bármelyik irányban. Külön tápfesz kell neki, legegyszerűbben a főtrafó egyik szekunderje után raksz még egy kis teljesítményű egyenirányítót mondjuk 220µF pufferrel, és utána egy stabilizátor. Bár az 50V miatt nem lenne egyszerű megfelelő stabilizátort találni..
Egy probát megér, nem olyan drága tokok. Piszkosul jól kell hűteni, a gyári egycsavar helyett 4mm-es alulappal fogatnám fel (szorítanám a bordához). Egy réztömbre kellene felfogatni szigeteletlenűl bőven pasztázva, utána az egészet szigetelve (+pasztázva) felfogni az alubordára.
Hello!
Jónak tűnik, csak megint a nyák nézetével vannak gondok. - Mert ha ez a nézet az alkatrész felőli oldalt ábrázolja, akkor a BC ranyók kollektor-emittere fel van cserélve, és a kész nyákon a feliratok fordítva fognak látszani. - Viszont ha ez a forrasztás felőli kép, akkor meg a TIP121 bázis-emitter bekötése fordított.. üdv! proli007
Köszi! Még az a kérdésem lenne, hogy a TIP121 -es helyett már csak TIP122 -est lehet kapni az jó e hozzá, kell rá valami hűtés esetleg egy kis bordát rakjak rá?
Jó helyette a TIP122, csak a feszültségben tér el -jó irányba-.
A reléd 40mA-t fog igényelni magának az adatlap szerint. Ha ez igaz, akkor nem hiszem, hogy melegedni fog a TIP (esik rajta kb.0,7V azaz 0,7x0,04=0,028W, ami nem fogja megmelegíteni.)
Kettővel feljebb majdnem uyganez a kapcsolás látható, kész nyáktervvel. Ha a relé mérete nem jó, azon tudsz igazítani.
Sziasztok. Légyszives segitsetek nekem. Restellem, de hiányosak az ismereteim a koppanásgátlóról, ezért nemis tudok keresni olyat ami nekem megfelelne. +-63V-os tápfeszhez kellene nekem kapcsolás és megszeretnélek titeket kérni arra, hogy magyarázzátok el nekem a működését. Hallottam olyat, hogy a koppanságátlónak ugyan olyan feszültségről kell járnia mint az erősitőnek, igaz ez? Olyat is hallottam, hogy épithetek olyan koppanságátlót ami 12V-ról megy, és köthetem +-63V-os épitett végfok után.... :S nemis tudom mi az igaz. Elvileg a koppanságátló egy utólagos kapcsolást biztosít a hangszóróknak amimiatt elkerüli a bekapcsolás pillanatában keletkező "durranást" másodszor véd a kimeneti egyenfeszültségtől, és lekapcsolja ebben az esetben a hangszórót/hangfalat. Harmadszor pedig a kivezérlést is nézi, ha a végfok betápjának feszültsége megeggyezik a kimeneti feszültséggel akkor clip-el, igaz? Ezek az ismereteim helyesek, vagy rosszúl tudom? Légyszives világositsatok fel és rakjatok fel nekem +-63V-ra koppanságátlót.... Válaszotokat előre is nagyon szépen köszönöm!
Tisztelettel: Fodor
Jóestét kívánok.
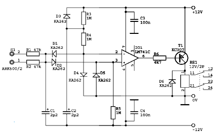
Találtam egy egyszerű kapcsolást, hangfalvédelem céljából. Kezdőként nincs sok tapaszatalatom ilyenekkel, de azért a hangfalamat nem tenném tönkre. A kapcsolást közzétettem.Az S1-1 és 2 a végerősítő R-L kimenetére csatlakozik, és a relé kontaktusa is? Köszönöm a választ.
Hello!
Működő képes kapcsolás, egy szépséghibával. A tranzisztor bázis-emittere közé, egy 1kohm-os ellenállást kell kötni. (Oka, hogy a 741 kimenete nem tud tápra felmenni, így ha elég kisáramú a relé, és nagy a tranyó bétája, nem kapcsol ki a relé.) A 4,7kohm és az 1kohm feszültségosztót alkot, amire a BC ki tud kapcsolni biztonságosan. Igen, az S1/2 az erősítő kimenetére megy ugyanúgy, mint a relé két záró kontaktusa is(11/21). A másik felére, pedig a hangszóró (14/24).
Sziasztok ezt csináltam meg de nem jó.Bővebben: Link
A tápfesz megjelenésekor 5mp és meghúz a relé.Nem foglalkozik vele hogy jön -e jel az erősítőből.Az áramkör biztos ,hogy jó.Min változtasssak?
Addig jo mig nem foglalkozik vele.
Ez csak akkor müködik, ha baj van. Próbáld ki,kösd le a bemenetet azaz a jelet, és köss rá 3v-ot. Ha elenged hirtelen a relé akkor jo.
Ja hát igen ill.ha ráadok tápot a jelre 1mp múlva kiold a relé és csak akkor kapcsol vissza ha mondjuk kikapcsolom az erősítőt.Ez rendben van.Azonban én olyan kapcsolást akartam ami ha bekapcsolom az erősítőt akkor késlelteti a hangszórók bekapcsolását ezzel kikerülve a bekapcsoláskori puffot.Ne kelljen még +ban bekapcsolnom egy dobozt.Ezt hogy lehetne kivitelezni?És ráadásul a fejhallgatóra is nyom jó kis hangos jelet.Ebbe a régi videoton 6363-ba még nem építettek ilyesmit.
Nem egészen tiszta mit is szeretnél. Bekapcsolod a készüléket, és a 220k ellenállaton keresztül xidő késleltetéssel feltölti a 47u kondit és nyitja T1-et, ez T4-et, HA nincs +-egyenfesz a hangsugárzó kimeneteken, mert ez esetben T2-3 testre húzza a T4 bázisát, s ezzel ejti J1 érintkezőit. Sajna kikapcsolásnál nem ejt rögtön a relé, mert amíg a pufferekben van annyi szufla hogy a relé tartási feszültségét tudják szolgáltatni addig behúzva marad. Spóroltak egy tranyót, ellenállást, diódát az áramkörön.
A 6363-ban un. némító áramkör van a végfok bemenetén. Ami egy BF 245 FET. Ezzel a kapacitív érzékelős megoldással a kapcsolási tranzienseket próbálták kiszűrni.
Építsd meg ezt.Nekem 2 is működik tökéletesen.
Végül is nem az a baj ,hogy nem ejt el egyből hanem azt akarom,hogy az erősítő bekapcskor ne puffanjon a szpíker.Olyan nagy kérés ez? Gondolom akkor jó ez az áramkör csak építsem bele az erősítőbe?
Ennek az áramkörnek bekapcsoláskor a rajzzal ellentétben (alaphelyzetet kellene hogy ábrázoljon a rajz) nyitottak az érintkezői a relének, és csak a 47u-os kondi feltöltődése után lenne szabad meghúznia, mikor a bekapcsolási tranziensek elültek.
|
Bejelentkezés
Hirdetés |










