Fórum témák
» Több friss téma |
Fórum » PC táp átalakítás
Hú tényleg! Tervbe volt véve, hogy 4 szál vezetéken viszem majd a tápfeszt. Most a próbaüzemnél meg csak 1 szálat használtam.
Ha nem oldja meg a problámát, akkor még mindig tehetek kondikat az LM317-es rész elejére (találtam 7db 4700u/25V-os kondit; természetesen 20-23V közé állítanám a PC táp kimenetét).
Azért nem jó egy vastag, mert az AT tápban már bennevannak a vezetékek, és abból hagyok meg annyit, amennyi kell. A furatot kitágítani meg nem szeretném, nehogy rosszul kapjon bele a fúró, és szétroncsolja a panelt.
Ezzel az LM2596-tal is lehet szabályozni a kimenet feszültségét? Mert az adatlapban csak olyat találtam, hogy 3.3, 5, 12V-ot tud. Bár lehet, hogy csak félrenéztem valamit. Uhh, meg aztán jó drága is. Ezzel nem lehetne csinálni valamit, hogy ne essen úgy vissza a kimeneti feszültsége? A bemeneten AT táp stabil 23V-ot tart. Ha beállítok 6V-ot terheletlenül, és rárakok egy 6V/21W-os izzót, akkor visszaesik a fesz 2V-ra. Már 3db 4700µF/25V-os kondi van a bemenetén. Ja, és még akadt egy kis bökkenő a táppal: Találtam még egy ellenállást, ami melegszik (bár nem annyira, mint az előbbi). Azt hiszem ez a -12V-os ágon van. Cseréljem ki akkor ezt is nagyobb teljesítményűre? Idézet: „Találtam még egy ellenállást, ami melegszik” Nem is csak egyet találtam. Mindegyik melegszik, ami a kimeneti feszültségeken van. Hát ez az átka, ha ilyen mértékben megemelem a kimeneti feszt. Most akkor cserélhetem a maradék 3-at is.
Szia !
Jah, értem akkor a több vezetékes megoldást ![]() Idézet: „Ezzel az LM2596-tal is lehet szabályozni a kimenet feszültségét?” Igen(kép) Az R1 és R2 egy osztó, ha egy potit teszel be akkor szabályozható. Idézet: „6V/21W-os izzót, akkor visszaesik a fesz 2V-ra” Vigyázz az már 3,5A terhelés Amikor leesik a feszültség, akkor a szabályzó elött is leesik ? Tehát az AT táp kimenete is leesik ? Mert akkor valszeg a kapcsolóüzem nem bír szabályozni már. (elég jól megemelted a feszt ) Idézet: „„Találtam még egy ellenállást, ami melegszik”” Nagyon túl hajtod, ellenállás csere után vigyázz nehogy más is elszálljon. Üdv!
Aha, most már látom, hogy lehet szabályozni.
Az AT táp kimenete stabil 23V. Az LM317 + BD249 kimenete esik vissza ilyen nagymértékben. Most cserélgetem picivel nagyobb értékűre ill nagyobb teljesítményűre azokat az ellenállásokat, amik melegednek. Azért remélem nem fog elszállni semmi sem.
Szia !
Ennek a szabályzó résznek tedd fel el a rajzát. Mert nekem gyanus itt valami Üdv!
5 hozzászólással ezelőtt található egy "ezzel" link alatt.
Ebből az LM2596-ból van olyan is, ami fix feszt ad ki, meg olyan is, ami szabályozható? Mert lehet, hogy holnap utánanézek, hátha kapok, és akkor ezt fogom használni.
Hogy tudtál 5A-t kiszedni belőle, mikor az adatlapja csak 3A-t ír? Vagy az csak a fix feszültségűre vonatkozik? Vagy hogy is van ez? 5A-nél többet nem lehet elérni egy ilyen kapcsoló üzemű szabályzóval? Mert ha rárakok pl egy 12V-60/55W-os izzót (és biztos fogok is), akkor az kapásból 5A, és amíg hideg az izzószál, addig még ennél is több...
vajon elindulna egy PC táp -12 és -5v nélkül?(mert már az egyenirányító részt kiműtöttem, és teszek 12-re egy home-made sufnituning 4-szerezőt, abból potival rávezetem az IC előtti 5V-os részre...
Lassan el is indítom, de időhiányban vagyok sajna... Ja és terhelésnek mit rakjak be 48V körülre?200-300 ohm megfelel?(mert azokat is kiműtöttem)
Idézet: „vajon elindulna egy PC táp -12 és -5v nélkül?” Természetesen, akkor persze ha kiműtöd belőle a komparátort, vagy megoldod hogy ne figyelje ezeket az ágakat....
Az a baj, h ebbe sztem nincs komparátor IC, csak egy 5-6db kis tranyó, ami a 12-re, a -5-re stb csatlakozik...
Akkor ebbe az a komparátor???
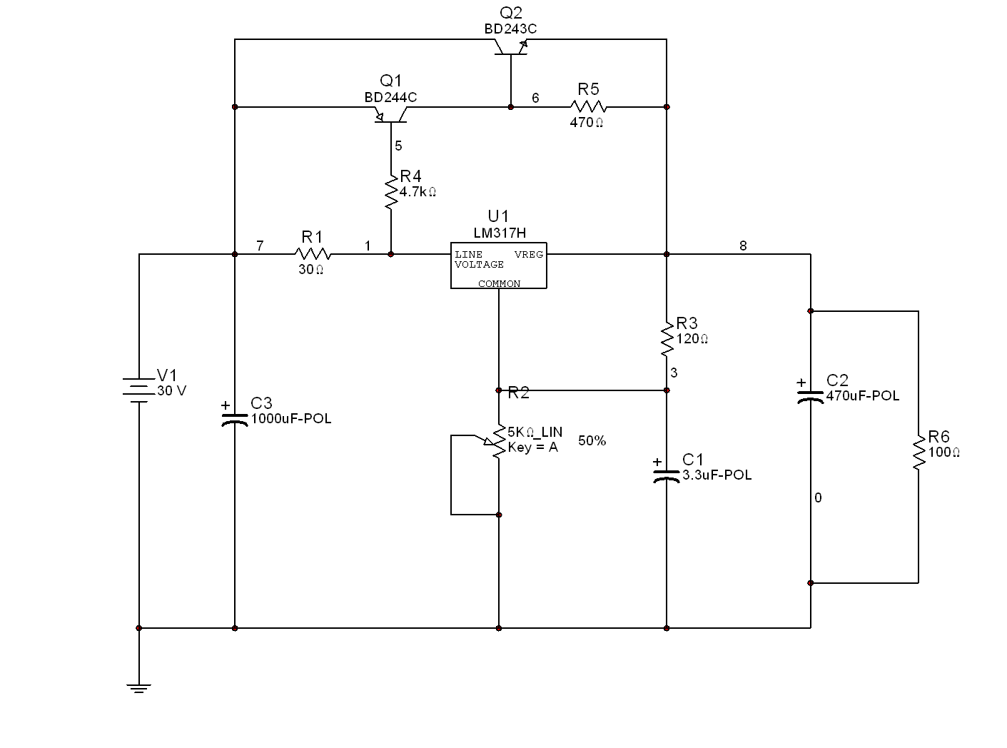
Szia !
Megnéztem a rajzot, hát mit mondjak, nem nagyon csodálkozom, mert nincs visszacsatolás. Én igy csinálnám, csináltam is valamikor. Q1 = BD250 Q2= BD249 rajzon nem ez van, de ezt használd. Többi érték helyes a rajzon. Üdv!
Szia !
Idézet: „LM2596-ból van olyan is, ami fix feszt ad ki,......” LM2596S ADJ ezt keresd Idézet: „mikor az adatlapja csak 3A-t ír” (Current Limit) Icl= 4.5A Idézet: „5A-nél többet nem lehet elérni egy ilyen kapcsoló üzemű szabályzóval?” Ez az IC hivatalosan 4.5A 5A-t még bír, de többet nem hiszem. Van olyan is ami ennél többet tud, vagy kiegészíthető, hogy többet tudjon. Üdv!
Hűha! Egy ilyesmivel próbálkoztam legelőször, de ott az R3 nagyon melegedett.
Hmm, amit én találtam rajzot, ott a Q2 is PNP-s volt, bár az E és C fordítva volt bekötve (tehát helyesen), ill Q1 nem nagy teljesítményű volt. Egye fene, "levegőben" összeépítem az általad küldött rajzot, hátha az már jó lesz. Köszi az LM2596-ról a tájékoztatást!
Szia !
Próbáld ki, ennek jónak kell lenni ! R6 az már a terhelés, nem része a kapcsolásnak Üdv!
Amikor összeraktam ill próbáltam, akkor még nem láttam ezt a hozzászólást. Nem baj, elfüstöltettem egy 100 Ohm-os ellenállást, de ez legyen a legnagyobb gond.
Máskülönben pedig az általad küldött kapcsolás tökéletesen működik.
Még annyit, hogy a BD250 helyett nem használhatnék valami mást? Valami méretileg is, meg teljesítményileg is kisebbet? Azon úgy se folyik nagy áram, és a panelen sem foglalna akkora helyet.
Szia !
Ez igy már jó ! Jó vastag vezetékkel kösd be(tranyókat, az egész tápvonalat), és a kivezetésekre is 1,5 - 2,5 -ös Cu vezetéket tegyél. bocs, de mikor újra ránéztem a rajzomra láttam, hogy bent maradt a terhelés R6 Üdv!
Szia !
Nem tudom, próbáld ki, Én igy párba használom őket, szerintem igy működik jól. (Darlington hatása van, ezért igy párban az igazi) Üdv!
Rendben, megvastagítok minden olyan szálat, ahol nagy áram folyik, és vastag vezetéket/rézhuzalt fogok használni.
Ja, ha így párban megfelelőek, akkor semmi pénzért nem módosítok rajta. Ami jó, azt nem kell piszkálni. Köszi szépen a segítséget!
Most már panelben van az az LM317-es szabályzó, amit tegnap küldtél, csak van még egy kis gond. A 30 Ohm-os ellenállás nagyon melegszik. Ugye csak az a baj, hogy 1/4W-os az, amit odaraktam? Nagyobb teljesítményű kell oda (gondolom én), mert semmi más gond nincs.
A tápegység kimeneti feszültségét visszavettem 20V-ra, így már nincs annyira kihajtva. Már csak a BD-k hűtését kell megoldani, mert 12V-ra szabályozva 5A-nél eléggé melegszik még úgy is, ha egy ATX tápból való hűtőborda van rajta, és még egy ventillátorral fújom is rá a levegőt. Esetleg fogassam a táp dobozához, megfelelően elszigetelve???
Hülye ötlet lenne, ha a táp kimeneti feszültségét a visszacsatoláshoz rakott potival szabályoznám (persze lecserélném valami jó minőségűre)?
Esetleg ha digit potit rakok helyette (DS1809), és így még a mechanikai kopás, értinkezési hiba is ki lenne küszöbölve? Így megszünne az LM-es szabályzó, aminek néha nagyon nagy teljesítményt kell eldisszipálnia. Idézet: „Voltage on Any Pin Relative to Ground -1.0V to +7.0V” Akkor ez azt jelenti, hogy nem köthetem be a 12V-os ágba, ahol ráadásul max 25V is lehet?
Hmm, akkor mi a véleményetek? Megfelelő az, ha a visszacsatolás potméterével állítom a kimeneti feszt? Csak mert ez az LM + BD páros nagyon nem jön be. Próbáltam a táp burkolatára is felfogatni (gondolván, hogy nagy felültet, majd elvezeti a hőt), de ott is nagyon melegszik.
Keresnék valami jó minőségű potit, és azt tenném a visszacsatoláshoz. Vagy ha ez így nem megfelelő, akkor utolsó utáni tervnek ott van még a kapcsolóüzemű szabályzó, feltéve, hogy egyáltalán lehet itt nálunk kapni olyat. Azért utolsó utáni, mert keveslem az 5A-t tőle. Ami meg többet tudna, gondolom jóval drágább.
lenne egy kérdésem hogyan kell átalakítani a pc tápot hogy egy autóerősítőt hajtson a szobába? az erősítőnek +12v kell 30A mellett ez hogyan lenne kivitelezhető
a válaszokat segítségeket előre is köszönöm Anthony
bevásárolsz a bontóba először is pár régi AT-s tápot...
A többit majd elmondják, de 300W-ot nehéz lesz kinyerni, nekem 12A kinyerése közben a feszkö leesett 7-8V-ra(mert csak a 5V-os ágot figyeli, ezért kell átkötni) megnézed az 5V-os részt- onnan megy vmi egy IC felé. az IC előtt van 2db ellenállásegyikre rá a 5V, a közös kivezetés megy az IC-re, a másik ellenállás a GND-re. Itt kell majd potival manipulálni. Egy tápból max 12V-on 10A.t lehet kinyerni jelentősebb fesz esés nélkül. Talán mennek 5V-on kisebb terheléssel is. Párhuzamosítás: izmos schottky-diódákkal kapcsolod össze (kb 4 tápot)a 12V-os részeket, rá egy nagy puffer 3-4 4700µF-es, és mehet az erősítőbe... Nem biztos h a 30 A kijön, de kisebb teljesítménnyel menni fog
amikor 12V-on 12A.t nyertem ki, az 5V-on csak egy tápventi volt terhelésnek, és nem volt átkötve...
Bár ez tápfüggő
köszi a segítséget nem muszáj a 300w kierősítenie elég nekem a 100w felettti teljesítmény is! ez hogyan tudnám megoldani ? jelentősebb pénzráfordítás nélkül? a lényeg hogy élvezhetően szóljon! mert kevesebb amperon is működik szerintem ha nem adja le az egész teljesítményt csak a felét erősítő is csak fél gőzre lenne állítva?
|
Bejelentkezés
Hirdetés |













