Fórum témák
» Több friss téma |
- Ez a felület kizárólag, az elektronikában kezdők kérdéseinek van fenntartva és nem elfelejtve, hogy hobbielektronika a fórumunk!
- Ami tehát azt jelenti, hogy a nagymama bevásárlását nem itt beszéljük meg, ill. ez nem üzenőfal! - Kerülendő az olyan kérdés, amit egy másik meglévő (több mint 17000 van), témában kellene kitárgyalni! - És végül büntetés terhe mellett kerülendő az MSN és egyéb szleng, a magyar helyesírás mellőzése, beleértve a mondateleji nagybetűket is!
Egy kicsit túl van bonyolítva. Elég egy soros ellenállás, a kisebb fényerőre, meg egy másik ezzel párhuzamosan kötve, sorosan egy potival a maximálisra.
Köszönöm a választ,
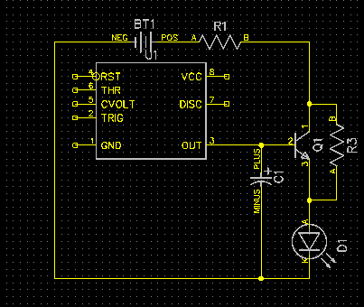
ez egy egyszerűsített rajz, igaz, vázolom a csillagos égbolt teóriám alapját: - Van egy állandó fényerő (50%), - Ami felett (50-100%) egy ne555 astabil módban kapcsolja a tranzisztort, kimenete egy kondival földre kötve, ezáltal felerősödés elhalványulás, avagy a csillagok effektjének megvalósítására. - Ez alkalomadtán majd sokkal több ledet jelenthet, amit nem fogok szeretni-akarni az 555 kimenetéről vezérelni. A diódákat elhagyva alkalmas erre a kapcsolás? (csatolom az elképzelést). ( R1 a mindenkori előtétellenállás szerepét tölti be) Köszönöm, zimpee
Mit hajtasz vele? Mért akarod lassítani? Több infó kellene.
Sziasztok van egy philipsdvp630\02 tipusú dvd lajátszó
A probléma hogy nem indul be a lemez pörgetése tálcazárás után De ha fentről teszem rá a lemezt elindítja és be is olvassa Mi lehet a baja Motor vezérlő IC-vel lenne baj?
Szerintem így az áramköröd semmit sem fog csinálni mivel nincsenek bekötve az IC táplábai valamit az R tagok is hiányoznak.
köszönöm, tisztában vagyok vele.
Csak szemléltetésképpen vágtam oda az 555-öt, hogy látszódjon, annak a kimenete vezérli a tranyót.
Egy kültéri szenzorra akarok rákötni napelemet hogy töltse az akksit müködés közben is.
Az akksi az 1,2 voltos (AA ceruza,NIMH) de a napelem az max. 3,6volt-ot ad le. Találtam ezt a rajzot. http://img715.imageshack.us/img715/9387/solarpanelcircuit.jpg Ugye csak egy ellenállást kell az áramkörbe az esetemben?? hová? a dióda elé? Köszi!
Összedugdostam a mellékletben levő kapcsolást. Elvárásaimnak megfelelően működik is. A bemenetre kapcsolt 5V feszültségre szépen világít a led. A led előtétellenállása előtt a 10V jelenik meg. Kisérletezgetés és mérés közben egy érdekes jelenségre lettem figyelmes. Amikor kézzel hozzáérek a bemenethez, a led akkor is világít. Egy kicsit halványabban mint normál esetben, de világít. Miért van ez?
Hello!
Mert a tranzisztor bemenete a "levegőben lóg. A hálózati áram felől az emberi test kapacitív úton 50Hz-et vesz fel. ha megérinted a bázist, ezt a kis váltóáramot a tranyók felerősítik, és működtetik a led-et. üdv! proli007
Mert ez egy érintéskapcsolóként is működő áramkör. A bázis olyan érzékeny hogy mV-ot is érzékel és a testedben van valamekkora feszültség. Találsz ilyen kapcsolást itt és a BSS elektronika oldalán is.
Hello!
Két probléma is van. - Az 555 kimnetére nem köthetsz közvetlenül kondit, mert azt az IC 200mA-es meghajtó kimenete fogja feltölteni és kisütni. (Nem fog kapcsoláskor a "zárlati áramnak" örülni) Tehát az IC kimenete és a kondi közé, ellenállás kel. Ez az ellenállás és a kondi időállandója fogja meghatározni a led fényerő változásának sebességét. - Tekintve, hogy a kondiban nő a feszültség, a tranyó addig nem fog kinyitni, míg az el nem éri a Led nyitó feszültsége, plusz a tranyó bázis-emitter küszöbfeszültségét. (Ha a Led fehér, akkor ez kb. 3V+0,6V) De ettől a ponttól az áram relatíve hirtelen fog növekedni aminek sebességét azért meg fogja határozni a Led árama, a tranyó bétája, és a soros leendő bázis ellenállás. Tehát ha ennél az egyszerű példánál maradunk, akkor érdemesebb a tranzisztort közös kollektoros üzemmódban működtetni. Tehát hogy ne söntölje a soros ellenállást, hanem azt az emitterbe helyezve, növelje a Led áramát. Tehát amikor a tranyó le van szabályozva, akkor csak az R1-en folyjon az 50% áram, mikor pedig már ki van nyitva, akkor gyakorlatilag R1 és R2 párhuzamosan legyen. Tehát így a két ellenállás gyakorlatilag egyforma értékű, ha a tranyó és az IC maradék feszültségét nem számoljuk. De ez is csak hozzávetőlegesen fog jól működni, és méretezve is csak egy-két Led és sokkal nagyobb tápfeszültség (mint a Led nyitófeszültsége) esetén fog kielégítően működni. üdv! proli007
Annyira csaknem lehet drága, Több motorm is van itthon, egy potméter pedig annyira nem kibirhatatlan összeg. Amelyik része több figyelmet érdemel az a szabályzó rész lenne, ami a gázállásnak megfelelően egy szinten tartaná a motort. Erre van valami ötlet?
Sziasztok!
unatkozok, szeretnék csinálni valami jó elektronikai dolgot, valami hülyeséget. Alapvető alkatrsézt párat kitudok bányászni, ja és kezdő vagyok, csak nem tudom mivel kezdjem, de ne is egy villogó legyen, annál valamivel "hasznosabb", érdekesebb és ŐRÜLTEBB ![]() Tudnátok segíteni ötletileg?
Macskanyalogató robot. Az már bevált. ( Keress rá ).
Jajj
Valami egyszerűbb? Azt a ceruzát hogy hívják ami hangot ad ahogy irok vele?
Hali ! Valakinek valami ötlete, hogy , hogy csináljak 20 V tápegységet ? ! Az egyik munkámhoz kell, de nem akarok venni. Csak 11 V-van, és az nem elég ...
Ez micsoda? :/ Én valami elkészíthető "ötletre" várok !
De azért, természetesen köszike !
Szia!
Keress úgy, hogy "step up converter". Vagy "boost converter".
A próbanyákban , melyik oldalra kell forrasztani? Ahol a kis körök körül van egy kör, vagy a másik ami csak síma? Tehát hova kerül az ón ? !
Sziasztok lehet hogy nem jó helyre írok de megkérlek ha tudtok segítsetek mivel lehet helyetesíteni a tic126 nevű tirisztort?
Szia!
Például ezzel: Bővebben: Link
Ez egy megvalósítható ötlet volt. A jelzett topicban a második kép: Bővebben: Link
Az ic adatlapjában még nyákterv is van. Azzal aztán tényleg nem lehet nagyon mellélőni.
Az ón a rézre tapad, tehát a köröcskéket forraszd.
Írd meg azt is, hogy mely ellenállásokkal állíthatja be a kimenő feszültséget. (R1/R2)
Renden, köszi ! Akkor a köröcskéken először alkoholos filcel kirajzolhatom amit akarok, hogy tudjam, mit hova kell forrasztani??? Tehát rámásolhatom a nyákrajzot?
|
Bejelentkezés
Hirdetés |







De azért, természetesen köszike !




