Fórum témák
» Több friss téma |
És itt vannak az ETD-34 trafóm primerjéről a képek.
Ha rezonánsra építeném, akkor a fetek jobban bírnák? Mekkora teljesítményt lehet ezzel az ic-vel meg csinálni? Úgy értem a meghajtója miatt. ETD-44 -el nem is érdemes meg építeni? Úgy se tudja kiaknázni? Leválasztott 230V-om nincs, ezért nem tudok túllövést nézni a tápomon. a szkópal így nem lehet mérni.
Ha rám hallgatsz hagyod ezeket az IC-ket a fenébe. Csináld meg a legegyszerűbb Skori féle önrezgőt, az sem bonyolultabb mint ez, viszont sokkal jobb.
A szekunder jelalakjai üresen és izzókkal terhelve (nem emlékszem de kb. 200W-al a PC trafó).
Nézegettem már én is Skori 20A-es tápját. Nem rossz. Viszont az ic-met már megvettem, úgyhogy ezzel kéne valamit faragni.
Másnak nincs ötlete, hogy mi nálam a gáz?
De, tudsz mérni a szkóppal szigetelő trafó nélkül is, csak a szkóp betáp kábeléből kösd ki a földelést. Arra azonban vigyázz, hogy a szkóp házán - vagyis a GND-n - rajta lesz a hálózat fázisa, tehát, a földhöz képest rázni fog! Úgy kell csinálni, hogy ráteszed a kivánt pontra a szkópot és utánna kapcsolod be a mérendő kütyüt. Ezután már ne fogd meg a szkóp fém alkatrészeit, mert ráz!
A szkóp GND-jét sose tedd olyan pontra a mérendő áramkörben, ahol gyorsan változó feszültség van, ( pl. egy félhíd kimenetére ) különben a meginduló kapacitív áramok esetleg tönkretehetik az egész kütyüdet.
Igen erre én is gondoltam, de ez így nem az igazi. A szkópom meg drága volt, és nem akarom veszélyeztetni. Szerintem elő kell bányásznom az előző műhelyemből a leválasztó trafómat. Az lesz az igazi.
Ez a fajta deszkamodellezéses építkzés ezeknek az IC-knek maga a pokol.
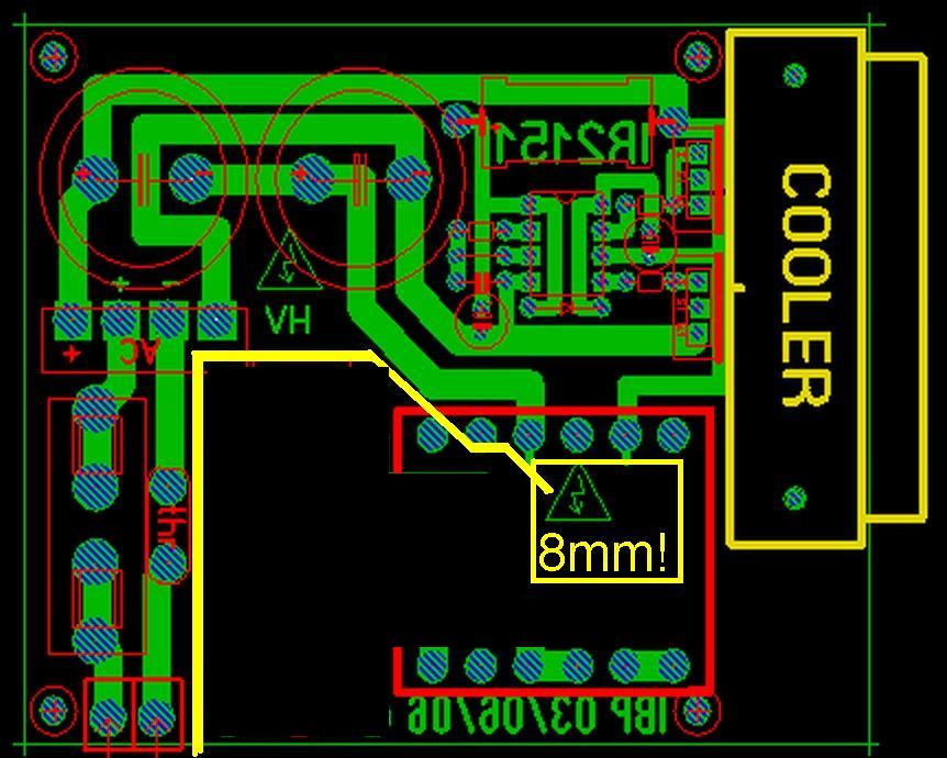
Inkább csináld meg a nyáktervet, ami az oldalon van kis módosítással. Vagy operálj bele 8mm kúszóutat, vagy hagyd le a szekunder oldalt és az mehet légszerelve (ld. képek). Először gyári PC trafóval próbáld kb. 40kHz-en. Az IRF840-ek G-S lábai közé közvetlenül forrassz rá egy-egy ZPD18-as zénert.(vagy inkább BZX18) Jók ezek az IC-k, csak tudni kell bánni velük...
Szükségem volna egy 12-14volt 10A-es tápra. Ezt a kapcsolást néztem ki erre a célra . Ezt fel lehet tuningolni 10 amperre? Ha igen hogyan. Ha mégsem akkor melyik kapcsolás lenne alkalmas? A válaszokat előre is köszönöm!Bővebben: Link
Szia Zoli, ha érdekel, épp ma tesztelgettem a cimó féle tápomat, ráakasztottam két B5-ös végfokot, 4 ohmos műterheléssel. Az egyiket hajtotam ki rendesen, azt nagyon szerette, vígan vitte, a táp jégkideg, a műterhelés meg izzik. Holnap még kisérletezek vele, de szerintem el kell hogy bírja.
Idézet: „Ettől nem tudom miért változik el a kitöltés.” A kitöltés a két kimeneten akkor nem egyenlő amikor valami beterheli a C-tagot az IC bemenetén. Bármivel is beterhelni nagyon macerás, ezt az IC-t. A legjobb áramkorlátra inkább valami komparátorral gyorsan nullára húzni, ha áramvédelmet akarunk. Vagy akkor inkább nem használni az SD részét.
Előbányásztam a leválasztó trafómat.
Így már nyugodtan mértem egy csomót. Majd később teszek föl képeket.
Hát látom a jelalakokon, hogy a deszka modell mennyire összekeni a jeleket. Olyan tüskék lettek a felső fet gate-jén, meg a szekunderen is, hogy ihaj.
A nagyobbacska trafóm úgy nézem jó lesz. Az nem fűt terheletlenül, és lehet terhelni is. Szerintem kicsi terheléssel játszogatok vele, és meg építem majd, ha jónak találom. Akkor az új panelon sokkal jobban fog üzemelni. :yes: A BZX18 zéner nem rossz ötlet. Lehet tegnap a tüskék végezték ki a fetjeimet. Holnap bele is dobom. Ezt a kis kúszóutas dolgot én sem akartam így meg építeni.Makd tervezek valami jobbat.
Zsírkréta. Már majdnem mondtam, ha kész leszek, az enyémmel, akkor csinálhatnánk egy összehasonlító mérést, de a tiéd más feszre van csinálva, mint az enyém lesz. Én 30A-es 12-14V-os tápot akarok építeni.
Mindegy. Aztán lehet hogy próbaképpen meg építem azt is valamikor. A tiédhez milyen magot használtál? Terhelted már csőgázon? A kimenő fesz nem tüskésedett?
Az, hogy kilövi a FET-et robbanással jár, vagy "csak" simán rövidzárlatba, vagy szakadásba megy?
Idézet: „A kitöltés a két kimeneten akkor nem egyenlő amikor valami beterheli a C-tagot az IC bemenetén.” Melyik kondira gondolsz? Mi terhelheti be a kondit? Én ezt építettem meg. Az IR2155 nem tudja a shutdown-t. Bár az 1nF-os kondit ha rövidre zárom, akkor nem tud rezonálni, viszont koránt sem biztos, hogy korrektül (összenyitás nélkül) le tudjon állni.
Tegnap a kisebbik trafómat mikor agyon terheltem (50W), az szétrobbantotta a feteket. Az ic-t is megölte. Nem hiszem, hogy telítődött volna.
Aztán a nagy trafóval is volt egy ellővés. Akkor szerintem véletlenül rövidre zártam a kimenetet. Akkor csak a fetek szálltak el. (egyben maradtak) IC bírta. Az lehet gáz, hogy a 230-as részre nem tettem be az 5 ohmos ellenállást, és nélküle túl nagy árammal akar be indulni?
Bedobok egy pár jelalak képet, ha nem haragszotok.
Ezek már a leválasztó trafón keresztül vannak. (200W)
Ezek meg a 95W-os terheléssel készültek. Szépen bírta ezt a cucc. Semmit nem hűtöttem. A fetek hidegek maradtak. Viszont a tüskék elkezdtek nőni.
A szekunder feszültség is eléggé fura.
Szekunderre nem ártana egy fojtó, ne csak simán a diódáról menjen a kondira a vezeték, hanem a kettő közé.
Valamint ez a légszerelés okozhat fejtörést.
Mekkorát tegyek? 50uH jó lehet szerinted? 30A, 12-14V lesz a kimeneten. Vagy érdemes ezt méretezni? Ha igen, akkor hogyan,
Sziasztok van egy astro sarky fényem szeretnék hozzá tápot csinálni súlycsökkenés miatt gyárilag kettő trafó van benne egy 12v elektronikának és egy 24v 250w az izzónak összeségében 300w a fogyasztása lenne valakinek konkrét megoldása erre?
Nem értelek téged. A délután folyamán leírtam, hogy a szkóp GND-jét NE TEDD olyan helyre, ahol gyorsan váltakozik a feszültség. Azt is leírtam, konkrétan, hogy egy félhíd kimenetére ne tedd rá. Tehát, egy felső FET gate-jét működés közben nem nézheted meg, csak mondjuk telepes szkóppal! Különben a hálózaton keresztül olyan kapacitív áramok indulnak meg, amik tönkretehetik akár a FET-eket is! Valószínű, a belinkelt fotókon, a felső FET-eknél nincsenek különösebb tüskék, amit látsz, az a kapacitív áramok miatt egy mérési hiba! ( Így nagyon gyorsan tönkre kehet tenni ic-t, tranyót, meg a kedved is elmegy az egésztől... )
Neeem Félre értesz.
Tegnap nem néztem jelalakot, mert akkor nem is volt leválasztva semmi semmitől. Akkor döglöttek a cuccok. Ma minden leválasztva egymástól, semmi halál, és itt vannak a jelalakok. A gondjaimon tudsz segíteni? Nem hinném, hogy mérés hiba, mert a terhelés növelésére növekedett. A másik ami szerintem bizonyítja a tüskét, hogy a szekunder feszültségemen is látszik ez a beszakadás a nagy terhelés mellett.
Amiről én beszélek, annak semmi köze ahhoz, hogy le van választva, vagy nincs. Attól, hogy te beteszel egy szigetelőtrafót ( akár a szkóp elé, akár a mérendő tápod elé ) annak még van kapacitása a primer és a szekunder tekercse között. Ezen a kapacitáson keresztül jó nagy áramok indulnak el , ami a félhídtól folyik a hálózaton keresztül mindenfelé, így pl. a tápod vezérlése felé is. Ez esetleg meghülyíti a tápodat, az ic rossz kimenetet ad és esetleg mindkét tranyót bekapcsolja, egyszerre. De az a minimum, hogy a felső FET gate-jén olyan áramok is fognak folyni, amik szkóp nélkül nem folynak...
A terhelés növekedésére meg azért nő a tüske, mert a félhíd kapcsolási sebessége is nő, vagyis gyorsabban kapcsolnak a FET-ek nagyobb áramnál, mint kisebbnél. Ha ez a sebesség gyorsabb, akkor a szürt kapacitásokon keresztül folyó áram is nagyobb lesz. ( miután egy kondenzátor árama arányos a rákötött feszültség változásának sebességével: ic = C x du/dt )
Lehet benne valami amit mondasz.
Hát sajnálnék 35000Ft-ot költeni a szkóp akksira. És erre mit mondasz? Bővebben: Link Ez a szekunder 95W-al terhelve.
Tegyél bele egy fojtót a szekunder oldalra a diódák és a kimeneti puffer közé. Így teljesen inkorrekt az áramkör, mégha ideig-óráig működik is.
Gondolj arra, hogy hogyan indul el? A kimeneti kondi töltetlen, tehát a bekapcsolás pillanatában egy jó nagy rövidzár... ha ott van egy fojtó, akkor mégiscsak korlátozza valamennyire a kialakuló áram meredekségét és ez alatt töltődik a kondi. Ettől még nem lesz korrekt az áramkör, de azért jobb lesz. És valószínű, a szekunder jelalak is rendben lesz. Tegyél bele kezdésnek egy pc táp sárga fojtót. ( vagy kettőt, sorbakötve ) Sajnos az a baj, hogy ennyire egyszerűen nem lehet korrekt tápot csinálni. Még nagyobb baj az, hogy a net ilyen sületlenségekkel van tele és a kezdők ezt még elhiszik, hiszen most tanulgatják ezt a dolgot...ahhoz, hogy meg is értsék egy-egy dolog működését, hát... olvasni kellene. Könyveket, ezt a topicot, kérdezni, mi, miért van, stb...azzal, hogy találsz valami kapcsolást és még ha működik is valamennyire, sosem fogod megérteni még az alapjait sem. Izzólámpát meg ne használj terhelésnek, mert annak a hidegellenállása csak a töredéke annak, amit akkor képvisel, ha már világít. Addig viszont jól túlterheli a tápot, aztán elszálhatnak a FET-ek. De ez is le lett itt már írva valahol...
Hogy katt-nak mennyire igaza van azt az is igazolja hogy a teljes hidas tápomat is zavarja ha a primerben méricskélek a szkóppal, pedig a szkópomnak "gyárilag" nincs a testje a földdel összekötve és nem direkt a táp vezérlése sem hanem trafós.
A szekunder jelalakod nekem lassúnak tűnik de lehet hogy csak a dead time miatt ilyen. Hosszú távon rájössz majd hogy ez a "floating driver" megoldás nem egy életbiztosítás a fetek számára.
Megpróbálhatnál valamit. Köss egy szimetrikus fojtót a szkóp betápja elé. Tehát, egy 30mm körüli ferrit és legyen rajta szigetelt, vékonyabb drótból bifillárisan tekerve annyi menet, amennyi ráfér. Ezt kösd be a szkóp betápjára, mielőtt bedugod a konnektorba. Ugyanúgy, mintha ez egy zavarszűrő áramkompenzált fojtója lenne. A szkóp kapacitásán átszűrődő gyors áramtüskéket el fogja lapítani, sokkal kisebb amplitudójú szinuszféle áramhullámok lesznek, ezek már nem nagyon tudnak zavarni. ( elvileg, sosem próbáltam )
A szkóp földeléssel meg hát értelemszerűen vigyázni kell. Jobb, ha az sincs bekötve, mert a foldelés nem egy végtelen kicsi ellenállású valami, tehát, azt várnánk, hogy a föld felé majd lemennek a zavaráramok, de ezek útja a (mondjuk) félhíd kimenete, aztán a szkóp, aztán a szkóp kapacitása, aztán a föld, a földön keresztül - valahol - meg vissza a félhídba. Ha meg nincs földelés, akkor talán kevesebb a zavaráram, ami visszajut. Nem csak az a baj, hogy magába a félhídba visszamegy, hanem a vezérlésbe is, hiszen a félhíd és a vezérlés között is van kapcsolat, itt is van kapacitás. Még akkor is, ha csak egy optocsatoló van mondjuk a félhíd felső tranyója, meg a vezérlés között. Ugye, akkor ebben az esetben az optocsatoló diódája nagyjából fix feszültségen van, a szekunder oldala meg tulajdonképpen a félhíd kimenetén, ahol mondjuk 300 V-os négyszögfeszültség van. És ehhez mondjuk 3000V/us-os feszültségmeredekség. Ha az optocsatolónak 1 pF a kapacitása, akkor ez az optocsatolón 3 mA áramot fog keresztülhajtani... azért ez elgondolkoztató... Mi van, ha ott egy trafó van az optocsatoló helyett? És mondjuk annak 50pF a kapacitása? Mindjárt fog folyni egy 150mA-es tüske... És ezek ellen az egyik lehetőség: ne akarjunk bekapcsolt főkör mellett a felső tranyón mérni semmit úgy, hogy a szkóp GND-jét rátesszük a félhíd kimenetre...
Szia, nekem a cikkben szereplő ETD34-es mag van benne most, a jel nálam egyáltalán nem tüskésedik, inkább összerogyan a négyszög. Konkrét terheléses méréseket régebben végeztem, most "csak" a B5-öt tettem rá, mondjuk azt csontra kihajtottam vele, 4 ohmon, amit bírt. Ha akarod csinálok valamikor pár terheléses mérést. Hozzáteszem, teljesen amatőrként tekertem a trafóját, mindenféle hozzáértés nélkül, kb két éve. Még cimót faggattam szegényt, hogy mennyi lehet az annyi, mit tekerjek hova, stb
azúton is köszönet a türelemért. Egy dolgot nem szeret a táp, bár ezt szerintem semelyik sem tolerálja, amin nincs védelem, szóval nálam egyszer az történt, hogy véletlen rövidre zártam a kimeneteket, ettől leállt az oszcilláció, és ezzel együtt a segédtáp is, no ekkor az induláskor használt FET megpróbálta átvenni az IC tápellátásátt, de valami ok folytás nem bírta, és átütött, na ezt megkapta az IC, ekkor ő is eldurrant. De a kapcsoló FET-ek épek maradtak, illetve minden más. Az áramváltós védelem szerintem jó ötlet nagyon! szereztem is már 2153-as IC-ket, majd valamikor be is építem a védelmet. Bassmester kolléga egy nagyobb maggal óriási teljesítményt húzott ki ebből a tápból, nekem tetszik egyébként ez a táp.
Idézet: Trafóval is ugyanúgy durroghatnak a fetek, maximum a vezérlés ússza meg.„Hosszú távon rájössz majd hogy ez a "floating driver" megoldás nem egy életbiztosítás a fetek számára.” Szerintem jobb a Level-Shifter, mint a trafó, sok előnye van. A legnagyobb az, hogy nem kell tekergetni, nem lehet elrontani, csak be kell forrasztani. Van UVLO is, garantáltan van impulzusteljesítmény, amit csak Rg és pár tényező korlátoz, a ShutDown és a TTL bemenet már csak hab tortán. Ezekneknek az IR21xx IC-knek egy nagy hátránya van: meg kell venni a boltban, nem nagyon lehet kitermelni sehonnan(és mire rájön az ember, hogy kell használni, addigra sok elszáll - tanulópénz). Mindenki ezekkel építkezne, ha bontani lehetne PC-tápból, TV-ből, stb... |
Bejelentkezés
Hirdetés |









Így már nyugodtan mértem egy csomót. Majd később teszek föl képeket. 








okozhat fejtörést.
azúton is köszönet a türelemért. Egy dolgot nem szeret a táp, bár ezt szerintem semelyik sem tolerálja, amin nincs védelem, szóval nálam egyszer az történt, hogy véletlen rövidre zártam a kimeneteket, ettől leállt az oszcilláció, és ezzel együtt a segédtáp is, no ekkor az induláskor használt FET megpróbálta átvenni az IC tápellátásátt, de valami ok folytás nem bírta, és átütött, na ezt megkapta az IC, ekkor ő is eldurrant. De a kapcsoló FET-ek épek maradtak, illetve minden más. Az áramváltós védelem szerintem jó ötlet nagyon! szereztem is már 2153-as IC-ket, majd valamikor be is építem a védelmet. Bassmester kolléga egy nagyobb maggal óriási teljesítményt húzott ki ebből a tápból, nekem tetszik egyébként ez a táp. 



