Fórum témák

» Több friss téma
Fórum » Kapcsolóüzemű táp 230V-ról
 
Témaindító: cimopata, idő: Szept 13, 2006
Témakörök:
Lapozás: OK   142 / 789
(#) cimopata hozzászólása Jan 13, 2011 /
 
Hali emberek!

Jelenleg kifogytam, a rézből és vaterán néztem huzalt 210 fokos 2x-es zománcozott.
0,2-est gondoltam venni, de attól tartok, hogy sodratnént nagyon nehéz lesz ónozni.

Ez idáig ilyen pirosas színű huzalom volt ami elég könnyen ment.

Ez a vaterás meg sárgás.

Van valakinek infója, hogy hogyan megy az ilyen huzalok ónozása sodronyba tekerve?
(#) Bassmester válasza cimopata hozzászólására (») Jan 13, 2011 /
 
A sodrat végét bontsd seprű formára, melegítsd fel egy vihargyújtóval (katalizátoros öngyújtó) és amíg forró, mártsd bele egy kupaknyi sósavba. Általában azonnali a hatás, de ha mégsem akkor egyszeri ismétlés után 100%-ban tiszta és forrasztható lesz a sodrat vége. (ha jól csinálod) A művelet végén erősen javasolt egy alapos vizes öblítés.
(#) (Felhasználó 46585) válasza cimopata hozzászólására (») Jan 13, 2011 /
 
Miért nem a Tali Bt-nél veszed? Nemrég vettünk 6 kg-ot és ez forrasztható. Tiszteséges áron adják és biztosan jó minőség. Épp ma csináltam belőle egy 2,5 m hosszú, 400 szálas sodratot. Belehúztam szilikoncsőbe. De a Villértnél is lehet kapni, Kerepestarcsán. Lehet, hogy a vatera olcsóbb, de ha nem forrasztható, akkor az elég baj. Én meg a 400 sodort szálat egyszerűen belemártottam az olvadt cinbe, a zománc tartalmaz valamilyen folyasztószert, tehát gyanta sem kell és már kész is van.
(#) gulyi88 válasza Bassmester hozzászólására (») Jan 13, 2011 /
 
Nekem el szoktak olvadni a szálak, ha kilógnak a sodratból mikor izzítom (0,15 ös CuZ). Így én sodratban melegítem (ipari alkohol lángjában), majd abba nyomom bele (amíg hideg az alkohol). Majd a "hőkezelés" után szétbogozom és meghúzogatom pár oldalról smirglin.
A sósavat pedig ki fogom próbálni, kösz az ötletet.
Sósavat meg lehetne bolondítani egy kis cinkkel, az jót tesz forrasztáskor.
(#) mex válasza (Felhasználó 46585) hozzászólására (») Jan 13, 2011 /
 
Mekkora a max hőmérséklet amit bírnak ezek a forrasztható bevonatú huzalok? 0.14 átmérő van nekem is, de nagyon könnyen megolvad.
(#) mex válasza gulyi88 hozzászólására (») Jan 13, 2011 /
 
A sósavat még nem sikerült maradéktalanul letakarítanom sehonnan... Talán ha közömbösited.
(#) (Felhasználó 46585) válasza mex hozzászólására (») Jan 13, 2011 /
 
Az csak látszólagos, hogy olyan könnyen megolvad. Próbáld egy hűvösebb pákával, mondjuk 5-ös hegy a Wellerbe, mindjárt nem biztos, hogy megolvad. De pontosabb értéket nem tudok.
(#) mugab válasza gulyi88 hozzászólására (») Jan 13, 2011 /
 
Alapesetben az alkohol elég kéne hogy legyen mert a rézoxidból kivonja az oxigént és ecetté alakul ...
(#) cimopata hozzászólása Jan 13, 2011 /
 
Nekem az eddigi sodratok szalicilporba merítve + nekinyomva a cint 48W páka félhangerőn simán leszedi.

Van olyan huzalom ami sárga színű és azzal elég sokat kell ehhez képest kínlódni.

Katt!

Tudsz egy árat a talis rézről?
(#) (Felhasználó 46585) válasza cimopata hozzászólására (») Jan 13, 2011 /
 
Nem, mert általában több dolgot vásárolunk, átutalással fizetünk, így mire megjön a számla, már nehéz beazonosítani. Illetve, addigra már nem lényeges. De olyan 3500,-Ft/kiló körül van. A Villértnél is ilyesmi, pesze függ a gyártótól is, 3...5 eFt körül van. ( Hiába, nagyon felmentek a réz árak, nem is dobok ki belőle egy centit sem, még a használt drót is jó néha. Meg a használt cint sem, mert az pont jó a tégelybe, amibe mártom a sodratot. )
(#) mark.budai válasza emmzolee hozzászólására (») Jan 14, 2011 /
 
Hogy érted, hogy az a kettő? Egymás mellé rakva, és a keresztmetszetet duplázva?
Köszi szépen! Azt építem meg, amit felraktam, a nyákrajzzal együtt. Bár az a nyák még pár javításon átesett azóta. De az a kapcsolás lesz.
(#) JackONeil hozzászólása Jan 14, 2011 /
 
Sziasztok! Ezeket a MOSFET gate driver IC-ket ki lehet váltani valamilyen egyszerűbb diszkrét megoldással?
(#) Ge Lee válasza JackONeil hozzászólására (») Jan 14, 2011 /
 
Diszkrét elemekkel igen de az sokkal bonyolultabb ezért nem is használják sehol.
Trafót használnak inkább az bevált (nekem is).
(#) emmzolee válasza mark.budai hozzászólására (») Jan 15, 2011 /
 
Nem. Úgy értettem, hogy a két kissebb magod alkalmas erre.
(#) mark.budai válasza emmzolee hozzászólására (») Jan 15, 2011 /
 
Ja, már értem. Köszi! Meg is tekerem, és ha minden igaz, holnap megcsinálom a tápot.
(#) emmzolee válasza mark.budai hozzászólására (») Jan 15, 2011 /
 
Én is össze hajítottam deszkán az én változatomat.

Mindjárt beteszek képeket a jelalakokról. Nálam szerintem az lehetett a gáz, hogy a fiókban talált PC táp mag 310V-os lehetett, én meg a félhíd miatt 155V-ról hajtom. Így az indukcióm nem túl bika, és az átvitt teljesítmény se. Mindegy. Vaaan mááásíík. Holnap rá teszek egy másik trafót.
A két fet gate jelalakjáról is itt van 2 kép. Terheletlen szekunderrel.
(#) emmzolee válasza mark.budai hozzászólására (») Jan 15, 2011 /
 
Különben annyival módosítottam a rajzomat, hogy betettem egy zenert az ic-hez, nehogy valami gáz legyen az esetleges túlfesz miatt.
Ide meg beteszem a szekunder jelalakjairól a képet.
(#) mark.budai válasza emmzolee hozzászólására (») Jan 15, 2011 /
 
Zénernek hány V-osat használtál? 12V? Nem olyan csúnya jelalakok ezek. A nagy terhelés, hány W-nyit jelent?
(#) emmzolee válasza mark.budai hozzászólására (») Jan 15, 2011 /
 
Nem akartam 12V-osat bele tenni, mert azt valószínű sűrűn eléri a "segéd"táp, és nem akarom fölöslegesen fűteni a zenert. Az ic is bírja a 15V-ot simán, úgyhogy sima kis teljesítményű 15V-osat tettem bele.

A nagy teljesítményt azért nem tudom, hogy mennyi, mert akkor nem volt még graetz a szekunderen, hanem csak rátettem az izzókat. Így meg ugye nem tudtam feszültséget, és áramot mérni. Különben 7db 21W-os autó féklámpa izzó volt. Aztán rátettem a graetzet, és sorba tettem a trafó 2 szekunderét, nem párhuzamosan mint az elején, ésakkor volt 11.8V üresben, terhelve meg 6.76V Tehát ez a trafó valószínű nem félhídra lett meg tekerve gyárilag. Holnap csinálok bele egy hirtelen összerakott gyilkos trafót, és mehet a teszt.
(#) helektro hozzászólása Jan 15, 2011 /
 
TOP22X Ic-t szeretnék használni olyan 100W-ra.
Az IC-t meg is vettem. A kérdés a profikhoz:
a PC tápokban, a szekunderen lévő toroid magokat felhasználhatom trafónak? Van egy pár ilyen toroidom olyan 0,6cm2 keresztmetszetűek (22 mm átmerővel, 11mm szélesség). A tekercsek elférnének rajta, de ha nem muszáj nem vennék toroidot.
Ill. hogy jobb a tekercseket elkészíteni? (még mindig toroid magot feltételezve) Egyik oldalon a primer és másikon a secunder, vagy tekerjem körbe a primert a vasmagon egy sorba és rá a szekundert (persze megfelelő szigetelést feltételezve)?
(#) GyurikaBx válasza helektro hozzászólására (») Jan 15, 2011 /
 
Az a toroid neked nem lesz jó, mert az porvas és nem ferrit.
(#) Transztyuszeres válasza emmzolee hozzászólására (») Jan 16, 2011 /
 
Ezek a gate jelek nem túl egészségesek.
Az alsó oldalon 40 százalékos a kitöltés, a felsőn meg 35.
Szerintem mielőtt másik trafót teszel rá, ezt orvosolni kellene.
(#) helektro válasza GyurikaBx hozzászólására (») Jan 16, 2011 /
 
Köszi. Akkor mégis vennem kell.
Ebben az esetben tudna vki javasolni, hogy milyen toroidot vegyek (mármint milyen anyagút) és hol?
A RoHS jelölés mi takar?
(#) emmzolee válasza Transztyuszeres hozzászólására (») Jan 16, 2011 /
 
Igen ezt én is néztem, de mit lehet ezzel kezdeni?

Egy kondi van benne, meg egy ellenállás a frekihez, és ennyi. Esetleg az 1µF 50V-os kondit lehetne változtatni, mert ha jól vágom, akkor azzal lehet belőni a fet gate feszültségét. Vagy hogy is van ez?
(#) Transztyuszeres válasza emmzolee hozzászólására (») Jan 16, 2011 /
 
Ez jó kérdés, ilyen nálam még nem volt. (inkább olyan, hogy a felső oldal elszállt)
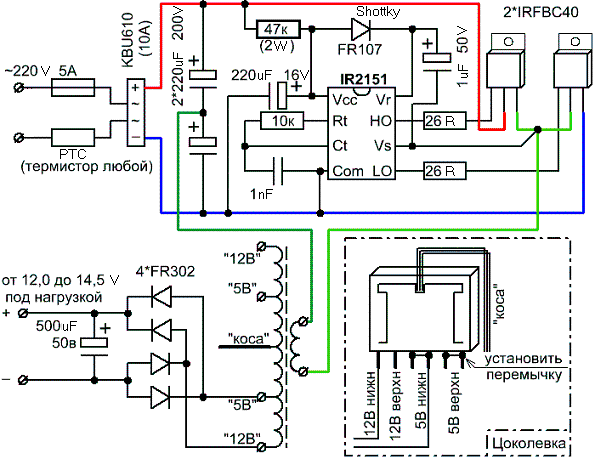
Úgy mérted ezeket a gate jelalakokat, mint cimopata a cikkben? Bővebben: Link
Egyébként néztem ezt az oldalt, a nyákterve nem egy életbiztosítás(nincs elég kúszóút), a rajz meg elég "száraz", igazán lehagyhatták volna az NTC-t és a biztit is.
Az IC tápjához kellene egy 100nF, a bootstrap kondi meg ne elkó legyen, hanem valami 330-680nF-os fólia.
Egyébként pontosan azok az alkartészek vannak benne, mint a rajzon? Erről a "deszkáról" is megnéznék egy fotót. (esetleg beszedhet az IC valami zavart)

Próbáld meg egy másik IR-rel - ha van...
(#) emmzolee válasza Transztyuszeres hozzászólására (») Jan 16, 2011 /
 
Hello

230V lekapcsolva, tápegységről kergetve mértem a fetek gs jelalakját. A felső fetet nem kötöttem le a negatívra. Ahogy Cimopata. Akkor lehet ez volt gáz? Ettől nem tudom miért változik el a kitöltés.
Az eredeti nyákterv szerintem is gáz. Nem úgy fogom megcsinálni.
Az ic-m tápjához be tehetek egy kondit. A 8-as, és a 6-os láb közé nekem elkó van téve. Ha jól látom Cimó tantált használt. Bedobok oda én is valami mást.
IC? Van egy másik ugyanilyen. Ki próbálom azzal is.
(#) Transztyuszeres válasza emmzolee hozzászólására (») Jan 16, 2011 /
 
Nem gáz, gondolom áttetted a szkóp GND-jét a felső FET source lábára. Csak egyszerre nem lehet így megmérni normálisan a kettőt.
Akkor nincs másik IR-ed?
(#) emmzolee válasza Transztyuszeres hozzászólására (») Jan 16, 2011 /
 
Igen úgy csináltam. Módosítottam az előző hozzászólásomat. Abban írtam, hogy van másik IC. Bele teszem azt is próbából.
Gyorsan számolok egy menetszámot, és megyek át hekkelni a műhelybe egy másik trafót.
(#) Ge Lee válasza Gyozo92 hozzászólására (») Jan 16, 2011 /
 
Ígértem neked egy képet. Egy elfüstölt toroid helyére kellett bepaszírozni ezért nem lett túl szép.

tap.jpg
    
(#) emmzolee hozzászólása Jan 16, 2011 /
 
Ma megint játszottam a tápommal. Elővettem egy másik trafót, Ae=1.11 cm2 és rátettem a táprra. Ez egy gyári trafó, ismerem a belsejét, mert több van, és szét szedtem egyet, hogy analizáljam.
Szóval. Bekapcs, és a 230V-os oldalon 14,5mA folyt. Zsír. tettem rá graetzet, meg egy kondit, és méregettem, hogy milyen. Rá dobtam egy izzót (21W) világít. Minden rendben. Aztán 4 izzót, és halál mindenkinek. Gondoltam kevés volt a keresztmetszet, vagy nem is tudom. Akkor jöhet a tekercselés. ETD34-es magot néztem ki. rá tekertem a primert 32 menetet 4db 0.4mm átmérőjű huzalból. Bekapcs, 10 perc után kicsit, de épphogy langyi lett. Rá tettem egy szál huzalból egy próba szekunder tekercset, és megnéztem, milyen fesz lesz belőle. Az a szintén 0.4mm átmérőjű huzal bírta az 1.72A-t is. persze tudott hűlni. Mondom jó lesz ez, de le kéne tekernem a primerből 3 menetet, hogy belőjem a kimenetemen a pontos feszt. A primeren kisebb lépésekben lehet változtatni, ezért gondoltam. Na ettől nagyon melegedni kezdett. ÁÁ nem sza..ozok most vele. A taliBT-nél úgy vettem ezt a magot, hogy M2TN-C. Lehet átvertek. Lehet csak M2TN-B. Az meg elkezdhet fűteni 65KHz-nél.
Inkább keresek egy újabb trafót. Találtam is egyet. Az egy RM12/A szerű mag, Ae=1.54cm2 Rá tettem, az is szépen ketyeg üresben, de a mikor komolyabb terhelést adok neki, akkor ellövi a feteket.
Lehet ez az egész szívás a deszka modelltől?
Egyre inkább indokoltnak tartom az áramváltó tekercses teljesítmény behatárolást ennél a tápnál. Bár az IR2155-jeim nem tudnak ezzel mit kezdeni. Legközelebb IR21531 -et fogok venni.
Különben amíg működött, addig aránylag stabil volt a feszültség, a különböző terhelések ellenére. Az összeomlásig.

Bedobtam a másik ic-t is, azzal is aszimetrikus volt a fetek kitöltése.
Mindegy itt vannak a képek a deszka modellről.
Kukkantsatok rá. Kössz.
Következő: »»   142 / 789
Bejelentkezés

Belépés

Hirdetés
XDT.hu
Az oldalon sütiket használunk a helyes működéshez. Bővebb információt az adatvédelmi szabályzatban olvashatsz. Megértettem