Fórum témák

» Több friss téma
Fórum » Kapcsolóüzemű táp 230V-ról
 
Témaindító: cimopata, idő: Szept 13, 2006
Témakörök:
Lapozás: OK   148 / 789
(#) (Felhasználó 46585) válasza robotech hozzászólására (») Jan 22, 2011 /
 
Igen, ez az. Kicsit olvass vissza, néhány hozzászólással ezelőtt volt róla szó.
(#) Bassmester válasza pimi9 hozzászólására (») Jan 22, 2011 /
 
Hát ezt nem gondoltam volna... köszi az infót
Majd egyszer kipróbálom.
(#) Bassmester válasza (Felhasználó 46585) hozzászólására (») Jan 22, 2011 /
 
Pontosításként tehát arról van szó, ami a kép legalján van, lomexes szalagvas ?
Tudnám esetleg használni gate-trafónak, vagy 230V-os zavarszűrőnek is? Ha tényleg ilyen jó, akkor rendelek néhányat.

IGBT-t milyet tudnál ajánlani (költséghatékony) pwm tápba?
(#) (Felhasználó 46585) válasza Bassmester hozzászólására (») Jan 22, 2011 /
 
Igen, a legalsó kép, használhatod trafónak, gatemeghajtó trafónak is, meg áramkompenzált zavarszűrő fojtótekercsnek. De ez túl jó ezekre a célokra. A ferrit is bőven elég.

Nem tudok költséghatékony tápot. Mire mindent megcsinálsz benne korrekten, addigra már nem egy olcsó mulatság. Az IGBT választáshoz azt is kellene tudni, hogy mi a cél, mekkora teljesítmény kell, milyen kapcsolási elrendezést gondolsz, stb. Sajnos, nem ismerem az IGBT típusokat, hogy most éppen mi van ami olcsó. Inkább FET-eket használok.
(#) Bassmester válasza (Felhasználó 46585) hozzászólására (») Jan 22, 2011 /
 
Ja, bocs nem volt teljes a megfogalmazásom.
A hamarosan elkészülő pwm tápomba szeretnék kipróbálni IGBT-ket is, a jelenlegi IRFP 450-ek helyett, ha már úgy is rendelek a lomexből.
Költséghatékonyság alatt pedig az 1000Ft alatti 20A feletti tipusokat értettem
A meghajtásuk IR 2110 lenne, de ha nem ígérkezik velük semmilyen előny, akkor én is maradok a feteknél.
(#) JackONeil hozzászólása Jan 22, 2011 /
 
Szervusztok!

Ne haragudjatok, hogy egy nem teljesen tápegység jellegű dologgal kapcsolatban írok ide, de (ismét) felvilágosítást szeretnék kérni tőletek. Remélem ezzel nem bántom a fórumot. Az "indukciós hevítő készítése" témába írtam egy hozzászólást egy hete, ha lennétek kedvesek mondani valami okosságot az ott olvashatókhoz nagyon hálás lennék. Még egyszer, bocsánat, hogy így áthidalom a topik-okat. Talán mentségemre szól az, hogy a kétféle eszköz működése nagyon hasonló, és a szerelésre jutó idő egyre csekélyebb, mert közeleg a második szemeszter. Köszi!
(#) emmzolee válasza pimi9 hozzászólására (») Jan 22, 2011 /
 
De figyelj. Azért tettem be a rajzot, hogy látszódjon, hogy van most. azt is írtam, hogy nem értem, te mire gondoltál az ellenállást illetően. Tehát akkor hogy oldjam meg?
(#) staci123 válasza robotech hozzászólására (») Jan 22, 2011 /
 
Szia,
az első kapcsolásod amit feltettél lehet hogy műkődne is... Ha az egyik optpcsatoló diodájának felcserélnéd a kivezetéseit... Igy hibás a gatevezérlés...
(#) (Felhasználó 46585) válasza staci123 hozzászólására (») Jan 22, 2011 1 /
 
Szerintem, el kellene olvasnod mégegyszer a robotech kérdését. Egész világosan írt a gatemeghajtásról...
(#) pimi9 válasza emmzolee hozzászólására (») Jan 23, 2011 1 /
 
A felső kondival legyen párhuzamba egy 22k, a kondik közös pontjáról meg menjen 22k az IC +tápjához.

Gondolkodj!

Staci123: Olvass, mielött hüleséget írsz.

katt: Nemtudok róla egyelőre semmit, csak észrevettem az egyik polcon, ugyanilyen barna műanyagos, VAC feliratos, csak tenyérnyi.
(#) robotech válasza (Felhasználó 46585) hozzászólására (») Jan 23, 2011 /
 
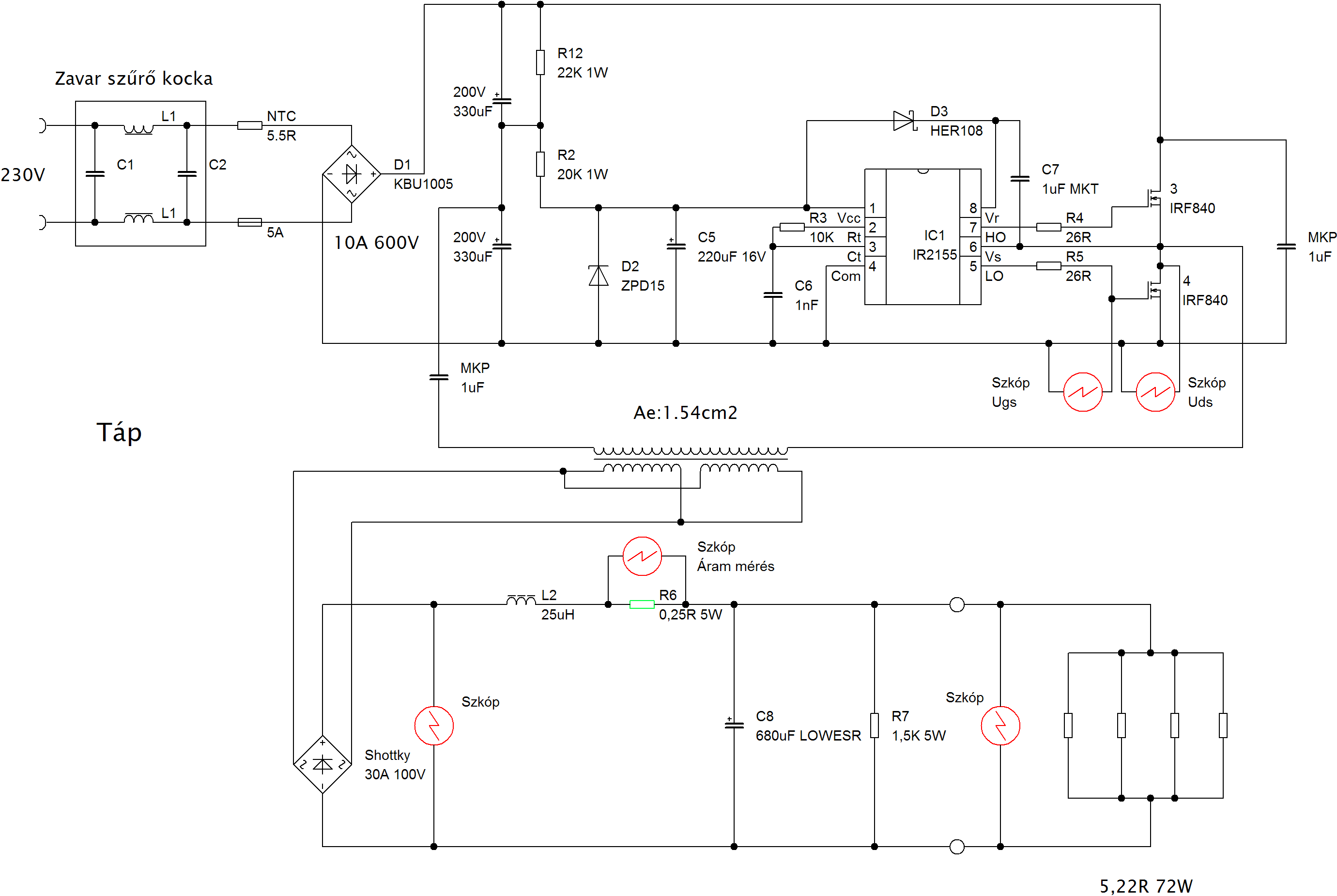
Módosítottam a rajzot azzal a FET-el, és egyenirányító híddal, amely feladata lenne a motor indukciós áramának elvezetése azokban az időszeletekben, amikor a motor épp nincs vezérelve.
Ha megkérlek megnéznétek,hogy a rajz jó lenne-e így?
Gondolom akkor a két FET-et felváltva kellene működtetni, az nem igényel túl nagy program módosítást...
A snubbert berajzoltam, de a méreteivel kapcsolatban egyáltalán nem vagyok biztos. Visszaolvastam két oldalt, de a méretezésről nem találtam túl sokat, két példát találtam csak két méretre. Ezek az értékek jók lesznek így?
Köszi előre is!
(#) (Felhasználó 46585) válasza pimi9 hozzászólására (») Jan 23, 2011 /
 
Köszi. Megpróbálom telefonon, hátha mondanak valami érdemlegeset róla. Nem hiszem, hogy amorph vas lenne, abból nincs ekkora méret a katalógusukban. Sajnos...
(#) (Felhasználó 46585) válasza robotech hozzászólására (») Jan 23, 2011 /
 
Elvileg jó, de az a baj, hogy a második FET-nek külön 12 V-os táp kell a meghajtáshoz, hiszen a source nem közös a másik FET-tel. Tehát, neki is kell egy szekunder tekercs a kis trafón, graetz, stabi, stb.
Az első FET-nél berajzoltad a 12 V negatív pontjára a földelés jelet. Ezt össze kell kötni az első FET source-szal, tehát a source-ra is rajzolj egy földelő jelet. Ez természetesen csak egy összekötést jelent, nem igazi földelést. A másik FET-nél ugyanez a helyzet, tehát a két FET egymástól galvanikusan elválasztott tápot kell hogy kapjon.
Kicsit problémás lesz szkóppal mérni is, mert a FET-ek egyik pontja sem fix feszültségű, hanem a szaggatás frekvenciájával, meg a 100Hz-el fognak változni. Szerencsétlen esetben jó nagy zavarokat is bele lehet majd mérni.
Szóval, nem túl szerencsés ez az egész így.
A 2,2 nF-os kondik kicsit sok a snubberbe, nagyon meleg lesz az ellenállás vele sorba. Ez nem olyan nagy baj, de nagyobbak legyenek, mint 2 W. Vagy legyenek 1 nF-ok a kondik.

( Nem lenne elég a venti fordulatát két lépcsőben változtatni? Vagy teljes fordulat, vagy a fele? Az sokkal egyszerűbb... )
(#) emmzolee válasza pimi9 hozzászólására (») Jan 23, 2011 /
 
Kössz akkor ilyen lett.
(#) robotech válasza (Felhasználó 46585) hozzászólására (») Jan 23, 2011 /
 
Köszi Katt, hogy átnézted.
A javaslataid alapján módosítottam a rajzot.

Bocs, hogy ennyit kérdezek, de már saját kútfőből 2 panelt is készítettem,és mindkettő elszállt, most már nem szeretném a harmadikat elrontani, teljesen biztos szeretnék lenni benne, hogy működik, ezért szeretnélek megkérni, hogy légyszíves mégegyszer nézdd át nekem a mellékelt rajzot.

Jóval egyszerűbb lenne ha csak fokozatkapcsolóval lenne a ventillátor ellátva, de igazándiból ez már elvi kérdés. Szeretném, ha egy olyan áramkört tudnék létrehozni,ami az ilyen aszinkron motorok fordulatvezérlésére teljesen alkalmas, és abszolút hangtalan, (nem úgy,mint a triakos vezérlés, amiből már többet is készítettem), és nem olyan bonyolúlt, mint egy frekvenciaváltó, azért, hogy a későbbiekben mások is meg tudják könnyedén építeni (mondhatnám , a "köz érdekében " szeretném ezt elkészíteni).
Köszi mégegyszer, hogy átnézed!
Üdv!
(#) (Felhasználó 46585) válasza robotech hozzászólására (») Jan 23, 2011 /
 
A felső FET source-ról hiányzik egy kötés, így nincs összekötve a snubberrel, meg a gatemeghajtással.

Sajnos, az, hogy a rajz jó, még nem biztosíték arra, hogy ez működni is fog... azzal kezdődik, hogy az aszinkronmotort a feszültség változtatásával csak nagyon körülményesen lehet szabályozni. Az egyik baj az, hogy a motor nyomatéka négyzetesen függ a tápfeszültségtől. Erre írtam korábban, hogy ventillátorhoz ez talán még jó, de ha valaminek az elindításához nyomaték kell, akkor ezzel már nem fog menni. Az aszinkron motor olyan, mint a trafó, csak forog... az U/f viszonyt kellene állandóan tartani, akkor megmaradna a motor nyomatéka. De ez frekvenciaváltó nélkül nem megy.
(#) ekkold válasza robotech hozzászólására (») Jan 23, 2011 /
 
Csak megjegyezném, hogy ezt ne építsd meg így. A rajz szerinti bekötés esetén az alsó-felső oldali optók egyszerre nyitnak, így egyik fetet sem fogják kapcsolgatni - magyarul jó az esély a füstre...
Nagyjából az 1-4 és a 2-3 optiocsatolók ledjének kellene egyszerre működniük. Az talán működne, de mesze nem tökéletes megoldás, mert a feteknek még úgy is lehet egy rövid egymásra-nyitási ideje. Tehát valamilyen beállítható holtidő kellene, vagy mind a 4 optocsatolót külön kellene vezérelnie a PIC-nek, és szoftveresen megoldani a vezérlést....
Utána már csak annyi kétség marad, hogy mit szól mindehhez a pwm szabályzáshoz a motor....
(#) emmzolee hozzászólása Jan 23, 2011 /
 
Keresek egy " EI " magot. Abból is az "E". Akinek van, légyszi dobjon egy üzenetet nekem. Ripityomra volt törve az eredeti. Be teszek a méretekről egy képet.
(#) (Felhasználó 46585) válasza ekkold hozzászólására (») Jan 23, 2011 1 /
 
Ha már hozzászólsz, akkor az előzményeket is el kellene olvasnod. Ha így lett volna, biztosan nem írsz le ilyen zöldségeket...
(#) pipi válasza (Felhasználó 46585) hozzászólására (») Jan 23, 2011 / 1
 
Pedig igaza van, már én is szóvá akartam tenni, egy alkatrész normális megrajzolása nem hinném hogy nagy munka, igy meg baromira férevezető a rajz, pláne ha majd 2 év múlva bárki előveszi a rajzot csodálkozik a rajzon. Szóval rajzoljunk normális rajzot!(esetleg a kapcsolási rajzra az alkatrész mellé szövegesen odaírni ami mégsem igaz, akkor megmarad az utókornak, meg ha valaki esetleg utánépíti)
(#) Ge Lee válasza emmzolee hozzászólására (») Jan 23, 2011 /
 
Azt a picit miből bontottad? Vagy vetted? PC tápban nagyobbak szoktak lenni.

pc_vas.jpg
    
(#) szabi83 válasza Ge Lee hozzászólására (») Jan 23, 2011 /
 
Az EI33 eladó ?
(#) emmzolee válasza Ge Lee hozzászólására (») Jan 23, 2011 /
 
Éppen ez a baj, hogy nem tudok sehonnan ilyet bontani. Ezért akarok egyet beszerezni.
Találtam itthon egy kicsi kompakt bedobozolt tápot. Arra gondoltam, hogy a műhelyben lévő autórádiómat erről el tudnám üzemeltetni, és nem kéne mindig lezsibbasztani a tartalék akksimat a rádiómmal.

Ki próbáltam, működött. Az 5V-os kimenetén lévő visszacsatolást át méreteztem és átépítettem a 12V-os részre. Tök jó is volt, de hangos volt a trafó. Gondoltam szétszedem, és letekerem róla a -12V-os, és a +12V-os tekercset. mert azok csak 2 szállal vannak meg tekerve. Az 5V-os meg 5 szállal. Tehát ha rátekerek 5 szál huzalt, hogy kiegészítsem az 5V-ot 12V-ra, akkor jobban fogja bírni.
Mivel légréses volt, könnyen szétjött. Akkor vettem észre, hogy ripityára volt törve a mag, csak a sárga szalag tartotta össze. Így meg állt a projekt. Mielőtt szétszedtem volna meg mértem a primer tekercs induktivitását, biztos ami biztos alapon. Jól tettem ezek szerint. Mondjuk lehet be kéne tenni helyette egy másik trafót, de akkor át kell hekkelni a nyákot.

Itt egy hasonló felépítésű táprajz, mint az enyém.
(#) peter1995 hozzászólása Jan 23, 2011 /
 
Hello.Valami olyan kapcsolás kell ami 40V-ot ad szimmetrikusan.Más nem kell.40V-on 3A-rel akarom terhelni max.
Tud valaki eehhez egy egyszerű kapcsolást.
(#) robotech válasza pipi hozzászólására (») Jan 23, 2011 /
 
Igazad van, bocs.
A Protelbe a két darab optocsatolót összefogtam egy olyan négyzettel, aminek a kitöltése olyan színű, mint a PICnek is, és felé írtam ,hogy TLP250 DIP8.
A PDF printernek ez nem tetszik, mivel a szines kocka transparent tulajdonságát nem veszi figyelembe, hanem az alatta lévő optocsatolót így nem láthatjuk, úgyhogy a végén levettem róla a színes négyzetet.
SCH-ba még sosem rajzoltam alkatrészt, habár pcblib-be már rajzoltam footprintet, de a két dolog nem ugyanaz.

Katt, Nagyon köszönöm a segítséged!
Üdv!
(#) (Felhasználó 46585) válasza pipi hozzászólására (») Jan 23, 2011 1 /
 
Igen, csodálkoznak egy rajzon, ahelyett, hogy olvasnának róla. Hát nem sokkal egyszerűbb megkérdezni? Megkifogásolni? Valaki majdcsak leírja századszor is azt amit csak el kellett volna olvasni az adott topicban... Ha meg valaki 2 év után meg akarja építeni, mindössze egy rajz alapján, hát az magára vessen...
(#) Ge Lee válasza szabi83 hozzászólására (») Jan 23, 2011 /
 
Még ha az is lenne, többe kerülne a posta mint amennyit a trafó ér. Bontani kell, vagy rendelni Taliéktól többet úgy már megéri.
(#) Ge Lee válasza emmzolee hozzászólására (») Jan 23, 2011 /
 
Rossz DVD tápja? Abban vannak ilyenek TNY-al, többféle szekunder feszültséggel (5V, +/-12V, 24V).
(#) Ge Lee válasza peter1995 hozzászólására (») Jan 23, 2011 /
 
Vissza kell olvasni picit.
(#) peter1995 válasza Ge Lee hozzászólására (») Jan 23, 2011 /
 
Kb:2-3oldalt?
A PC trafós hány w-ot ad le?áttekerve lehet belőle 2x40V-ot
Következő: »»   148 / 789
Bejelentkezés

Belépés

Hirdetés
XDT.hu
Az oldalon sütiket használunk a helyes működéshez. Bővebb információt az adatvédelmi szabályzatban olvashatsz. Megértettem