Fórum témák
» Több friss téma |
Fórum » PIC égetési hibák, problémák, kérdések
Minden PIC-nek jó a 12V Vpp(már amit a WPB kezel). Nézd meg az adatlapokban az elektromos specifikációk résznél a tartományt. Még a 10V is belefér...
Csak kérdezem, hogy ha jártas vagy az elektronikában, miért nem építesz olyan égetőt, ami vezérli a Vpp, Vdd vonalakat? A mini csak egy alkalmi égető, amit azért találtam ki, hogy egy 18F2550-et fel tudjon programozni valaki a PICKit2 építéséhez. Nézz körül az oldalamon, még néhány alkatrész, és nem kell kapcsolókkal bíbelődni. Egy ilyen égetővel bármilyen komolyabb munkát is meg tudsz oldani, amíg nem építesz egy PK2-t...
A WPB_F18_LPT-vel szimpatizálok.
Egy kicsit nyügösebb ez az út: - nem találtam hozzá alkatrész listát. A nyákrajzról is peresze ki lehetne bogarászni. - a nyákrajzhoz megvan a Trax maker progim, de az égetőhöz található nyákrajz HTML formátumu, és így a Traxmaker nem érti. -a nyákgyártás is elmaradna a mini esetén. Ennek ellenére sokkal komplettebb, gyűjtök egy kis lelki erőt és neki látok. (időm van, nem sűrget semmi)
Van hozzá rajz is, jobban nézd meg, ott van az! Egyébként én most a WCOM_v4-et, vagy v5-öt ajánlanám. (keress rá, vagy olvasd el a program infókat az oldalamon)
Watt, köszi a javaslatot.
Átnéztem, amit ajánlottál. Mivel a táprészt már körbejártuk (csak össze kell rakni), nekem a WCOM_v4 a szimpatikusabb. Jóval kevesebb alkatrész kell hozzá (a tápon felül). Ezzel a kevés cuccal talán kész nyákrajz nélkül is elboldogulok (Traxmakerrel). Elkezdem kigyűjteni az alaktrészeket.
Szerintem nem fogsz csalódni benne. Hülye kérdés, de gondolom van COM port a PC-n? USB-s átalakítóval nem működnek a COM-os égetők...
El is felejtettem felvetni az ezzel kapcsolatos aggályomat:
Van egy elég jó videó kártyám, ezen van 2 db HDMI csati, egy átalakítóval az egyikre csatlakozik a monitor, a másikra egy másik átalakítóval csatlakozhat a TV. Meg van a lehetőség a TV bekötésre, egyszer kipróbáltam, akkor ment a PC kép a TV-n. A Gigabájtos alaplapomon is van két üres monitor csati (COM portos, 9 pin). Ezt nem használom. Van 4 USB csatlakozási lehetőség is, amit már kibővítettem továbbiakkal. Olvastam, hogy az USB csatlakozás nem ynyerő, nem is jár az eszemben. Kérdés: Ha erre az alaplapi COM portra csatlakozok az égetővel,( miközben a monitor a video kártyáról megy) nem okozhat ez zavart?
A COM portot meg a videó csatit (D-sub) ne keverd össze mert nem ugyanaz.
A d-sub az három soros és anya csatlakozó van a gépben. (legalábbis én még csak három sorosat láttam) A COM meg 2 soros és apa (tüskés) csatlakozó van a gépben. Amúgy meg az USB csatlakozás a nyerő. (És itt most a PICKit2-re gondolok)
Bevallom nem tudlak követni. Egyszerűen COM portra kell csatlakozzál(Ha nem tudod melyik az, jobb ha megkérdezed valakitől!). A COM port nem monitorcsati. Azt sem értem mi köze ennek a monitorkártyához?
Kicsit túlkombinálod nem?
Megnéztem alaposabban a gép hátsó felületét.
A video kártyára csatlakozik egy átalakítón keresztül a monitor kábel. Van még itt egy szabad HDMI csastlakozási lehetőség is. Az alaplapon két, használaton kívüli csatlakozás van. Az egyik kilenc tüskét tartalmaz két sorban. (apa tipusu) A másik hasonló keretben, de három sorban 15 lukat tartalmazó anya tipusu csati. Ezt még közelebbről nem is vizsgáltam meg. Nemrég egy szervizes pasi jegyezte meg ezekre mutatva, hogy a monitort oda is lehetne csatlakoztatni, de felesleges, mert a videokártyán van most és maradjon is ott. Tehát a monitor egy D-sub tipusu, 15 érintkezős, anya tipusu csatival csatlakozik a PC-hez. (ebből van egy tartalékom) A COM port, meg egy apa tipusu, kétsoros 9 tüskés csati. ( amiből szintén van egy szabad tartalékom) Szoftverileg hol lehet ezt leellenőrizni? Ezek szerint a kettőn menő jelek nem zavarhatják egymást, teljesen hülyeség volt ilyesmit felvetnem. MEA CULPA Idézet: „Szoftverileg hol lehet ezt leellenőrizni?” A WPB programmal(port check) és egy multiméterrel a WCOM_v4 rajza szerint, ahol látható melyik láb mit csinál.
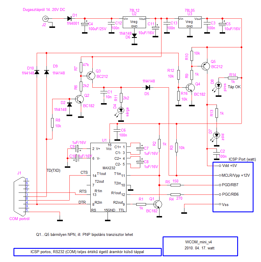
Elkezdtem építeni a WCOM_min_v4 égetőt.
Kész vagyok a táp résszel. Mért feszültségek: - csatlakozás után 19,6 V. (ahogy korábban is értem) - D1 dióda után 27,1 V, nem kaptam 1N4001-et, helyette az 1N4007-et ajánlották, ezt raktam be. Nem sok ez az itt mért érték? - C11 és C134 kondik között 12,6 V Ez is több mint 12 V. - A végén a C5 kondi után 5.0 V (Ez megnyugtató) Maradhat ez így, vagy valahol módosítanom klellene?
A D1 után nem lehet magasabb a fesz mint előtte! Képtelenség. Amúgy jó a 4007 is.
Egész véletlenül nem 17,1V-ot akartál írni? Amúgy a többi érték jó. A 12V a D6 dióda miatt lett 12,6V. Így is kell lennie.
Lehet, hogy a diódával van valami.
Mégegyszer megmértem: a dióda bemeneténél 19,6V, a kimeneténél 27,7 V. Ha fordítva kötöm be, akkor egyáltalán nem működne. ( A sima vége van az adapter csatlakozója felé, a csíkkal jelzett fele a fesz.szabályzó felé.) Megnézem az adatlapját.
Dióda jól van bekötve.
Esetleg a C4 nincs fordítva bekötve? (ha igen akkor minden elko-t ellenőrizz le) Jó az elem a multiméterben?
Megnéztem az 1N4001 50 V-ig, ez az 1N4007-es 1000 V-ig visz át.
A topográfiának lehet valami köze ehhez. A diódát a fesz.sdzabályzó bemenő lábára kötöttem közvetlenül és elpéje a két (C4, C12) kondit. Mintha a dióda a C12 kondi és a Fesz.szabályzó közzé lenne bekötve. Szerintem ez nem lehet gond. Talán az elko: 100µF/35V (és nem 25V, ahogy a rajzon van)
Három elko van: egy 100 uF, és a két 10 µF-os, ezek jól állnak, a többinél mindegy.
Rövid 5-10 perces méricskélés után a dióda előtti érték felment 19,6-ról 19,8 V-ra , utánna meg 27,1-ről 27,6 V-ra. A trafós egység sem lehet stabil. A két fontos érték 12,6 és 5,0 V, nem maradhat ez így?
A kimeneti feszek jók. Felőlem maradhat.
De akkor is furcsállom hogy a dióda után nagyobb a fesz. Bár a dióda nem oda van kötve ahol a rajzon szerepel (az elmondásod alapján). Sok olyan esettel találkoztam már ami elviekben jónak kellett volna hogy legyen, de gyakorlatban mégis az eredeti verzió működött rendesen. Hátha Watt mester többet tud mondani. Addig is csináld a többi részét a kapcsolásnak.
O.K.
Lassan, de haladok. Most jön a "kócosabb" része.
Most csatlakozom a kérdéshez.
A 12,7V tökéletes, miután egy diódával meg van emelve a 7812. A 27V az úgy jön ki, hogy 19,6*1,41(gyökkettő)= 27,6 Hogy ez hogyan lehetséges? Úgy hogy a tápegységedben nincs pufferkondi, csak egy egyenirányító. A kondit rátéve a pufferelt feszültség ennyi lesz. Sajnos ez még jobban terheli majd a 7812-t, majd figyelj oda, hogy ha melegszik nagyon, akkor jobban kell hűteni. Egyébként közben én is terveztem egy nyákot a v4-hez, de még nem teszteltem le, de nem lehet nagy meglepetés vele. Ha érdekel felteszem...
Hmm..
Idézet: „A diódát a fesz.sdzabályzó bemenő lábára kötöttem közvetlenül és elpéje a két (C4, C12) kondit. Mintha a dióda a C12 kondi és a Fesz.szabályzó közzé lenne bekötve. Szerintem ez nem lehet gond.” Ebből arra következtetek, hogy PIC18F kolléga a diódát és a kondikat felcserélte volna. Ergó a diódára a már megszűrt (27V) fesznek kéne érkeznie, ha nem lenne puffer az adapterben. Vagy csak én nem jó képzelem el? De amúgy simán logikus amit mondtál.
Nem cserélte fel, csak a gyári adapterben nincs beépített puffer és a diódán visszafelé nem érvényesül a hatása. Én az elején megjósoltam, hogy egy ilyen tápegység jelentősen túl van méretezve, általam soha meg nem értett okokból.
Macerásnak gondoltam a nyák legyártását, különben is olyan kevés alkatrésznek tünik az egész, hogy nekiálltam és egy u.n. három lukas előregyártott panelre rakosgatonn fel az alklatrészeket.
(3 lukas panel, ahol 3 egymás utáni luk van egy sávval összefogva, és ebből áll az egész lap) A nyákolásnál a rávasalásos technikát alkalmaztam, de a rávasalt áramkör mindig valahol hiányos volt. Lehet, hogy a sósav is öreg már, vagy az eredeti nyáklap letisztítási technikám nem tökéletes. Egyenlőre a 7812 nem melegszik, persze terhelés nélkül ment még, de a kis hűtőbordával készen állok.
Elkészültem a harverrel (WCOM_mini_v4), de közben a C meghajtóm kifeküdt, újra kellett formattálás után telepítenem az egész windows-t.
Most jönne a tesztelés. Letöltöttem az égető progit a (WPB_F18_F16_F12_v1.28b), de valami még hiányzik mert az MSCOMM32.OCX bemásolása után újabb hibaüzenet jelentkezett (kb): "COMDLG32.OCX vagy tartozéka helytelenül regisztrálva, a file hiányzik vagy nem érvényes." Mit lehet ilyen kor tenni? (A másik, szoftveres topikot nem találom, ez a téma biztosan oda való lenne.)
innen tudsz letölteniha hiányzik a gépedről.
Nem hiányzik, ott van a tobbi *.OCX fájl között, de nem tudja használni a gépem.
Szia!
Próbáld meg regisztrálni a fájlt. Startmenü --> Futtatás ablakba beírod: regsvr32.exe C:\valahol\valamiben\bármi.ocx Értelemszerűen az elérési utat átírod. Alapból a C:\windows\system32\mscomm32.ocx Talán ennyi a baj csak.
Áttöltöttem a system32 alkönyvtárba a COMDLG32:OCX programot.
Most nem ezt írta hibának, henem ezt: "Hiba a Port ÉI(invert) adatok betöltésénél! Ellenőrizd az ÉI beállításokat! Új Fájl létrehozve alapértelmezett értékkel (WPB_F18)" Halvány fogalmam sincs, hogy ezt hol ellenőrizzem.
Van egy leírás az OCX-ek mellett, az az XP-n is működik. Ugyanaz van benne, mint amit dokidoki írt...
SIKER!
Az előző bejegyzés elküldésénél kiirta, hogy nem találja az "inpout32.dll"-t. Ezt is átmásoltam a system32-be és ezek után szabályosan elindult a program.
Elkezdtem a tesztelését a WCOM_mini_v4-nek.
PORT választsá:COM, cím:H3F8 (a legfölső a sorban) Port beállítás: csak a PGC és a PGD inverz. Port Chek Ha semmi sincs kijelölve: LED-ek: Sárga: világít Piros : világít Zöld : nem világít ISCP tüskék: Vdd 0,01 V Vpp 5,0 V PGD 0,0 V PGC 0,01 V Kijelölésekkel: Pipa csak a Vdd esetén világító LED-ek: sárga-piros Mért fesz. a fenti sorrendben: 0,01 - 5,0 - 0,0 - 0,01 Pipa csak a Vpp esetén LED-ek: sárga-piros-zöld Mért fesz. a fenti sorrendben: 5,0 - 12,01 - 0,0 - 0,01 Pipa csak a PGC esetén világító LED-ek: sárga-piros Mért fesz. a fenti sorrendben: 0,02 - 5,0 - 5,0 - 0,01 Pipa csak a PGD esetén világító LED-ek: sárga-piros Mért fesz. a fenti sorrendben: 0,01 - 5,0 - 0,0 - 0,0 Kérdéseim: Kijelölések nélkül elfogadható a Vpp tüskén az 5,0 V? Vpp kijelölésnél az 5,0 V a Vdd tüskén biztos nem jó, hol keressem a hibát. PGC kijelölésnél az 5,0 V a Vpp és PGD tüskén biztos nem jó, hol keressem a hibát. Eközben a PGC tüskén 0,01 V van. Ez is hibás. PGD kijelölésnél az 5,0 V a Vdd tüskén biztos nem jó, hol keressem a hibát. Eközben a PGD tüskén nincs fesz. |
Bejelentkezés
Hirdetés |




Kicsit túlkombinálod nem?






