Fórum témák
» Több friss téma |
- Ez a felület kizárólag, az elektronikában kezdők kérdéseinek van fenntartva és nem elfelejtve, hogy hobbielektronika a fórumunk!
- Ami tehát azt jelenti, hogy a nagymama bevásárlását nem itt beszéljük meg, ill. ez nem üzenőfal! - Kerülendő az olyan kérdés, amit egy másik meglévő (több mint 17000 van), témában kellene kitárgyalni! - És végül büntetés terhe mellett kerülendő az MSN és egyéb szleng, a magyar helyesírás mellőzése, beleértve a mondateleji nagybetűket is!
Kell közé... Azért, hogy ha véletlenül szembe dolgoznak, ne nyírják ki egymást.
A második "l" betűt Neked írtam pirossal, mert az is kell!
Lemaradt
És milyen értékű kell?
Hogyan lehet egy kapcsolót zárni soros porton keresztül vagy más porton, valami kapcsolás, vagy oldal van erről?
Nem kritikus az értéke, olyan 100 Ohm-1 kOhm.
Hello
NAND kapukból; 555 IC-vel felépített oszcillátorok frekvenciája nem függ a tápfeszültségtől? Üdv.
Írtam az elején, hogy nincs (pusztán lustaságból csak vennem kéne egyet). Ez lenne a cél többek között csak a kérdés, hogy hová érdemes beletenni, vagy már a meglévőt cserélni.
Hello!
Meg tudná nekem valaki mondani hogy a mellékelt rajzon középen C7-es kondinak Bipolárisnak kell-e lennie?
Üdv!
Szerintem jó egy sima elektrolit kondenzátor is!
Sziasztok. Egy váltóáramú csengőtrafót egyenirányítottam egy db103-mal maga a csengőtrafó 500mA-es. A dióda után tettem először egy 47µF kondit ekkor egy 2W-os autóégőt hozzátéve a 9.5V leesett 6-ra egy 1000µF kondival 7.5V-ra esett a feszültség. Jó lenne ha 8.5V alá nem menne és szerintem egy 12V 2W égőnek nem kéne ennyire megterhelni ezt a trafót vagy egyenirányítót hogy ennyit essen. (1000µF is elégnek kéne lennie.) Mi lehet a probléma?
Kicsi a trafód,tegyél rá 2200µF-ot az talán elég lessz.
Ráadásul a 12V-os autóégőt nem izzítja fel rendesen és ugye hidegen az izzószálnak kicsi az ellenállása és többet vesz fel.
Nekem is ilyen problémám van ezekkel is kis DB10x diódahidakkal pedig én 2670µF puffert használtam és a trafó is biztos elegendő bőven. Terhelés nélkül megvan a kellő feszültség de amint 500mA-es fogyasztót kötök rá 7,5V váltóáramból lesz 7V egyenáram.
A váltóoldalt nem néztem igaz, de ezek a régi csengőtrafók pedig jól túl voltak mretezve azért nem értem. Megpróbálom hosszútávon mire felmelegszik az égő akkor elvileg fentebb kéne hogy menjen a fesz.
Ha jól tudom csak az amplitúdót határozza meg a tápfesz.
Elviekben 1A-es. Nem tudom a vezeték nélküli csengő vajon mennyit fogyaszt? Kell neki 9V és 3V elviekben ez a régi trafó tudja azért lett egyenirányítva csak nem tudom vajon mennyit fogyaszthat ez az újfajta elemes csengő. (A ceruzaelemet azt nagyon nyeli.) Ki tudja mennyi ampert ad le egy átlagos 9V és a ceruzaelem?
Sziasztok!
Egy áramkört szeretnék megépiteni ami mérné a scania akkuinak a feszültségét és egy beállított(változtatható) értéken jelezne.Igy rengeteg kellemetlenségtől megóvna. Ha egy komparátornak beállitok egy fesz.osztóval egy értéket,a másik bemenetére pedig az aksikról adok feszt akkor a kimenettel már meg lehet hajtani egy riasztó áramkört.A problémám annyi,hogy szeretném egy feszmérővel láthatóvá tenni a riasztási értéket.Gondoltam egy zener diódával meg két ellenállással(egy sima meg egy trimmer)tudnám a feszt beállitani és egy feszmérövel kijelezni az értéket.Viszont nem jó mert a zener fesz nem lehet alacsonyabb a riasztási értéknél.Mielőtt jelezhetne már nem lesz referencia feszültségem.Esetleg ha leosztanám a feszültséget tizedére és egy pl.5V os zener+fesz.osztóval beállitani 2,25-2,40-re a referenia feszültséget,akkor viszont a feszültség 0,1 V-os csökkenése csak 0,01 V változást idézne elő a komparátoron.Nem tudom ez elég változás ,hogy működjön? Ha valakinek lenne ötlete vagy rajza megköszönöm. Becsey.
sziasztok!
még mindig a tranzisztornál tartok és ne tudtam rájönni a wikipédia-bol se HOGY TUD KAPCSOLNI! ![]() szóval hogy kapcsol mikor két félvezető?? köszi
Szia. A SHIFT billentyűt használd, na meg a keresőt, vagy a cikkek között az utolsó oldaltól visszafelé a tranzisztorokat!
Helló Péter!
Beteheted a meglévővel paralell, mindenesetre a kimenethez. Bocsi, figyelmetlen voltam, de egy műszer csak jó dolog (még ha gagyi(occó) is)! Üdv: Kálmán :yes:
Sziasztok!
Én arra keresek segítséget .hogy riasztószereléssel fogok foglalkozni a jövőben ( DSC) és hát nem ez a szakmán de a kényszer nagy úr! Nem igazán értem még azokat a kifejezéseket mint EOL DEOL . NO , NC kimenet .és ami ezzel kapcsolatos sajnos ez van meg kell tanulnom . minden segítséget elfogadok .
Sziasztok.
Olyan kérdésem lenne ,hogy itt ez az usb-spi konverter mellyel ezt a qtoucht icét szeretném programozni és beszélgetni vele. Ez lehetséges? Mivel tudom ezt végre hajtani (program) ? Köszönöm előre is: Suhanc
Jani@!
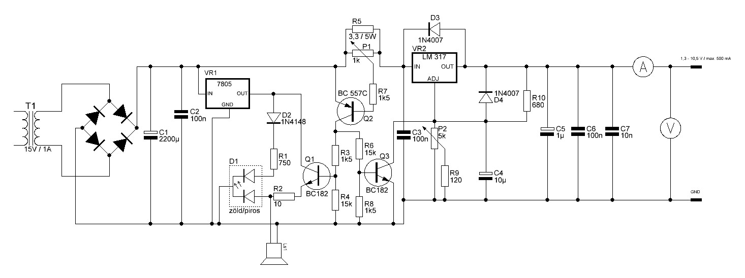
Hátrább az agarakkal. Én is hadilábon állok a tranzisztorokkal. Sokat olvastam velük kapcsolatban és kísérletezgettem is, de nem akar leesni a 20 fillér. Akkor már te is segíthetnél nekem. Vagy bárki aki tud. Szóval a mellékelt kapcsoláson mit szúrok el, hogy amikor aktív az áramkorlát akkor a led csak halvány narancsárágán akar világítani? Ha kiveszem az áramkorlátot (R6,R8,Q3) akkor jó a túláram visszajelzése.
hello mindenkinek belefogtam kezdőként egy 4017 el vzérelt forgó ledes dologra olyan mint a propeller clock !
és az a problémám megítettem próbapanelen és motort is raktam rá de nagyon rezeg és instabil a forgó rész mire rakjam rá a próbapanelt hogy nem legyen annyire instabil? valami váz kellene?
Érdekelne, hogy mit alkotsz... A motort mindenképpen stabilan kell rögzíteni. Ha csak úgy odateszed valahova persze, hogy rezeg. És milyen motor?
Szia ilyesmire gondoltam! mivel még kezdő vagyok a programozásban így arra gondoltam megoldom egy 4017 esell így 10 db különböző színű csík lesz! persze majd bonyolítani is lehet bináris számlálóval...stb! az a lényeg van egy motor sima egyszerű 9V dc motorrol van szó arra gondoltam hogy valami lapra kéne csavarozni a própapanelt és akkor stabil is lenne!
Bővebben: Link
Szia
A zöld jól világít?(Kb 3-5 mA folyik rajta.) Te tervezted vagy valami "gyári" kapcsolás?
Sziasztok.
Kezdőként sikerült összehozni egy erősítőt tda 7294-el (5x100, 1x200. lényegében 6 erősítő egy dobozban). Analóg, ami a dvd-n teljesen jó. A hangerőt is a lejátszón állítom. A problémám az, hogy pc-re (sztereo) hogyan tudom bekötni. A fórumokat nézegettem, de nem találtam megoldást. És a hangerőre sem. Az 5.1 et hogyan tudom egy hangerőpotival állítani? Már többször kérdeztem, de eddig senki nem felelt. Tapasztalatom annyi, amit itt a fórumon szereztem. Előre is elnézést, ha én voltam figyelmetlen a fórumban, és köszönöm a válaszokat is.
Sziasztok most lesz egy tenleg kezdo kerdesem pl a hestore.hu-rol akarok rendelni de romaniaba lehetseges?
|
Bejelentkezés
Hirdetés |




És milyen értékű kell?






