Fórum témák
» Több friss téma |
- Ez a felület kizárólag, az elektronikában kezdők kérdéseinek van fenntartva és nem elfelejtve, hogy hobbielektronika a fórumunk!
- Ami tehát azt jelenti, hogy a nagymama bevásárlását nem itt beszéljük meg, ill. ez nem üzenőfal! - Kerülendő az olyan kérdés, amit egy másik meglévő (több mint 17000 van), témában kellene kitárgyalni! - És végül büntetés terhe mellett kerülendő az MSN és egyéb szleng, a magyar helyesírás mellőzése, beleértve a mondateleji nagybetűket is!
Hello! Ez jó lesz? üdv! proli007
A legegyszerűbb ha van LM 386 os od akkor megépíted és kipróbálod
)Mert azt nem sokan tudhatják hogy te milyen helyen laksz mennyire elszigetelt stb.A rádió érzékeny dolog nem lehet pontosra kiszámítani úgy tippből !Meg kell építeni és kipróbálni !De én inkább élszöszőr vennék egy sima egyszerű kézi rádiót és megpro'bálnám, hogy mennyire könnyen kapja meg a jelet a Kossuthnak és akkor abból mar le lehet következtetni !Üdv:Levente
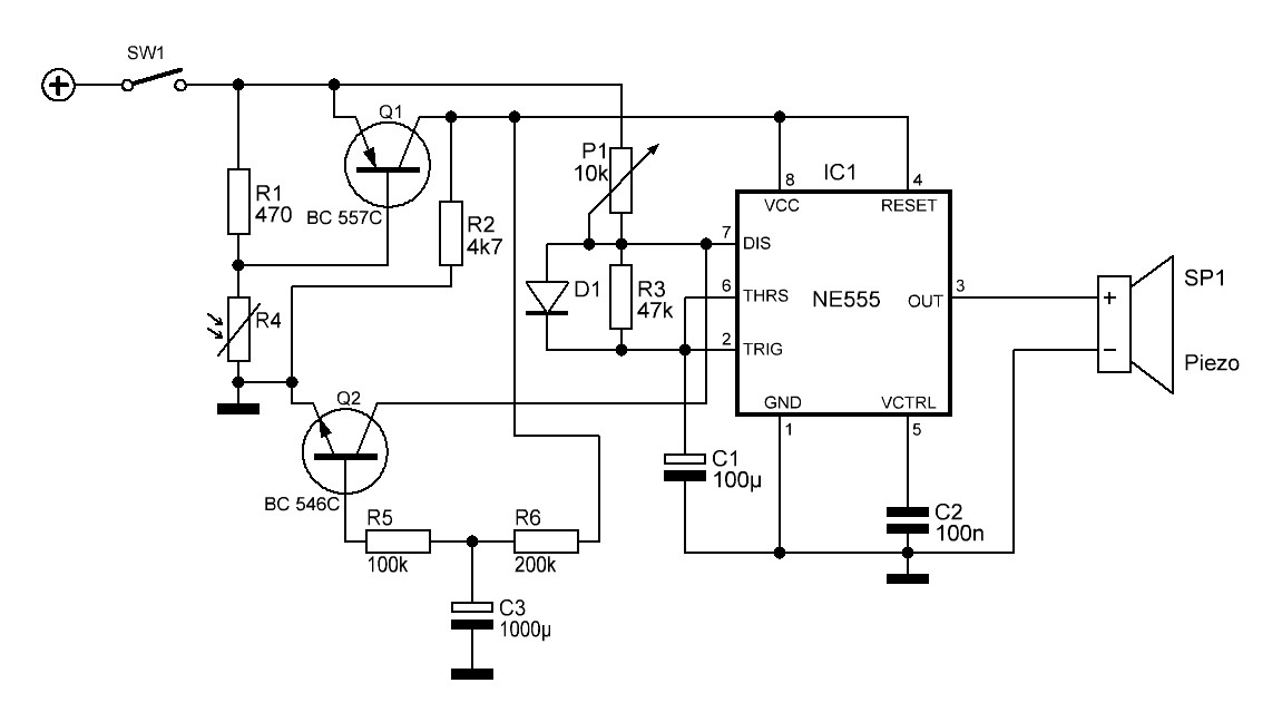
Nem tudom, de azért ki fogom próbálni. Azért ragaszkodom a 555 IC-hez nagyon univerzális mellesleg van belőle egy rakással itthon és szeretném elhasználni.
Mellékelem a rajzot ami jelenleg üzemel. Ha fény ereje eléri a megadott szintet akkor Q1 tápot ad és elindítja az időzítőt. P1, D1, R3, C1 alapján kb. 3 másodpercenként csippan egyet közben töltődik a C3 kondi. Ahogyan töltődik a C3 a 3 másodpercenkénti csippanások hossza megnő és kb. 1 perc után folyamatosan sípol a piezo. Mellékeltem a sematikus rajzot és a Q2 nyitási folyamatát.
Hello!
- Készítettem számosra egy kapcsolást. Persze ki nem próbáltam, csak méreteztem. De szerintem működőképes lenne. Ez 12V váltófeszültségről üzemel. De a triac veszteségei miatt, lehet célszerűbb lenne a két trafór és az izzókat sorba kötni. Ekkor mind kettő 24V-os lenne, az áram viszont a fele. Így a triac által okozott vesztesége csökkenne. A kis trafónak megfelel, egy rossz energia takarékos fénycsőből kiemelt kis gyűrűmag, amire szigetelt vezetékből (pld. UTP belső ere) készítesz 5 és 10 menetes tekercset. A CDS ellenállással párhuzamosan lehet kötni azt a kapcsolós potit, ugyan úgy mint az eredeti kapcsolásban. - Egyenfeszültségről is megoldható a probléma elviekben, csak a szép nagy teljesítmény miatt, komoly pufferkondenzátorokra lenne szükség. Szóval kicsit kétlem, hogy a tápod ami van 12V egyenfeszültséget adna. A halogén izzókhoz újfent használt elektronikus előtétek, pedig nagyfrekivel mennek. Azt egyenirányítani nem szerencsés az áramkör miatt. - Megoldás lehetne egy PC táp is, csak ott már nem érdemes külön áramkört készíteni, hiszen a táp maga is szabályozható. Oda lehetne bevariálni a CDS ellenállást. üdv! proli007
Hali!
Tudtam, hogy előbb-utóbb jön Proli, és úgyis előrukkol az optimális megoldással. Ma délután nekem is eszembe jutott egy hasonló, de az CD40106-ossal működött volna, és fele ennyire se szép. Amúgy Proli. Egy kérdés. A két tranzisztor + 2 diódás változat működne? Stabilabb, vagy valahogyan jobb, mint az eredeti, vagy valamit nagyon rosszul gondoltam vele? Bővebben: Link Jó, ez nem egy kérdés volt. Blackdog: eltaláltad, az élesebb nyitásért van a plusz tranzisztor, és a nagyobb küszöbfeszültségért vannak a diódák (lehetne zener is). Csak nem tudom, hogy behoznak-e valami olyan jelenséget, ami miatt meg se mukkan. :nemtudom:
Ezt a sip-tranyo.jpg-t hogy csináltad? Szimuláció, vagy mérés? Lehet, hogy le vagyok maradva, de ez nem ismerős.
Amúgy ha el akarod használni az 555 IC-idet, akkor miért nem jó ötlet még egyet beletenni, ami monostabil üzemben intézi a várakozást? Bár ha szabály, hogy csak egyet szabad használni, akkor megértem.
Szia!
Gyakorlatban nem értek hozzá, de a bebikázást elvi szempontból elég durva eljárásnak tartom. Hiszen ilyenkor a bikázó akkumulátor és generátor a másik akksit úgy tölti egy rövid ideig, ahogy nem szégyenli. (Ahogy a belső ellenállások engedik.) A legfontosabb, hogy a motor akksija is 12V-os legyen, de nem biztos, hogy jót tesz neki, ha egy 60Ah-s akkumulátor, és annak töltőáramköre adja neki a tápot. Azonos kapacitású akksiknál ez látszólag nem vészes, de így... Sajnos passz. De talán valaki ötletet merít ebből, vagy megcáfolja a gondolatmenetemet.
Sziasztok!
A legegyszerűbben hogy tudok megoldani rövidzár elleni védelmet?
Úgy látom, részben igazad van. Én azt is figyelembe venném, hogy a jármű indító akkumulátort úgy tervezték, hogy a X Ah kapacitású akku 10*X A áramot le tudjon adni rövid ideig. Logikusnak tűnik, hogy hasonló ideig hasonló árammal tölthető is. Ennyi idő alatt nem melegszik fel számottevően és gázképződés sem lehet.
Olvadó biztosító vagy kismegszakíték.
Gondolom, ezzel arra akarsz kilyukadni, hogy közel azonos kapacitásnál nem várható károsodás, de nagy kapacitáskülönbségnél már jelentkezhet a kisebb akkuban.
(Csak azért magyarázom, mert úgy is lehet olvasni, hogy nem kell félteni a motor akkuját sem.)
Szigetelőszalaggal. Ha nincs áram, nincs rövidzár.
![]() Na jó, bocs. Egyébként mihez kéne? Mert egy erősítő kimenetét máshogy kell védeni, mint egy tápot. (Bár az előbbihez nem értek.)
Igazából jóformán csak a NiMH maradt. Azt hiszem, nem sokkal könnyebb, mint az ólom, de talán már használható. Az ólmosat amúgy is kicsit komplikáltabb tölteni.
Ha AA méretű akkukat veszel, akkor 10-et sorba kötve meg is van a 12V. A 2000mAh körülieknek néhol csak pár száz Ft darabja, bár a minőségükről nem tudok semmit. Elvben 8 órán át világíthatsz egy ilyen csomaggal (mivel soros kapcsolásnál a kapacitás nem adódik össze). Elemtartót is lehet hozzájuk szerezni, és egyszerű áramgenerátoros módszerrel tölthetők. Kis odafigyeléssel hosszú lesz az élettartamuk, bár ahhoz nem árt egy merítő. Vagy vannak még többcellás csomagok is, ám ezek közül az olcsóbbakban a leggyengébb cella fogja tönkretenni a játékot. Hogy anyagilag hogy jönnél ki jobban, azt nem tudom. (Még az is lehet, hogy az ólom a nyerő.) Ha bonyolult megoldások is érdekelnek, akkor szóba jöhet még valami kapcsolóüzemű táp, ami egy pár cellás csomag feszültségét alakítja át 12V-ra, de természetesen kevesebb cella kevesebb ideig is bírja. Itt jöhetnének be újra a képbe a Li-ion akkuk és a bonyolultabb töltőáramkörök, meg a mélymerülés elleni védelmek. De ezt már csak a teljesség kedvéért írtam. Idézet: „Ezt a sip-tranyo.jpg-t hogy csináltad?” A multiméteremmel mértem a feszültséget amit a számítógép közben rögzített. És ez a jpg lett a végeredmény.
Szerintem a szoftver és hardver összeállításra volt kíváncsi. Mellesleg én is. Eddig nem találtam semmi normális datalogger progit. Ha szépen megkérlek, nem részleteznéd egy kicsit?
Nagyon szépen köszönöm. Azt még had kérdezzem meg, h a CDS ellenállást hogy méretezzem?
Vagy azt kísérletezzem ki?
És a másik... Lehet h én bénázom el, de a hestore-ben sehol nem találok 2N2646-os tranzisztort... :/ Lehet helyettesíteni mással is?
Szia !
Ajánlom keress rá Google-ban a tranzisztor katalógusra, ott mindent leír minden tranyóról. A katalógus kikerestem neked, igaz én sem találtam 2N2646-ot csak 2N2645-öt, de leírom mivel tudod helyettesíteni! Lehet : BC639-el, 2N731-el. Ezek ugyan azok, csak egyik europai neve, másik az USA beli.
Szia!
Ez nem közönséges tranzisztor, hanem UJT. Itt találsz ilyet.
Sziasztok!
Segítséget szertnék kérni. Egy olyan áramkört szeretnék építeni ami a biciklim dinamójából (generátorából) származó áramot néhány percre tárolja. Létezik megvásárolhatóan ilyen hátsó lámpa,, de én magam szeretném megépíteni. Tehát az elképzelés, egy LED-et kellene meghajtani amíg a piros lámpánál állok. Milyen alkatrészekre lesz szükségem? Aki tud rakjon fel kapcsolási rajzot. Nagyon köszönöm a segítséget. Marek
Szia!
Jól értem, az elképzelésed az, hogy csak addig kell világítania a lednek amíg a pirosnál állsz? Attól függően, hogy egyen- vagy váltóáramú áramfejlesztőd van, tudok rögtönözni egy kis kapcsolást. Trükkösebb lesz viszont azt megoldani, hogy valami észlelje, amikor megállsz.
Váltóáramú, csak manapság dinamó néven generátorokat árulnak
Én első körben egy kondenzátoros megoldásra gondoltam (ehhez talán nem is kell figyelni hogy mikor állok meg) de nem tudom mik kellenek még.
Hirtelen arra gondoltam, hogy érdemes lenne a fékekből kiindulni. A fékkarra egy kis nyomógombot szerelhetnél, ami csak akkor nyomódik meg, ha teljesen behúzod a féket. Ez triggerelhetne egy 555-ös időzítőt, ami addig táplálná a ledeket, amíg állsz a stopnál. Hátránya, hogy nem csak akkor fog bekapcsolni.
Pedig semmi extra:
Maxwell MX-25328 multiméter és a saját szoftvere. A szoftver folyamatosan rögzíti a mért adatokat és a végén van lehetőség jpg és xls exportra. Tapasztalatom szerint az 1sec alatt lefutó folyamatok rögzítésére gyorsabb multiméter kell, de nekem csak erre volt pénzem.
A lámpában hogyan vannak a LED-ek? Parallel vagy antiparallel?
* Ha antiparallel, akkor üzem közben váltóáramról célszerű üzemeltetni. Ekkor egy relé behúz és a generátort kapcsolja a diódákra. * Ha parallel, akkor meggondolandó az egyenáramú táplálás, azaz egy akkumulátorról világítanak a diódák, a generátor pedig folyamatosan tölti az akkut. Én a feszültségkétszerezőre szavazok, mert az mindkét periódust használja. * A megállás érzékelésére én külön egyutasan egyenirányítanám a generátor feszültségét, rá egy RC tagra, amivel tranzisztort vezérelnék ( + relé ).
Igen, kb erre voltam kíváncsi. Nem rossz szerkezet.
Köss sorba egy izzót az áramkörrel. Ha rövidzár lép fel az izzó világít, és még jelzi is, hogy baj van. Elég korlátozottan használható módszer, de kivállóan működik.
Tényleg nem érdekel senkit, hogy minek a rövidzár elleni védelmére kíváncsi?
![]() Szárazelem, akkumulátor, tápegység, trafó, generátor, konnektor, erősítőkimenet, LPT port... |
Bejelentkezés
Hirdetés |





)Mert azt nem sokan tudhatják hogy te milyen helyen laksz mennyire elszigetelt stb.A rádió érzékeny dolog nem lehet pontosra kiszámítani úgy tippből !Meg kell építeni és kipróbálni !De én inkább élszöszőr vennék egy sima egyszerű kézi rádiót és megpro'bálnám, hogy mennyire könnyen kapja meg a jelet a Kossuthnak és akkor abból mar le lehet következtetni !







