Fórum témák
» Több friss téma |
Hello!
Természetesen meg lehet oldani egyetlen IC-vel is, csak a szabályozásra akkor másképpen fog reagálni. Két IC-vel ha beállítod a felvillanások közötti időt, és változtatod a kitöltést, akkor a villogási ütemidő nem változik. Egy IC esetén a két beállított idő összege adja a villogási ütemidőt. Rosszabb esetben a kettőnek egymásra hatása van. A kapcsolás persze más időzítéshez készült, de a kondi és az ellenállások helyes megválasztásával a kívánt időkre állíthatod. üdv! proli007
Jó gondolkodtam rajta tényleg jólesz a két ic-s változat . Amik a segédprogramokban vannak azokat majd összeházasítom valahogy
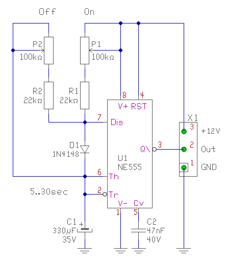
Sziasztok ez így jólesz? Bővebben: Link Ha az astabil kimenetét rákötöm a monostabil bemenetére.?
Nem. Az astabil kimenetét kondenzátoron keresztül egyenáramúlag le kell választani a monostabil indító lábáról, különben mindaddig magas szinten lesz a monostabil kimenete, míg az astabil alacsony szinten van. Nézz szét az 555 témában a rajzok közt, találni fogsz ilyen kondenzátoros csatolásra példákat.
Diódákkal kettéválasztható a kondenzátor töltési és kisütési ideje. Így a két időt egymástól függetlenül lehet állítani ( bizonyos paraméterek között ).
Akkor ezt az egy kapcsolást elég megépíteni?Köszi. Nyákod van hozzá? Ha nem akkor ne csinálj majd megpróbálom és úgyis beküldöm ellenörzésre
viszont arra megkérnélek hogy helyettesítd be nekem a cuccokat úgy hogy a magas szintet 0-400ms és az alacsonyt 0-1500ms közt lehessen állítani.Köszi
Az 555-ös MMV vezérlő bemenetét nem kötheted közvetlen az AMV kimenetére. Mert ha az AMV hosszabb ideig ad ki L szintet mint mai az MMV-n be lett állítva (Ha jól gondolom akkor elég széles határok között szeretnéd az időt beállítani.) akkor arra az időre az MMV betapad és a kimenetét addig magas szinten tartja. Így az MMV-nek nem lesz jelentősége.
Ha az MMV-t a vezérlő jel _élével_ indítod akkor az előbb leírt jelenség nem fordul elő. Mivel a 2. trigger bemenet egy ellenállással magas szintre van húzva és a kondenzátor csak a váltóáramú jelet engedi át. Vagyis csak a negatív vezérlő élt.
Jó értem (azthiszem) de akkor az amit linkeltél az 1-ics az jó lenne nekem?Ha igen akkor légyszi változtasd meg a kért értékeket hogy jó legyen. Kicsit kevessebb idő is elég mert stroboszkópba lesz vezérlés.
A sorba kapcsolt AMV - MMV párost könnyebb kiszámítani mint a diódás változatot. Az MMV-t csak egy pár alkatrésszel kell kiegészíteni. A dióda a kondenzátor + csúcsait vágja le.
Akkor mostmár össze lehet így kötni őket?
Sziasztok szakik:szeretnék érdeklődni,hogy tudna e valaki segíteni az időzítőmben,mert ugyan is az a problémám,hogy ez egy sima időzítő és egy olyat szeretnék vele csinálni,hogy egy alkony kapcsolót szeretnék ebbe a panelbe beépíteni,mégpetig nekem úgy kellene,hogy a világosságra kapcsoljon be,sötétedéskor kapcsoljon ki,meglehetne e oldani erre a panelre,mert amibe beépítem ekkora hely van mint ez a panel.segítéseteket előre is köszönöm.(képet még tudok csinálni bármilyen bármelyik oldalról ha nem megfelelő amiket felraktam)
Hello!
Egy kis kapcsolási rajzot ha lehetne.. Ne nekünk kelljen már kitalálni mi hova van kötve beültetve stb.. üdv! proli007
Hello!
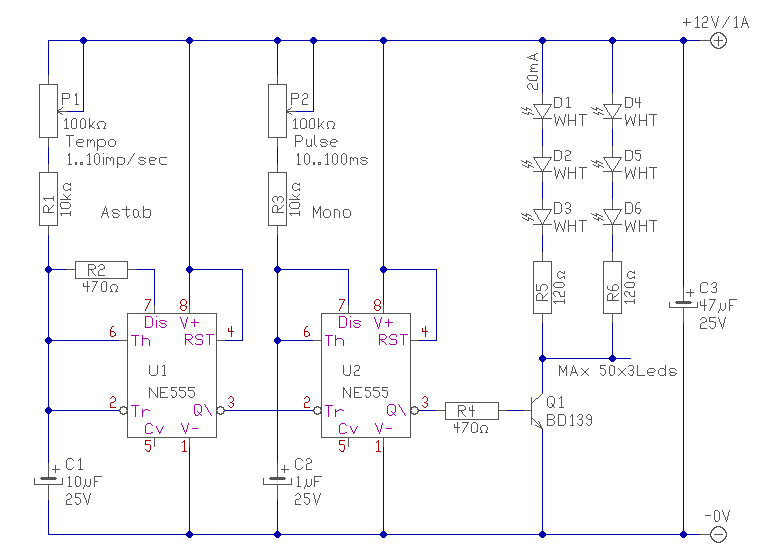
Felhívnám a tisztelt urak figyelmét, hogy az 555-el alapból a legkönnyebb olyan impulzust előállítani, aminek "L" szintű ideje kicsi. Így az egész differenciálós cucc elmaradhat.. üdv! proli007
Az a helyzet,hogy én is így kaptam az egészet sajna de tudom,hogy bele lehet szerkeszteni mert az illető mondta anno mikor még köztünk volt. csak én mondtam neki,hogy nem kell bele mert felesleges így hát próbálok segítséget kérni (úgy van tervezve,hogy bele lehet rakni)sajnos ezt elvitte magával.
egyébként ez egy szirénát vezérel és a KI jelzéshez kell kötni a szirénát,a be jelhez megy a 12v betáp ennyit tudok
Hello!
A CDS fotoellenállást az IC 4-es lába és a negatív táp közé kellene kötni. De a kép számomra "néger az alagútban" kompozíció.. üdv! proli007
Hello!
De hogy ne csak dumáljak, legyen egy rajz is. üdv! proli007
Üdv meg szeretném csinálni a linkelt videón látható egyszerű kapcsolást de nem tudom, hogy ezzel a relével ami nekem van meg lehet e csinálni.linkelt
Relém az pedig ilyen: Relé Ha jól gondolom 12 V kell hogy 'zárjon' a relé ennyit ki bírok szedni a 555 kimenetén(3)? Ha nem akkor hogyan tudom megoldani?
Hello!
Ki tudsz szedni belőle, de legjobb, ha a relét a +12V és a 3-as kiment közé teszed. De egy védődióda sem ártana vele párhuzamosan úgy hogy a dióda katódja a +12V felé nézzen. (De a relé azért hosszú életű nem lesz ha sokat csattog majd..) üdv! proli007
Köszi!
Közben összedobtam a kapcsolást jól működik, csak aggaszt ez a relé élet tartam dolog mert erre sajnos nem gondoltam. Viszont nem is biztos hogy kellene nekem az a relé. Még talán valami izmosabb tranzisztor is elég lenne na de milyen? 10-20 darab ledet kéne elbírnia, megoldható?
Hello!
Ott van hárommal feljebbi hozzászólásomban a tranyó.. Nem szoktál körülnézni? Pedig érdemes! üdv! proli007
Tényleg nagyon sokat olvasok itt de amit észre kéne vennem azt nem veszem észre
. Még egy kérdés a kitöltési tényezőt melyik ellenállással/konidval csökkentem?
Hello!
Ha az én kapcsolásomban kérdezed, akkor a P2 potival.. üdv! proli007
Nagyon köszönöm. Bár én el lehetséges problémára én annak elhárítására próbáltam rávilágítani kezdőknek is érthető formában...
Az a Idézet: beépítésével a fórum segédprogramjaik is használhatók lesznek. Üdv. S minden jót! „differenciálós cucc”
Sziasztok szakik: korábban már felraktam egy időzítő kapcsolást,de csak sajnos kész panelt tudtam felrakni(#938436),rajzom sajnos nem volt hozzá,de most visszarajzoltam,az lenne a kérdésem,hogy tud e valaki segíteni egy olyanban,hogy én szeretnék ebbe bele építeni egy fényérzékelőt,de egy olyat hogy,fényre kapcsoljon be,sötétedénél pedig kikapcsoljon,az a helyzet,hogy túl sok helyem nincs amibe bele szeretném építeni,kb akkora helyem van mint amit felraktam kész panelt.segítéseteket előre is köszönöm
Hello!
A 4-es láb és a negatív táp közé teheted a fényérzékelőt. Az 1kohm-ot, ami a 4-es lára megy cseréld ki pld. egy 10..100kohm-ra, a fény szerint. (Stabi elé és mögé, illik kondit tenni) üdv! proli007
Hello:Köszönöm szépen frankón kikapcsol most csak 100kohmmal próbáltam,majd holnap kipróbálok többet is mert most az a baj,hogy pont fordítva kapcsol,fényre kikapcsol sötétre be nekem meg fordítva kell,mert ez egy hat hangú szirénát vezérel (egyébként ezt seregély riasztónak használják)
Hello!
Akkor csak meg kell cserélni a CDS-t és az ellenállást. A logikai komparálási szint más, így valószínűleg kisebb ellenállás érték kell. üdv! proli007
Sziasztok egy olyan áramkörre lenne szükségem amin egy kapcsolóval kapcsolható hogy 12, illetve 24 óránként (egy két perc különbségek nem számitanak) kb. 1-2 másodpercre zárna egy áramkört, amin egy kis villanymotor lenne. Akváriumhoz szeretnék önetetőt csinálni.
Helló mindenki.
Kitaláltam(össze ollóztam és átalakítottam) egy olyan kapcsolást ami: 1.Nyomógombra kapcsol be. 2.Fényre érzékeny így csak este lehet bekapcsolni. 3.Az idő leteltével kikapcsol. Elviekbe. Ezért megkérlek titeket ellenőrizze le valaki és segítsetek benne ,hogy ez működjön is.Ez amúgy egy hordozható eszköz gombjainak megvilágítására készül de valahogy energia takarékosan. Segítséget köszönöm előre is. |
Bejelentkezés
Hirdetés |





viszont arra megkérnélek hogy helyettesítd be nekem a cuccokat úgy hogy a magas szintet 0-400ms és az alacsonyt 0-1500ms közt lehessen állítani.Köszi 



. Még egy kérdés a kitöltési tényezőt melyik ellenállással/konidval csökkentem? 

