Fórum témák
» Több friss téma |
Nem nem csak jó lenne ha valami morogna a háttérben . Meg van minden már csak az erősítő kell a szubhoz. 2.1 lenne.
Nekem talán holnap készlesznek a hidak. De én 8ohm-os hangfalakat hajtok majd velük,+/- 42 volt-rol.
az kemény lessz. Nem tudom evel atrafóval mit tudnék kihozni. Nehéz egy kitet összerakni?
Nem 1 ördöngösség,de a hűtésre odakell figyelni. Nemszabad sajnálni a hűtőbordát tőle,főleg 4 ohm-on. 1 hidat elbír szerintem az a trafó.
Szükséges lehet egy ventilátor esetleg? Van a trafón egy 5v kivezetés is.
Ha nagyon melegszik a borda,akkor lehet hogy kell venti.Az az 5 volt,valami segédtáp.Abbol csak kb 7volt lesz.
Sziasztok. Van nekem egy BEAG APT 100 erősítőm. Azt szeretném megkérdezni, hogy ha abból kiveszem a toroidot, meg tudok vele hajtani biztonságosan 2db (2db mono, ebből lesz a sztereo...) TDA7294-est? Azt még nem néztem meg, hogy a régi +-41V-os vagy az új +-24V-os van-e benne. De ezektől függetlenül kérdezem (, mert elméletileg elbírja a +-41V-ot is).
Hát... Összedobtam egy 1X100W Pedró féle KIT-et a közép mélyeimet/magasakat gyönyörűen meghajtja, gyönyörű tiszta hanggal teljesen meg vagyok vele elégedve, viszont a mélyemmel elég gyengén szerepel (a képen látható hangszóró van benne[nem ez az enyém, de ugyan ilyen MNC]) inkább csak kopog mint, hogy szép "selymes" mélyet adna, de szerintem ezt megoldja majd a hangszínszabályzás. Mindenesetre én kb. a felét vártam volna a TDA-tól (mindig tranyós erősítőim voltak [videotonok, kenwood, és pioneer]) De teljesen jó!! A melegedésen egy 50x15x20-as borda és 3db 12cm-s venti segít (egyenlőre csak 1 TDA-t hűt, de bízom benne, hogy 3-at is kihűt majd)
Hello!!
Ha elegendő teljesítményű a trafó, akkor meg tudod vele hajtani. Mielőtt nekiálsz elkészíteni a 7294-et azért nézzd meg pontosan, hogy mit is tud az a toroid. Ha egyenírányítva, pufferelve jön le 41V körül a szekunderről, az még elméletileg a határod van, de belefér 8 Ohmos használat esetén. De ha váltakozófeszültségbe van az a 41V-os értékű feszültség, az határozottan sok a TDA-nak.
Sziasztok.Majdnem kész a 2 híd. Az lenne a kérdésem,hogy a képen látható borda elbírná a 2 hidat?Másik pedig,hogy nem okoz-e gondot,ha szigetelés nélkül lesznek közös bordán,a dobozban nemfog hozzáérni semmihez.A borda méretei:230x60x50
Hello!!
Probáld meg a méynyomót alulátersztő szürővel meghajtani. Ha úgy sem tudja a számodra megfelelően kihajtani a hangszorót, akkor bizony 2 lehetőség áll fenn. - Szimplán az adott hangszoró annyit tud - Vagy a zerősítő kevéske a hangszoróhoz. Probáld meg egy nagyobb erősítővel meghajtani a hangszorót, és máris egyértelművé vállik, hogy az álltalam felírt két variáció közül melyik áll fenn.
A borda méretének pontos meghatározásáshoz, ha majd elkészül akkor, hajts meg becsülettel huzamossabb ideig az erősítőt, és akkor egyértelművé fog vállni, hogy elegendő -e a mérete. Ha nem elég, akkor segíts rá ventilátorral a hűtésre. Ezt így nehéz megbecsülni, hogy elég e, ezért inkább teszteld. Ha túlmelegedne a TDA a hővédelem úgyis közbelép. (Bár nemhinném hogy oda fajuln a dolog) Azért inkább tegyél a TDA alá szigetelést hővezető pasztával ellátva. Így elkerülheted, hogy a negatív tápfesz a bordára kerüljön. Ha ott a negatív tápfesz és hozzáér valami aminek nem kellene (akár véletlenűl is megtörténhet) csunya dolgok tudnak történni. Én azt mondom jobb a békesség ilyen téren. Továbbá 4db csillám ára nincs 100Ft, hameg a TDA (esetleg az összes TDA egyszerre) távozik a túlvilágra, az a többszörésébe kerül.
Lehet hogy a hűtőtönkös megoldást fogom alkalmazni inkább.
Idézet: „Probáld meg egy nagyobb erősítővel meghajtani a hangszorót, és máris egyértelművé vállik, hogy az álltalam felírt két variáció közül melyik áll fenn.” Igen... nos van egy noname erősítőm (tranyós) ami 2x200W-s de azért rengeteg különbség van a 2 között, egyrészt a 2x200-asban hangszínszabályzás is van (az is kicsit kopogós hangot ad minimum basszuson) Idézet: „Szimplán az adott hangszoró annyit tud” A hangszóró (elméleti) zenei teljesítménye 250W 4Ohm ha jól emlékszem, gyári hozzávaló sub hangváltóval (a 200as erősítővel olyan 90%nál már betorzít, de ez szerintem az erősítő torzítása) Szerintem csak a hangszínszabályzás lesz a gond, de ha nem az se baj, lényeg, hogy a 2 közép mélyemet és a 4 ponton elhelyezett magasat hajtsa ki a 3 TDA (vagy 4 max annyit bír ki a 2 trafó amit rászánok)
Hello!!
Akkor jobb lenne azt a mélynyomót egy hidalt TDA 7294-es panellal meghajtani. Az becsülettel meghajtaná. Igen, mivel az sem (és a TDA7294 sem) egy csúcskategoriás (javíts ki ha nem így van) erősítő, ezért teljes kivezérlésnél és anak közelében számítani kell némi torziításra.
Sziasztok kellene egy kis segítség, meg se szólal az erősítő!
linkeltem egy bekötési rajzot! please HELp! ![]() hogy jó-e
Hello!!
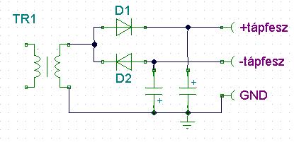
Ez így nem jó... :no: Nem csoda, hogy nem szól. Ha ezt tudja a trafó ami rá van írva, akkor ez nem szimmetrikus megtáplálású. Tehát nem tud +-24V-ot. Neked olyan kellene, hogy 24V 0V 24V. És akkor lenne a bekötési módszered helyes.
Így kellene, bekötnöd, ha tud ilyen táplálást a trafód. Nézzd meg alapossan, ha nem akkor küldöm a következő rajzot, hogyan csináld.
Igen tudom
Ezért írtam, hogy szerintem az erősítő torzítása... A hidaltra nem lesz szükség, hiszen a mélyet a 200-as gyárival hajtanám, a TDA "csak" a többihez kell... 2x100W közép, 4x50W magas ezért gondoltam 4 tda-s multisztereó erősítőre (azt hiszem így hívják) ami jobb oldal 2x100W (1 közép mély + 2 magas) és a baloldal 2x100W (1 közép mély + 2 magas) és a 2x200-as gyári hajtaná a mélyet amiből csak 1 van kész, de hamarosan elkészül a 2.is... Így össz. 2x250Wmély+2x100Wközép+4x50Wmagas lesz... Nem "túl nagy" teljesítmény, viszont ez egy 10nm-es kisszobában lesz(!!!) Szóval szerintem elég jó lesz... Későbbiekben esetlegesen átalakítható 5.1-re az egész egy kis filmezéshez (Amúgy tudom, hogy nem lesz 100W 1TDA, csak így egyszerűbb számolni)
vagy ezt próbáljam meg csinálni?
Ennél jobb ha a 0-24-42V-ra kötöd, 24V-os ág a GND, a másik a kettő a graetz-re.
Az is egy megoldás, amit linkeltél. Megprobálhatod azzal.
de az már sok lesz nem?
egyen irányítva az már 59V és az sok! most búg mint az állat 0-12-24en. és melegszik bemenetre van kötve lemértem a +oldalt és a GND-t 18v jött ki de viszont -oldal és a gnd -t 0v jött ki 50hz es búgás van szerintem ez így nem jó viszont van van egy másik trafóm 63v jön kiváltóba rajta 3 ág van kimenetben ha a 2 szélsőt mérem akkor, 63v ha az egyik szélsőt és a középsőt akkor vele szerintem az a 0V akkor, 63-0-63 egyen irányítva 90v
Ezzel az összeállítással elég jó kis hangrendszered lesz. A többi családtag és a szomszédok nagy örömére...
![]() megpróbálom ez a bekötést
Megpróbálom lefényképezni a toroidot (nincs itthon), és elküldeni. De ha az utóbbi áll fenn, akkor esetleg tudnál segíteni valami csökkentős-áramkörben, meg egyenirányításban? (Hülye informatikus vagyok és nem műszerész
)
Probáld meg. Énis linkelek egy rajzot az ugyanz, de ezen talán érthetőbb. De a pufferelést ne sajnáld, mert ez így egyutas egyenírányítás lesz ahol, a bemeneti sinusos váltakozó feszültségednek csak az egyik félperiódusát tudod hasznosítani, tehát például a sinusjel felső púpját. Ezért ezt pufferkondi rengeteggel kell "kárpotolni" Csináltam egy rajzot, ami bemutatja amit írtam. Ideális esetben a zölldel rajzol vonal lenne a tökéletes, de ezt elérni nem egyszerű, ahhoz rengeteg pufferkondi kellene. A piros vonal az már nagyon rossz, ott már hallgathatatlan lenne az erősítő, akkorát esne a feszültség.
|
Bejelentkezés
Hirdetés |



















