Fórum témák
» Több friss téma |
Szia!
Csináld meg a hozzá való kapcsolást a hozzá való alkatrészekkel: Bővebben: Link
Miért, milyen kétségeid merültek fel a működőképességét illetően?
Nagyon köszönöm mindkettőtöknek, hogy szántatok időt a tesztelésre. Sajnos csak most értem haza. Már nincs energiám méregetni. Holnap este átnézem a dolgokat.
Nos korábbi méréseimre vissza gondolva elméletben meg van a hiba.
Proli007 írta, hogy ő labortáppal hajtotta az IC-t nem transzformátorról niedziela nem írta, de amit írt az alapján feltételezem. Szóval szintem 98%, hogy a transzformátorom a ludas. Nem rossz csak kicsi. SEC.: 15V / 1,1A Egyenirányítás után van kb. 23V bemeneti feszültségem. Terhelés alatt (1A) 12V kimeneti feszültség esetén ez leesik 16-17 voltra. Mivel ott az a 3,3 ohm ellenállás azon tovább esik 3,3 voltot a feszültség így a bemenetre jut éppen, hogy 13-14V. Így persze, hogy nem lesz meg a kimeneti feszültségem. Ha a 3,3 ohmot cserélem 1 ohmra akkor normalizálódik a helyzet, de akkor meg az áramkorlátom alsó határa valahol 600-700 mA körül lesz. Amit mindenképpen megteszek az az, hogy a puffer kondit megduplázom. A 2200 µF mellé teszek még egy 2200 µF kondit így lesz kb. 4400 µF pufferem. Persze ez meg majd lekapcsolásnál okozhat gondot, de a kapcsolót az egyenirányító után teszem a kondik elé így azok kitudnak sülni lekapcsolás után. Úgy érzem két lehetőségem maradt: 1. Veszek nagyobb transzformátort. Pl.:Bővebben: Link vagy Bővebben: Link (sajna most nincs ennyi 'fölös' pénzem. 2. Feláldozom az áramkorlátot és csak minimális 700mA-1A között lesz állítható. Ha van valami hiba a gondolatmenetemben kérlek javítsatok ki.
Kiegészítés:
Ha transzformátort cserélnék a toroid jobb választás lenne? Kell azt még külön burkolni vagy mehet bele a dobozba? Egyáltalán nem ismerem a toroidokat.
Miért nem nézed meg azt a kapcsolást, amit küldtem neked egyszer? Röviden: a sönt lehet 1ohm is, 0.1ohm is, a lényeg, hogy a GND-ben legyen. Kiszámolod, hogy ezen a maximális áram mellett mekkora feszültség esik, és a feszültség osztót úgy méretezed, hogy ez a feszültség legyen mérhető a két ellenállás találkozásánál. Innentől az IC végzi a dolgát, ha a söntön nagyobb feszültség esik, mint a feszültségosztón beállított, akkor az IC kimenete vált magas állapotra. Egyébként alacsonyan van, és mivel LM358-at táplálhatod GND és 12V-tal, így kb. ezek fognak a kimenetén megjelenni. Biztosan vált az IC, nincs köztes állapot. Ekkor nem kell venni új trafót, és az áramhatárolás is jól működik. Mi a véleményed?
Akkor válaszoltam is neked, hogy számomra nem teljesen egyértelmű, hogy hogyan tudom ezt beilleszteni az én áramkörömbe. Egyébként szimpatikus lenne.
Bővebben: Link
Azt hiszem kezdem felfogni. Zavart a 5V és 12V együtt.
Ezek szerint az LM358 kap egy saját +5V tápot és arról működik. Ezzel csak az a baj, hogy csinálhatok neki külön tápot mert az lm317 tápját nem lenne jó még ezzel is terhelni. Azon túl ez ugye a kimenetre kellene tenni. Akkor folyamatosan állítgathatom az áramkorlátot amikor állítom a kimeneti feszültséget. Vagy rosszul látom?
Őszintén szólva ezek a fajta áramkorlátok olyan messze vannak a jótól mint Makó Jeruzsálemtől.
Beállíthatatlan....stb mondhatnám csak egy dísz. Sok energiát kár beletenni.
Ez nem áramkorlát, szerintem félreérted. Ennek az áramkörnek csak annyi lenne a célja, hogy mikor x mA felett van a terhelés, működtet egy csipogót, aminek külön meghajtó áramköre van. Ez szerintem elég hasznos.
Blackdog: igen, az LM358-nak kell egy külön táp, amit a trafódról levehetsz. Ha a csipogód 100mA alatt fogyaszt, akkor egy-az-egyben rárakhatod az LM kimenetére. Meg kell nézni, hogy a csipogó hány V-ot kér, és ehhez hozzáadod az LM358 maradékfeszültségét(adatlapban pontosan megtalálod), olyan 1-2V, és ennyivel nagyobb feszültséggel táplálod az IC-t. Ezt simán az LM317 elöl leveszed, pl. egy 7809-cel (vagy egy másik LM317-tel, a 100mA-es tokozás is elég lehet), nem fogyaszt sokat, pár 10mA plusz a csipogó. Annyit csinál, hogy jelez, amikor az LM317 kimenetén x mA áramnál nagyobb áram folyik, teljesen mindegy, hogy 1V-on, vagy 20V-on teszi ezt. Javaslom, hogy olvasgass utána a söntöknek, ohm törvényét próbáld ki különböző söntökre, és számolgasd, hogy mekkora feszültség esik rajta, mennyit disszipál, stb.
Nem kimondottan erre, hanem az ilyen fajtákra értettem.
Azt értem, hogy ez figyelmeztet, csak azt mond el, hogyan állítod be pl: 3V / 600mA -re vagy 12V / 180mA -re, hogy figyelmeztessen ? Nekem hasznosabbnak tűnik 2 műszer a tápon, (V) és egy ( A ) mérő utóbbi méréshatára akár 4 felé is osztva.
Komolyan mondom én művész vagyok. Ez most miért van:
10 ohm / 5W ellenállást tettem a kimenetre. Mérés: Kimenő U = 3,5V Esés U = 140 mV IC Ube = 20,05V Kimenő U = 5V Esés U = 200 mV IC Ube = 18,2V Kimenő U = 12V Esés U = 70 mV IC Ube = 13,9V Annyit változtattam a kapcsoláson, hogy a 3,3 ohm helyett 1 ohm van és 2200 µF hanem 3300 µF puffer van benne.
Itt csak annyi volt a követelmény (Blackdog fogalmazta meg), hogy pl. 500mA felett csipogjon. Én ehhez készítettem kapcsolást. Beállítani feszültségosztóval lehet. De ez a V és A mérők mellett üzemel, figyelmeztet, nem pedig helyettük. Én nem is tudnék elképzelni labortápot V és A mérő nélkül. Viszont szerintem az én tápomban is lesz egy hasonló visszajelzés, ami pl. 2A-nél fog csipogni. Pl. összeakad véletlenül a kimenet két kábelja, akkor ne melegítsen már feleslegesen a táp
Aha, értem, tehát ez egy fix határ terhelésnél van és nem változtatható.
Idézet: „összeakad véletlenül a kimenet két kábelja, akkor ne melegítsen már feleslegesen a táp” Erre tökéletes, és jó ötlet !
Üdv mindenkinek. Segítségeteket kérném mert kezdő vagyok,és sokféle megoldást olvastam az oldalon azzal kapcsolatban amit szeretnék.
Olyan fesz.szabályzót szeretnék építeni ami 12voltról üzemelne és 0-1,5Volt között állítható lenne pótméterrel. terhelhetősége nem számít,egyenlőre.. válaszokat előre is köszönöm!
Ezt elírtam:
Idézet: „ Kimenő U = 12V Esés U = 70 mV IC Ube = 13,9V” Kimenő U = 10V Esés U = 70 mV IC Ube = 13,9V
Hello!
Olyan nincs, hogy a terhelhetőség nem számít, mert a megoldás módja ettől is nagyban függhet. Egyszerűbb lett volna megírni mi is lesz a végcél, akkor nem kell tiszteletköröket leírni, míg eljutsz oda ahova indultál. De ha tényleg nem számít a terhelhetőség (vagy is nem lesz terhelve) akkor megfelelő a potméter is ami egy referencia feszültségről (pld. TL431) van megtáplálva. üdv! proli007
Hello!
Ez már tényleg varázslás, mert méréseid alapján negatív a kimeneti ellenállása. De egyáltalán jó pontokon mérsz? (pld. a GND) Ha ennyi baj van, tapasztalatom szerint valami triviális hiba van. üdv! proli007
Azért írtam h terhelhetősége nem számít mert egyenlőre nem terhelném.És nem is fogom elvileg, a feszültséget használnám jelként.Lambda szonda helyett,nem TUNING miatt építeném...csak egyszerűen érdekel h megoldható e ez így
,(úgy tűnik tönkre ment o2sensorom ami 40ezer ft )és üzemel a gépjármű csak egy áltagos értéket érzékel magának az ecu ami 0,40-0,43Volt. ezt szeretném helyettesíteni.De nem mindenféleképp! Köszi a segítséget!
+ nem tudom mennyire értesz az autókhoz,én ink mechanikus dolgohoz értek,elektronikához nem.De azért leírom ,ilyenkor amikor kiesik egy jeladó jele akkor az ecu vész üzemmódba kapcsol, így történt nálam is, igazából érezni nem is lehetett a változást az autó tovább üzemel,csak fogyasztás növekedett meg.És túldúsít a gépezet 0,43Volt-al ezért kiprobálnám pl 0,3V-al.
Jó pontokon mérek. Most is többször ellenőriztem.
De csak akkor csinálja ezt, ha a 10 ohm ellenállással terhelem. Kipróbáltam egy kis áramkör meghajtásával is ami 5-9V között működik és kb 80 mA a fogyasztása. Ha 5V-ról hajtom az áramkört akkor jó, ha 9V-ról akkor esik a feszültség 10 mV-ot. Kezedem úgy érezni, hogy ez az IC ennyit tud és kész. Koránt sem olyan jó stabilizátor mint írják róla a gyártók.
Hello!
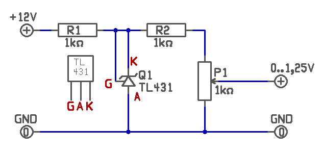
Ez az egész, már itt OFF! Én a kocsihoz annyit értek, hogy tudom hol kell betölteni a drága benzint, és mit kell húzogatni-nyomogatni, hogy A pontból a B pontba jussak. Ennyi elég is számomra. De lerajzoltam egy igen komoly kapcsolást számodra, remélem megfelelő. a potmétert nem szeretnéd állandóan állítani, akkor egy 64Y 1K / 753Y helitrimmer is megteszi. Ha soknak találod a max 1,25V-ot, akkor R2 ellenállást 2,2kohm-ra cseréled. Ekkor 0..780mV lesz a beállítható érték, és kb. középen kívánt 420mV. üdv! proli007 Idézet: „Kezedem úgy érezni, hogy ez az IC ennyit tud és kész.” Tudod múltkor próbáltuk ki, és pont az ellenkezője derült ki, szóval....... Ahogy szokás mondani "hiba az ön készülékében van"
Igen, de ti nem transzformátorról adtátok neki a bemenő feszültséget.
És számomra felfoghatatlan, hogy így össze-vissza esik a kimenő feszültség. Pont a te leírásod miatt tettem rá állandó 10 ohm ellenállást terhelésként, hogy lássam mi történik.
Én tennék egy próbát a helyedben, kivenném az IC-t az áramkörből, és csak magában, azzal a felszereltséggel amit írtam ezelőtt kipróbálnám.
Ha akkor jó, az áramkörben keresném a gyengeséget, ha nem jó, akkor a trafód gyenge. El kellene jutni addig a pontig, hogy a hibakeresésben valamit ki lehessen zárni !
Már két IC-vel is próbáltam. Ez egy új trafó.
Mint írtam: Kimenő U = 5V Esés U = 200 mV IC Ube = 18,2V Kipróbálom egy 3. IC-vel. Toroid transzformátor mennyivel lenne jobb választás szerintetek? A méréseket egyébként közvetlen a nyákon végeztem a vezetősávokon. MX-25328 multiméterrel.
Igy próbáltad, minden egyéb nélkül ?
Idézet: „Bemenetre tettem egy 100nF kondit, ADJ lábon egy 10K-s potit ADJ - Out között 680 Ω, GND-kimenet 10ľF kondi.”
Szerintem rakj fel egy végleges kapcsolási rajzot, és jelöld meg, hogy pontosan hol mértél. Hátha valami ebből is kiderül.
|
Bejelentkezés
Hirdetés |










