Fórum témák
» Több friss téma |
Fórum » NYÁK terv ellenőrzése
Köszi az ajánlatot ezen szerintem nem lesz már finomítva..
De viszont szerintem az elkövetkezőkben lesz majd még nyák tervelés ![]() És akkor persze hogy minden segítséget szívesen fogadok
Én azt ajánlom kezdésnek hogy használj legalább 1 mm es vonalat és 2mm es forrszemet.a stílus meg majd kialakul
Sziasztok.
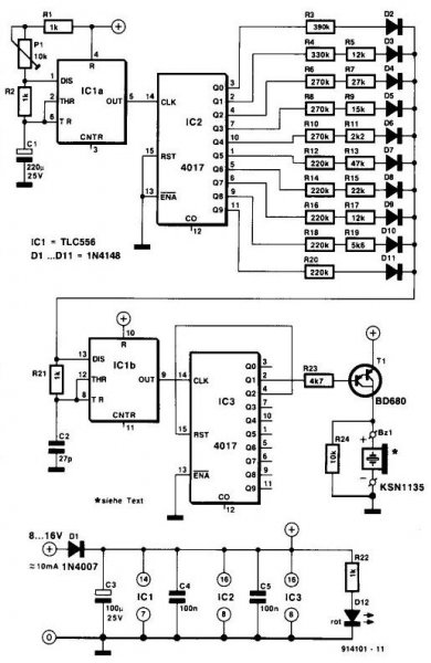
Leellenőriznétek nekem 2 NYÁK tervet? A ledek előtt azért nincs értéke az ellenállásnak mert oda led mezők jönnek majd és annank fügvényébe kerül kiszámításra. tudom hogy a tápokat meg a GND-ket nem kell ennyire "kirajzolni" csak azért tettem hogy valóban mehet minden közös GND-ről? 2 dolog ami plussz kérdés lenne nem tudom hoyg a 8 pines PIC bemenetein felhuzó ellenállás van e vagy igy kell kiépíteni ahogy én csináltam (a másiknál tudom hogy a "B" portokon felhuzó van ott azért nem "építettem ki) Illetve hogy 7805 feszstabnál érdemes e még a 12v és a GND közé egy 470,uf elko kondit berakni? Előre is köszönöm.
Illetve ami még kérdéses hogy az eagle-be ha PIC foglalatot szeretnék akkor az megegyezik az "alkatrész"-el.
Tehát ha az eagelbe megadom neki melyik pic megy oda akkor annak a helyére a foglalatot is be tudom rakni? Köszi
Hi
Én is kérnék egy kis segítséget, ha esetleg van kedve valakinek nézze már át. Előre is köszönöm.
A kapcsolási rajzok jók , egy dolog kivételével : nincs a pic és a tranzisztor közt "bázis ellenállás" én tennék közéjük minimum 1k -t ! A pic ugye a 628 18 lábú dip tokos ,tehát a 18 lábú dip foglalat pászol a helyére
ugyanez fennál a 8 lábú picnél is
Sziasztok!
egy kis segítségre lenne szükségem. Le tudnátok ellenőrizni a nyáktervemet?
Szia!
A nyáktervet csak azután tudjuk ellenőrizni miután megosztottad velünk. Egyenlőre csak az elvi rajz érhető el. Az értékeket akár külön alkatrészlistában is leírhatod. Úgy szellősebb marad a nyák. ( Ha nem zavar, hogy csak a pozíciószámokat lehet látni... ) A GND az közös földpontot jelent. Így az elvi rajzon nem kell ennyire kirajzolni. Ugyanez vonatkozik a tápfeszültségekre is. Egyszerű rajzoknál még jól átlátható ha kirajzolod a táp pontokat, de egy bonyolultabbnál már nagy kuszaságot eredményezhet. Ha a nyákra tervezel felhúzó ellenállást az nem baj. Legfeljebb nem építed be ha nem kell. A stabkocka bemenetére és a kimenetére is tegyél puffert. 470-1000µF a bemenetre és KB 1-10µF a kimenetre. Természetesen a PIC "alá" tehetsz foglalatot is. ( Sőt ajánlott! )
Szia!
-C1 - pontja az IC1 7-es lábához köthető! Egy huzallal hevesebb lesz az IC1 vagy IC3 alatt. -IC3. Az ENA 13-as láb nincs testre kötve. -R22 nem kap + tápfeszültséget. ( A D12-es LED nem fog világítani. ) -Mivel csak "sima" dióda-ellenállás hálózat van az IC2 kimenetén ezért nem kell ennyire sorba szedni őket! Még futófénynél van értelme... De itt sokat egyszerűsítene a kapcsolás nyomvonalán ha az IC2 kivezetéseihez alkalmazkodnál. Nekem tetszik az áramköröd! Meglátszik, hogy sokat dolgoztál rajta.
Bár nincs kötéshiba de a külalakon és a huzalozáson kellene még kicsit csiszolni.
A _BUY12_-es ki lesz vezetékelve hűtőbordára?
Igen úgy gondoltam egy nagyobb hűtőbordára. És köszi hogy megnézted!!! :yes:
Hello!
Én azért vitába szállnék azzal, hogy ez a rajz jó. Mert ez nem a "hattyú halála" előadás, hanem a PIC halála.. Egy tranyó emittere a +12V-on van, a bázisa, meg 0/5V-on, mikor a 600mV is elegendő neki? Ha bázisellenállásokat teszel, akkor a PIC várhatóan életben marad, de a tranyó mindig nyitva lesz. üdv! proli007
Én hülye vagyok az elektronikához, , , de ezen énis gondolkodtam hogy a tranyonál 0-5v vel vezérlek 12 voltot. . .
Itt ebben az esetben mindegy hogy ezek egyenkénti tranyok, vagy tranyo mező pl uln 2003? igaz akkor a pozitív közösített ha jól tudom és a ledek negatívját vezérli. Legegyszerűbb az lenne ha a tranyó is 5v-t vezérel ugye? Csak akkor meg tisztességes teljesítményű feszstabilizátor kellene mert egy led mező kb 20 ledből állna. Vagy mit javasolnátok?
Hello!
"Legegyszerűbb az lenne ha a tranyó is 5v-t vezérel ugye?" Szükségtelen. Attól, hogy a tranyót 0-5V-al vezéreled, a kollektor simán kapcsolhatja még a 12V-ot, vagy akár ennél sokkal nagyobb feszültséget is. De a 2003 is ugyan ezt teszi. Nyitott kollektoros a kimenete. üdv! proli007
Na most nekem kéne egy kis segítség: egy stroboszkópot kéne összehoznom minnél gyorsabban és vezérlésnek egy dupla 555-ös villogtatót gondoltam.Az áramkör egy astabil és egy monostabil 555-ből áll és ugye az astabil után lesz a monostabil ami a villanás idejét szabályozza. A szabályzás 2 100k-s potival lesz megoldva. A potik ki lesznek vezetne a doboz elejére úgyhogy azoknak csak 2 lyuk kell
viszont eléjük kéne hely 1-1 1k-s ellenállásnak hogy ne lehessen rövidre zárni.Az áramkör 12 v ról fog működni és a végén egy irf 540 mosfetet kéne rángatni hogy a kimenet a szaggatott 12v legyen. Megköszönném ha valaki ezt meg tudná tervezni nekem. Ha lehet layuttal. Köszi. Nemtudom ez számít e de a ledek panelja max 50w-os lesz.
Hali én nem értek nagyon a kapcsolások összeállításához
de van itt a hobbielektronikán egy szerintem egész egyszerű kapcsolás és mellesleg a csávó egy gyári strobinak a rajzát rakta fel... ( ha jól vettem ki..) Bővebben: Link És nyákrajz is és minden vele együtt ott van.. Remélem legalább ezzel tudtam, kicsit segíteni.. Üdvözlettel: Bumbusok Linket így teszünk be. Frankye
Szia! Még kész működő kapcsolási rajz alapján is eltart egy ideig egy tisztességes nyákterv elkészítése. De ha még csak a fejlesztés elején tartasz, akkor érdemesebb egy megfelelő 555-ös témában elkészíteni, megtervezni, vagy megkeresni a megfelelő elvi ( s lehetőleg működőképes ) kapcsolást. ( Az MMV-t ( alsó kapcsolás ) érdemes élvezérlésesre elkészíteni. )
Én is láttam cak én ledekkel szeretném megoldani. A megfelelő témában am nekem azt mondták hogy elég az egyik kimenetét a másik bemenetére kapcsolni.
Sziasztok
Nem igazán értek a nyákrajz tervezéshez,elkészítéséhez.Segítenétek megrajzolni a mellékelt rajz alapján úgy hogy négy potit lehessen rákötni tehát 4 ventilátort vezéreljen külön-külön. Köszi
Üdv!
Hogyha 4 ventit akarsz külön külön vezérelni akkor 4szer kell megépítened a kapcsolást, legalább is szerintem. Én is megcsináltam ezt a kapcsolást tényleg nagyon jó és szerintem nyákot sem érdemes hozzá tervezni lyuk raszteres panelon is össze lehet rakni könnyen, de ha ragaszkodsz a nyákrajzhoz akkor abban is tudok segíteni.
Az túlzás hogy ragaszkodom a nyákhoz csak én úgy szeretném.
Én keresek neked ha gondolod de itt találhatsz rajzot az egyik cikkben :Bővebben: Link
Köszi
Átnéztem,de nekem nem kell kijelző.
Te . Az egyik panelrajzon a baloldali áramkör kell neked csak.Bővebben: Link csak nem 7805 hanem lm 317t én megcsináltam: Bővebben: Link
Az alsó vagy a felső baloldali?
köbzoli:Nem lehetne inkább jpg-be?Köszi
a felső de tegyél rá hütőbordát! Köbzoli a trimmer nem 10k ?
Látom előttem feltettek már páran a nyákrajzot, de felrakom az enyémet is hátha segít!(ha más formátumba kell akkor írj)
Sziasztok!
Nincs meg valakinek az egycsipes thermostat programozo nyák rajza? Az eredetihez kellene, megvan minden alkatrészem valamiért nem sikerul megteveznem. Más kettöt is készitettem, az egyikbe belezavarodtam, a másik meg nem ad át tápot. Nem hiszem el hogy egy ilyen egyszerü kapcsolás kicseszett velem. Ferenc
_Kerső:_DS1820_(képek)_. S az _én_változatom_.
Még az a két áthidalás is kiváltható lenne 0 ohm -os ellenállásokkal. De már nem akartam tovább bonyolítani a rajzot. |
Bejelentkezés
Hirdetés |











