Fórum témák

» Több friss téma
Fórum » Feszültségszabályzó motorba
Lapozás: OK   13 / 58
(#) JOOCO hozzászólása Feb 21, 2011 /
 
www.freeweb.hu/pokaszabi/RABA-15/Kezelesik/Lombardini_LDA820.pdf Itt megtalálható minden adat a motorrol.
(#) Kraven hozzászólása Márc 10, 2011 /
 
Üdvözlet!
Ez a cucc az lehet aminek látszik? (3fázisú soros szabályzó PMA-khoz?) Végre nem maxon kell üzemeltetni a mágnes gerjesztésű generátorokat? Nagyon tudnék örülni...

http://www.shindengen.com/resources/content/1/1/1/1/documents/SH775...ta.pdf
(#) mex válasza Kraven hozzászólására (») Márc 10, 2011 /
 
Sorosnak látszik...
Nagyon nem mindegy a generátor kivitele, mert ha a tirisztor egyszer bekapcsol, akkor a félperiódus végéig úgy is marad, (hacsak nem kikapcsolható típus, amit nem hiszek). Annyi biztosnak látszik, hogy a hagyományos generátorokkal nem tud jól együttműködni.
(#) Kraven válasza mex hozzászólására (») Márc 10, 2011 /
 
Mi zárja ki, hogy hagyományos PMA-khoz használjuk?

Sajnos egyéb utalást nem is találok sehol, pedig nagyon áldásos lehetne...


A másik ami érdekes és ezt nagyon dicsérik a külföldi fórumokon:

http://www.shindengen.com/resources/content/1/1/1/1/documents/FH012...ta.pdf


Ehhez azt írják, hogy a FET extrém alacsony ellenállása miatt kevesebb hő képződik a szabályzón. Csakhogy ha a generátor össz kimeneti teljesítménye nem változik, akkor úgy gondolom, hogy ami nem a szabályzót fűti az a tekercset tüzesíti.
Vagy rossz a gondolatmenetem?
(#) Kraven hozzászólása Márc 10, 2011 /
 
Ez a fetes vajon miért csak félhullámú egyenirányítást használ? Nem szalad meg a fesz a negatív félperiódusban? Hmmm, egyre kevésbé értem...

Bocs ha nagyon hülyeségeket kérdezek.
(#) mex válasza Kraven hozzászólására (») Márc 10, 2011 /
 
Nem kell mindent készpénznek venni amit a sematikus ábrán látsz. De tételezzük fel, hogy a lényeg benne van. Akkor viszont ez söntszabályzó jellegű cucc, ami akkor kapcsolja be a feteket (amelyek rövidrezárják az épp aktuális fázist) amikor a feszültség a vezérlő által beállított határértéket meghaladja. Ha a fet kis ellenállású, akkor nem a szabályzó tokja fog rettenetesen melegedni, hanem a tekercseken fog nagyobb teljesítmény hővé alakulni. Jól méretezett generátor ettől nem ég le a megfelelő nagyságú légrés miatt. A fetek a negatív periódusban átengedik az áramot, a beintegrált védődióda ilyenkor nyit ki. Végeredményben ha a töltőfeszültség nem haladja meg a névleges értéket, akkor a pozitív ágban levő diódák közül vezet az egyik, és a fetek diódája közül is nyitott az egyik. Ha magas a feszültség értéke, akkor az egyik fet testeli a egyik fázist (amelyik épp a legpozitívabb), a másik kettő fet közül pedig annak a védődiódája nyitott amelyik a negatívabb a maradék két fázis közül.
(#) Kraven válasza mex hozzászólására (») Márc 10, 2011 /
 
Mex!
Köszönöm a leírást, így értem már. Sokat segítettél ismét.

Már csak egy pont homályos a PMA-k alapkoncepciójában: Elég sok leégett statort látni, ami bizony baromira drága cucc, a javítása is épp eléggé nyűgös. Ha nem olajban fut, akkor képes rezsóvá alakulni fél perc alatt.

Ha a tirisztor(ok) és a test közé egy megfelelően alacsony (kb az aott fázis DC ellenállásának a fele) és kellően nagy teljesítményű ellenállást (100-150W) beiktatunk (vagy beiktatnának a gyártók), az a szabályzást nem befolyásolja negatív irányban, viszont a hőterhelést jelentősen csökkenti a tekercseken. Ilyen megoldást viszont sehol nem látok (vagy a sematikus ábrákon nincs rajta?), holott nem jár igazán költséggel, főleg nagy tételű vásárlásoknál.

Kösz
(#) mex válasza Kraven hozzászólására (») Márc 10, 2011 /
 
Valóban segítene a nagyteljesítményű ellenállás, de gondold el, annak hely kell, és hűteni muszáj, ami megintcsak hűtőbordát igényel. Szóval marad a megfelelően méretett generátor. Egyébként sokszor nem a szabályzó a ludas a generátor leégésében, hanem maga a trehány tekercselés, különös tekintettel a kivezetések elkötésére. Ha nincs tökéletesen lakkozva, műgyantával impregnálva, akkor előbb -utóbb fáziszárlat a vége.
(#) nyemi válasza Kraven hozzászólására (») Márc 10, 2011 /
 
Gyakorlati oldala a dolgoknak. Íme, egy kapcsolás az oroszoktól. Vélemény?
Üdv. nyemi
(#) mex válasza nyemi hozzászólására (») Márc 10, 2011 /
 
Működőképesnek látszik. Az 555 csak a kimenőárama miatt van benne, bár a kettő nagy gate kapacitást nem tudom milyen gyorsan képes feltölteni-kisütni. Három fázisra is használható, ha izmosabb a fetek meghajtása.
(#) toca24 hozzászólása Márc 14, 2011 /
 
Üdv!
Van egy Derbi Senda típusú motorom és olyan problémám lenne vele kapcsolatban, hogy az index nem villog hanem folytonosan, akárcsak a lámpák világítanak. Én a feszültség szabályozó hibájára tippelek, de vakon nem akarok kidobni felesleges pénzt rá így meg szeretném kérdezni, hogy mi a jellegzetessége annak, ha elromlik a feszszabályzó. Ja és még annyit, hogy a fordulatszám növekedésével erősebb fényt ad az index is ahogy a többi lámpa. Válaszotokat előre is köszönöm.
(#) Krisz03 válasza toca24 hozzászólására (») Márc 14, 2011 /
 
Rossz az indexrelé.
(#) moltam hozzászólása Márc 14, 2011 /
 
Helosztok.
Barátom megkért, hogy építsek neki Simsonhoz feszültségszabályzót. Két kérdésem lenne: Mekkora feszültséggel kell tölteni egy 6V-os savas akkumulátort és mekkora áramok folynak töltés közben?
(#) Krisz03 válasza moltam hozzászólására (») Márc 14, 2011 /
 
7.2V, illetve 2-3A maximum.
(#) moltam válasza Krisz03 hozzászólására (») Márc 14, 2011 /
 
Köszönöm. Akkor szerintem egy 3055 elég is lessz hozzá.
(#) (Felhasználó 57860) hozzászólása Márc 15, 2011 /
 
Sziasztok
Yamaha DT 125 R feszültségszabályzójához keresnék egy jo kapcsolási rajzot, nemtudom milyen a típusa. Remélem tudtok segíteni, mert bontottat nem akarok venni, újat meg nincs pénzem venni.
(#) nyemi válasza mex hozzászólására (») Márc 15, 2011 /
 
Köszönöm a választ mex. Szóval nem csodaszer a fet se.Mert a gyorsaságához egy erős meghajtó fokozat kell. Na akkor én maradok a tirisztoros megoldásoknál mert szerintem azok sokkal megbízhatóbbak. Gyorsabban be lehet kapcsolni őket, ezáltal szerintem kevésbé melegednek. Persze gyors tirisztorokat kell alkalmazni. Üdv nyemi
(#) mex válasza nyemi hozzászólására (») Márc 15, 2011 /
 
Mindenféleképp kipróbálnám a fetes változatot is, borítékolható a kisebb hőterhelés a szabályzón.
(#) Clipi hozzászólása Márc 15, 2011 /
 
Sziasztok !

Ne haragudjatok hogy ide írok, de a többi yamaha jog 3kj-s topic behalt ahogy néztem. Itt pedig volt régebben érintve a gyújtáselektronika téma, bár csak futólag.
A mai nap végre sikerült összraknom a motorom és mentem is vele 4-5 percet mire 1x csak eltűnt a szikra a gyertyától.
Pénteken vettem bele gyújtótrafót. Most vagy a gyújtáselektronika halt meg vagy a motorban levő kütyü amihez nem értek csak annyit tudok hogy egy lendkerék szélén van egy jeladó ami elmegy egy érzékelő előtt és akkor ad szikrát.

Van ötletetek? Hogy tudom kimérni? 12V-os rendszer. Lámpára gondoltam, hogy rákötöm a trafó előtti helyekre, de van e értelme?

3kj gyújtáselektronika

Csak kicsit sok a kábel Köszi előre is !
(#) (Felhasználó 57860) válasza Clipi hozzászólására (») Márc 15, 2011 /
 
Nem vagyok nagyon benne az elektronikának ezen a terén, de amikor a dt-m nem adott szikrát akkor a gyújtóelektronika volt a ludas. De volt már olyan is hogy 'szivatott' és a tekercsről leszakadt a kábel, ami visszaforrasztás után simán üzemelt. a mérésében sajnos nem tudok segíteni.
(#) (Felhasználó 57860) hozzászólása Márc 15, 2011 /
 
nekem viszont olyan kérdésem lenne, hogy a feszültség szabályzó a motorban csak az akkumulátort befolyásolja? A vezetékek alapján erre tudok csak tippelni, a világítást meg más szabályzó látja el? A képen a bal oldali az én fesszabályzóm.
(#) Clipi válasza (Felhasználó 57860) hozzászólására (») Márc 15, 2011 /
 
Köszönöm Szépen !

Megnézem a tekercseket, de kipróbálom a gyújtáselektronika cserét is ...
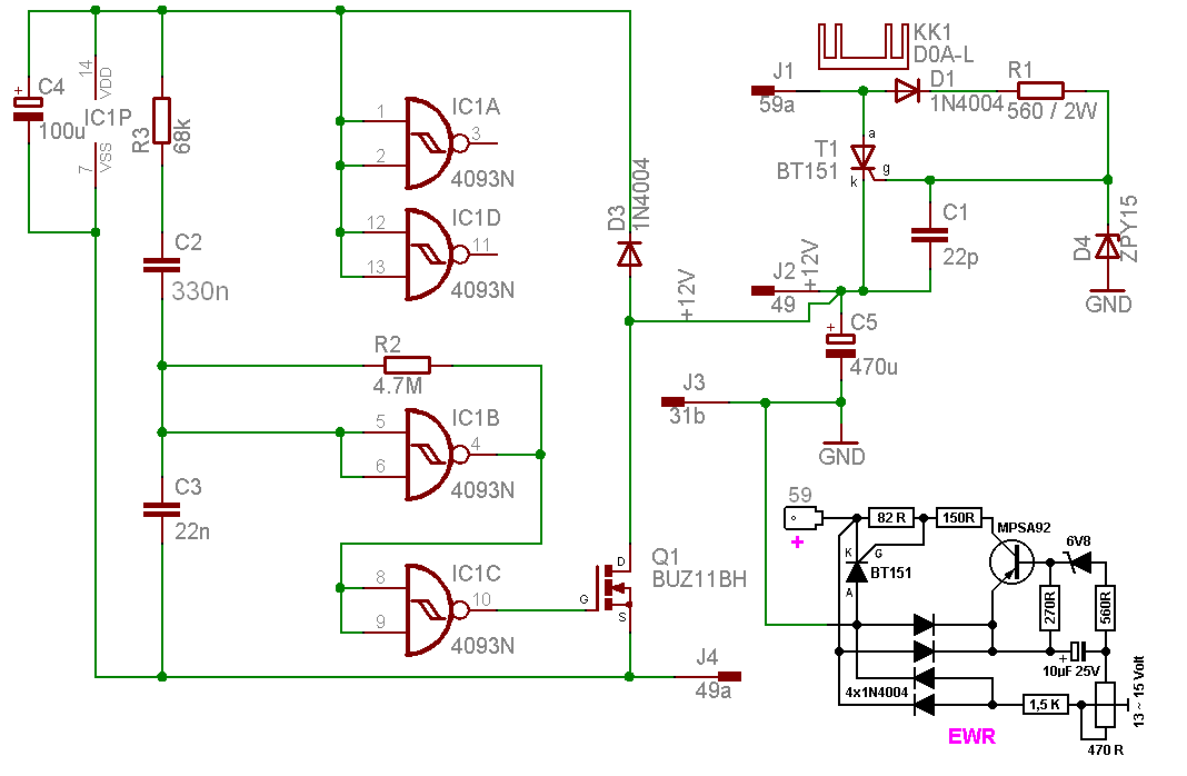
(#) lajos1969 hozzászólása Márc 16, 2011 /
 
Erről lenne szó.
A jobb alsó rész nincs megépítve/EWR/
(#) Pulyka válasza (Felhasználó 57860) hozzászólására (») Márc 16, 2011 /
 
Hello.

Nekem a képen a jobb oldali van, és az az első-hátsó világítást is befolyásolja.
Konkrétan lesöntöli, tehát ha a fesszabályzó nincs csatlakoztatva, akkor a gázadásnak megfelelően szépen vakít az izzó, míg nem "elszáll."
A fesszabályzó az akkumulátor TÖLTÉSÉT is befolyásolja, amit ha nem befolyásol, akkor nincs első-hátsó index, se duda, se önindító, se féklámpa. Ha fesszabályzón keresztül nincs az akkunak töltési, akkor az utoljára említett eszközöket sem tudja ellátni.
Ez a Te mocidon nem biztos, hogy így működik, az én Yamaha 3kj-men igen.De egyszerű.
Leveszed az akkut, és megnézed, mi megy, mi nem.

De ha felvázolod a pontos hibát, ha arról van szó, akkor lehet, hogy segíthetünk.

Üdv.Tomi
(#) Clipi hozzászólása Márc 16, 2011 /
 
Ma este kipróbáltam mindent és a régi gyújtótrafót visszarakva rögtön beindúlt a motor.

Azt azért cseréltem, mert a volt gazda elmondása szerint párás / hideg reggeleken hajszárítózni kellett hogy elinduljon.

Kérdésem az lenne, hogy hogyan lehetséges hogy az új trafó "tönkrement" ? Nem ad már egyáltalán szikrát ill nagyon nagyon ritkán egy kis foszlányt.

Ötlet ?

Köszi !
(#) Clipi hozzászólása Márc 16, 2011 /
 
Ill a trafót kicserélhetem e bármilyen 12v -os trafóra vagy van ezeknek speciális értéke amit figyelnem kellene ?
(#) (Felhasználó 57860) válasza Clipi hozzászólására (») Márc 16, 2011 /
 
Szerintem kicserélheted, haverom suzukija is simán meg egy 12v-os simson trafoval, és az én ktm-emben sem gyári van.
(#) (Felhasználó 57860) válasza Pulyka hozzászólására (») Márc 16, 2011 /
 
A pontos hiba lényegében egyszerű. Nincs visszatöltés. Ha a lámpa nem megy, akkor 12 V körüli a visszatöltés, ha fel van nyomva gyakorlatilag 0. Gyanakszom hogy el van kötve, de még régen ment igy is. Nekem annyi még, hogy akksiról megy minden álló motornál is (lámpa, index, öninditó, duda meg minden). Az egyik tekercsem le volt égve nagyon csúnyán, azt megtekercseltettem.
(#) Clipi hozzászólása Márc 17, 2011 /
 
Számít hogy tirisztoros trafó vagy megszakítóshoz van ?
(#) mex válasza Clipi hozzászólására (») Márc 17, 2011 / 1
 
A cdi trafó primer tekercse kisebb ellenállású, induktivitású. A hagyományos megszakítós gyújtótrafó is működni fog, de a nagyobb induktívitása gyengébb szikrát eredményez.
Következő: »»   13 / 58
Bejelentkezés

Belépés

Hirdetés
XDT.hu
Az oldalon sütiket használunk a helyes működéshez. Bővebb információt az adatvédelmi szabályzatban olvashatsz. Megértettem