Fórum témák
» Több friss téma |
Ez még csak elméleti rajz a valóságba nincs kész. De ha a rajzon gondoltad akkor melyikre? 4011 vagy 555?
Hello!
Jól elkomplikáltad. - A fotodióda nem nyitó irányban, hanem záróirányban működik helyesen. - Ha a sötétedik, akkor az 555 kap tápfeszültséget. Csak hogy ez lassú folyamat, így a táp is lassan jönne meg. Plusz az 555 fogyaszt is kb. 10mA-t. De ha nem nyomod a gombot, akkor addig feleslegesen. Plusz a tranyónak biztosítani kell a Ledek áramát is, ha az időzítő bekapcsol. - Az R4 és R5 ellenállások értéke nincs megadva, így elég nehezen értelmezhető a működés. Az R4 egy pozitív visszacsatolást hoz létre. De ha az 555 kimenetén magas szint van (Led-ek égnek), akkor D2 dióda zárva van. (mint ha ott sem lenne). Ha ekkor megnyomod a nyomógombot, akkor az R5 egy negatív visszacsatolást hoz létre. Ha R4 az erősebb, akkor nem változik semmi, ha R5, akkor analóg üzem áll be, avagy az IC1c kimenetén féltápfeszültség áll be. Gyanítom, hogy az "egy-nyomógombos ki-be kapcsolás" áramkörét próbáltad megépíteni, de akkor meg hiányzik egy kondi, R5 D2 közös pontjáról. - A Fet tranyót inverternek próbáltad alkalmazni, holott a CD4011-ben még két kapu van, ami alkalmazható inverternek. (mint ahogy az itt beépítettek is csak azok) De ezzel a Fet-el, nem is fog működni az 555, mert Trigger lábat nincs aki magas logikai szintre húzza. Tehát így felhúzó ellenállás szükséges a 2-es láb és az 555 tápfesze közé. - Viszont az 555 indításához, csak egy impulzus kell, gondolom ezt próbáltad megoldani a D2 diódával. De az impulzust egy kondiva is lehet készíteni, de nyomógomb miatt, szükségtelen is, hiszen azt nem nyomod örökké. Megnyomod, majd elengeded. Tehát csak egy felhúzó ellenállás kellett volna az 555 2-es lábára, a negatív felé, meg egy nyomógomb. A helyzet, hogy egy CD4093-al jobban járnál. Mert annak Schmitt-es komparátor bemenetei vannak. Abból kialakítható egy monostabil kapcsolás is, ami időzítheti a Led-ek bekapcsolását. A Fotodióda jelére határozottan átvált a kimenete, és már csak logikailag azt kell megakadályozni, hogy ne lehessen indítani a késleltetőt, ha világos van. A Fet tranyó, meg kapcsolhatja a Led-eket. A Fet kikapcsolva nem fogyaszt, a CMOS IC fogyasztása meg elég alacsony, ahhoz, hogy állandóan tápfeszültségen legyen. A ki-be kapcsolás a nyomógombbal, meg felesleges, hiszen időre akarod működtetni a kikapcsolást. üdv! proli007
Tudnál nekem eben segíteni a 4011 azért lett mert az intézi a bekapcsolást is de ha 1 db 4093 az időzítős led dolog és a egy nyomógombos bekapcsolás is megoldható akkor az nagyon jó lenne sok alkatrészt meg spórolnák. Akkor ha ennek a kimenetére rakok egy tranyot pl 2n2222 akkor ezzel is megolthatom hogy a ledek "pulzálnak" vagyis ,hogy átmenetesen gyulladnak fel meg alszanak el? Ja és ezt a logikai megakadályozást ,hogy érted?(Sajnos annyira nem vagyok topon ,hogy így tudjam azért írtam ,hogy össze ollóztam.)
Köszönöm a segítséget.
Van valakinek egy érdekes, egyszerű kapcsolása? Pl 2 led villogásának állítása trimmerrel?
Köszi István.
Sajnos nekem csak 10k vagy 100 ohmos trimmerem van, az nembaj?
Növeld a kondenzátor értékét a tízszeresére (10 µF--->100 uF) 10 kohm-nál.
Az nem baj, ha 150 µF kondi lesz? Sajnos csak egy 470 ellenállásom van. Mivel helyettesítsem? Bővebben: Link
Jó lesz az 1 kohm helyett a 470 ohm. A kondi is jó. De miért nem bontasz szét valami roncs elektronikai készüléket? Nem lenne alkatrészgondod.
Várj, te most félreérthettél, vagy nem jól fogalmaztam. A kapcsolásomhoz 2 db 470 OHM kellene, nekem meg csak 1 db van itthon.
Akkor csináld meg egyelőre 1 LED-el és ha lesz lehetőséged még egyhez hozzájutni, akkor megcsinálod 2 LED-esre.
És akkor hogyan kell 1 ledesre megcsinálni? Gondolom át kell rendesen alakítani...
Így jó ?
Egyszerűen csak nem építed be az egyik LED-et. Azt a zárlatot vedd ki a rajzodból.
Hát, de nem jó, ahogy a rajz van? :O Akkor mit csináljak. Az ellenállást kiszedtem, meg a a ledet. ... Jah, meg a 10k-os trimmert hogyan kössem be?
Köszike, esetlég még annyi, hogy a trimmert hogyan kössem be?
Ne nevess! Az egyik szélső lábat és a középsőt kösd be.
Jánosom! Látod, hogy a rajzon sincs bekötve, akkor miért kérdezed.
Igen, és nem mered meglátni az összefüggéseket.
Helló!
Egy 555-ös IC-ből lehet olyan időzítőt csinálni,hogy mondjuk 30 mp múlva zárjon egy relét? Egy egyszerű riasztóhoz kellene a műhelybe.
Hello!
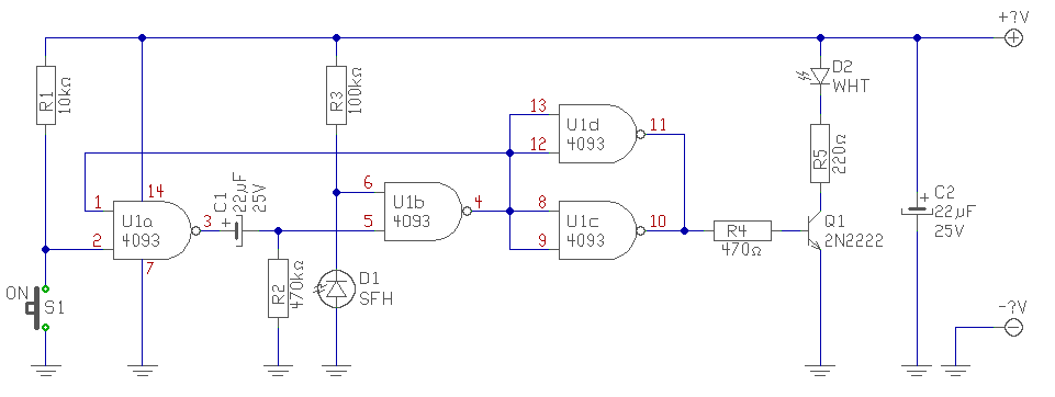
Látom nő az étvágyad. De nem azért írtam meg a hibákat, hogy helyetted oldjam meg, hanem hogy próbálkozzál. Egyenlőre érd be ezzel a kapcsolással. Próbáld ki és értsd meg a működését. A "pulzálnak" az egy PWM-es vezérlést jelentene, amit egy lassú felfutó feszültséggel kellene vezérelni fel-le. De egyenlőre azt sem lehet tudni mekkora a tápfeszültséged, mennyi Led-et akarsz működtetni, és mire jó, ha lassan gyullad fel. Ez kb. 10 másodpercre kapcsolja be a Led-et. A 2N helyett egy Fet használata ésszerűbb lenne, annak kisebb a vesztesége. De tranyóval is megoldható, csak ott méretezni kell a bázisellenállást (és a CMOS-nak is tudni kell azt meghajtani.) A fotodiódádat nem ismerem, de a fényérzékenységét a vele soros ellenállással lehet beállítani. Fény esetén, a diódán a táfesz 1/3-ánál alacsonyabb feszüültségnek kell lenni. A logikai megakadályozást úgy gondoltam, mint pld. a rajzon van, egyszerű ÉS kapuval. üdv! proli007
Végignéztem egy pár oldalt (a témában) hátha találok,de nem találtam,ezért gondoltam,hogy felteszek egy kérdést.
Sokszor boltban is megesik,hogy nem találok valamit, és végig ott van az orrom előtt Köszi szépen a segítséget!
Megépítettem. Villogni villog, de ha tekerem a potit, semmi változás. Lehet az a baj, hogy rossz a kondi? Ha jól tudom, akkor nem jó az a kondi..
Hello! Inkább nem jó lábát kötötted be a potinak.. üdv! proli007
De jót, úgy csináltam, hogy az egyik szélsőt meg a középsőt egybekötöttem. Ehhez kapcsolódik egy 10kOHM-os ellenállás, led, 4, 8 lába az IC-nek, 6,2 lába, 7-es, kondi.
|
Bejelentkezés
Hirdetés |




Sajnos nekem csak 10k vagy 100 ohmos trimmerem van, az nembaj? 







