Fórum témák
» Több friss téma |
- Ez a felület kizárólag, az elektronikában kezdők kérdéseinek van fenntartva és nem elfelejtve, hogy hobbielektronika a fórumunk!
- Ami tehát azt jelenti, hogy a nagymama bevásárlását nem itt beszéljük meg, ill. ez nem üzenőfal! - Kerülendő az olyan kérdés, amit egy másik meglévő (több mint 17000 van), témában kellene kitárgyalni! - És végül büntetés terhe mellett kerülendő az MSN és egyéb szleng, a magyar helyesírás mellőzése, beleértve a mondateleji nagybetűket is!
Szia!
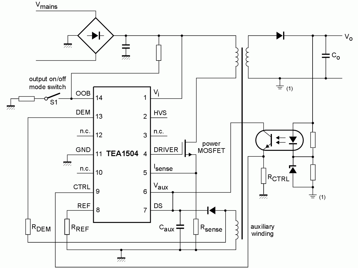
Itt az IC alapkapcsolása, ez alapján próbáld visszaellenőrizni, hogy mi szükséges a működéshez.
Sziasztok!
Egy hálózati tápkábelben a kék, barna, és zöld-sárga kábelek közül melyik a föld? Multiméterem sajnos nincs, így nem tudom megállapítani.
Akkor mindenképp kell az optó? Nem lehetne valahogy potival szabályozni, vagy fix feszre állítani a kimenetet? Megnézem az ic adatlapját. A sasszi amúgy phillips m3617, rajzot sajnos nem találtam.
Az úgy jó, ha a Vauxot egy potival leosztom, és a control lábra kötöm? A sorkimenô tekercse az egyenirányítatlan kimenetre van kötve.
Idézet: „Az úgy jó, ha a Vauxot egy potival leosztom, és a control lábra kötöm?” Ha agyon szeretnéd magad csapatni akkor igen. Ha nincs galvanikus elválasztás 230V kerül a szekunder oldalra.
Nem értem. A szekunderre semmit se kötök. Az ict csapnám be úgy, hogy nem a szekunderrôl csatolnám vissza a vezérlô feszültséget, hanem a trimmerpotival állítanám. Nem kell stabil kimenôfeszültség.
Próbáld meg, 5V-nál több nem kerülhet rá.
Sziasztok! Nagyon megköszönöm ha valaki segítene megállapítani, hogy ez milyen biztosíték és, hogy Budapesten hol tudnék venni egy ilyet. Stereo erősítőből szedtem ki, az van a biztosítékra írva, hogy "T 6.3 L 250V". A mérete 20mm.
Lomha 6.3 A es biztosíték. Bővebben: Link, de szinte minden elektronikai, villamossági üzletben van
Valaki? ötlet?
Megkeresed és letöltöd az 555 adatlapját. Megkeresed rajta az astabil alkalmazási példát és az ott lévő képlet alapján kiszámolod.
Köszi énis így gondoltam valahogy de jobb ha megkérdezem mint hogy elrontsam
Most jöttem rá hogy ez ugyanaz a kapcsolás
ki is számoltam C1:4.7 µF R1:5K és így jó.
Sajnos nem jó. Próbáltam 200k val, 18k val 500k val. 18k nullára húzza Vaux-ot és a csattogás is leáll. 200k val csak a csattogás frekvenciáját tudom állítani, de kihúzás után ahogy csökkenni kezd a fesz a pufferban, egy pillanatra megjelenik az ív.
Sziasztok!
Nekem úgy tetszik az , mikor valakinek olyan szép átlátszó a nyák lemeze. Hogy hívjak az olyat? Én mindíg sárgásat kapok.. :S
Hol jelenik meg az ív? Normál tápegységtrafón nem lehet ív.
Ennek a tápnak egyenirányított kimenete van, arra hiába kötöd rá a sorkimenőt nem lesz belőle nagyfesz. Ha meg elhagyod az egyenirányítót a táp nem fog működni.
Nincs rajta egyenirányító. Miért nem megy nélküle?
De terhelés nélkül sem indul egyenirányító nélkül? Mert így is kattog, a rákötött led is villog. Ha a trafót kiszedném, és a sorkimenôre tekerném a primert+ictáptekercset?
Valamennyi minimális terhelés kell neki, TV-ben ez nem gond. De így hogy lebontottad a visszacsatolást semmi sem garantált. Nem olyan egyszerű rárakni a trafó helyére a sorkimenőt, ha rosszul tekered, vagy kötöd be gyorsan füst lesz a vége. Arról nem is beszélve, hogy nem biztos, hogy a sorkimenő légrése megfelelő lesz.
És a sorkimenô eredeti tekercsei? Habár a pufferen kb kétszer nagyobb a fesz, mint a sortáp. Mégegy ötlet. Visszarakom az egyenirányítást, a mosfet g rôl lelopom a jelet és egy másik mosfetet vezérlek vele, ami a sorkimenôt hajtja.
Talán lehet, de egy sorkimenő 15kHz-s frekvenciára van tervezve. Nem tudom, mit görcsöltök vele annyit, egy régi TV-ből kiszedett sormeghajtó modullal egyszerűen el lehetne intézni az egészet.
Ésha csak egy szem diódát teszek rá? Mert ugye a sorkimenő is flyback elven működik.
Hova raknád a diódát? Attól, hogy monitor vagy TV sorkimenő nem sok a különbség. Mindenesetre én a helyedben először a tápot éleszteném föl, és ha az már működik, akkor lehet kísérletezni a sorkimenővel.
|
Bejelentkezés
Hirdetés |







ki is számoltam C1:4.7 µF R1:5K és így jó.





