Fórum témák
» Több friss téma |
Itt ebbe a topicba van sok sok kapcsi rajz. Biztosan találsz megfelelőt. Bővebben: Link egy spot trafó 1300Ft, ha mindenképp kapcsi üzeműt akarsz, inkább vegyél, szerintem nem érdemes bajlódni vele, vagy ha a méret nem érdekes, akkor PC táp, vagy vannak jó rajzok 494-eshez is. Egy kapcsoló üzemű táp azért nem csak úgy van, hogy összedobjuk mint egy ledes villogót.
Tudom hogy nem úgy van sajnos. És pont a hely igény miatt akarom kapcsolóüzemű táppal megoldani. Nézelődtem én is itt a kapcsrajzok között és hát tényleg nem 1 villogó
Találtam is párat amik közül majd lehet kiválasztom a legegyszerűbbet ha lehet valamelyiket is annak nevezni. Köszi a segítséget egyébként.
Sziasztok
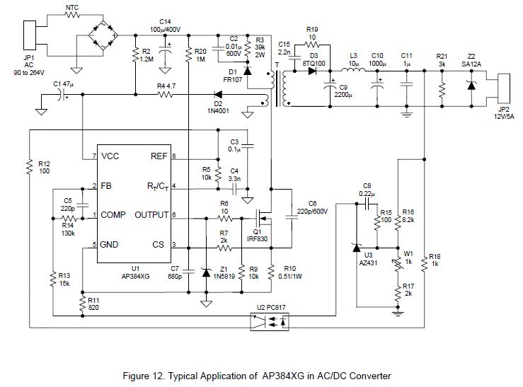
![]() Egy olyan kérdésem lenne, hogy van pár zsír új kapcsolóüzemű tápegységem, ami tud AC 100-240V bemenet mellett DC 29V / 2A-t. A vezérlő IC benne 3842GM-E1 smd PWM controller (Adatlapja: http://pdf1.alldatasheet.com/datasheet-pdf/view/176230/BCDSEMI/3842GM-E1.html ). A kérdésem az lenne, hogy az adatlapban és az itt közölt kapcsolási rajz az általános használatát mutatja. Nekem a 29V kimeneti feszültségből kellene 24 V-ot csinálnom. Meg lehet-e valamelyik elem váltotatásával csinálni, hogy a 29 V helyett 24 V legyen (vagy akármilyen feszültség, pl: 12, 19)? Ahogy nézegettem elméletben meg lehet, de nagyon nem tudtam rájönni, hogy pontosan melyik elemmel is lehet beállítani a kimeneti feszültséget, illetve az IC számára a referencia feszültséget. Az én tápomnak más a kapcsolási rajza, de ehhez nagyon nagyon hasonlít, arról viszont maximum csak fényképpel tudok szolgálni. Bármilyen építő jellegő ötletet szívesen fogadok, de ha valaki konkrét adatokkal tudna szolgálni, hogy melyik alkatrészt kellene kicserélnem, hogy a nekem szükséges feszültség jöjjön ki a kimeneten akkor lennék a leghálásabb. Fáradozásaitokat elöre is köszönöm.
R17 vagy W1 változtatásával tudod állítani, ha a potméter nem fogja át azt a tartományt ami neked kell akkor kell csak az R17-et bántani.
A kapcsolási rajzodon a kimenő fesz módosításához az R16 ellenállást kell módosítani. Az a lényeg, hogy az U3 jelű TL431 2.5V referenciával működik, tehát a W1, és R17 ellenálláson essen 2.5V. A fennmaradó feszültséget kell az R16-on leejteni. A te esetedben 24V - 2.5V = 21.5V
A most bent lévő W1, R17 ellenállásokon folyó áramot ki tudod számolni. Ezzel az árammal számold ki az R16 ellenállást. Mondjuk lehet a W1 -et is változtatni. ízlés dolga.
Csatolom a tápegységemről a képeket.
Hát sajna ezeken a lényegből nem sok látszik. Érdekes lenne a táp szekunder oldala. A nyák mindkét oldala. Ahol a szabályzó van. Az optocsatoló környezete. Ha föltöltöd a képet, kattints rá a méretezésnél a ne méretezz gombra, és nem fogja kicsinyíteni a képet. Akkor talán több látszik.
Hello.Ez a kapcsolás egy nagyobb trafóval(nem PC-s) megtartva a gyári PC primernek megfegfelelő menetszámot(18-19) és egy olyan szekunderrer ami nekem kell(36-38V)mekkora teljesítményt tud leadni?A trafó 2,25cm2.Egy PS-c meg talán 1.Nekem olyan 200-250W kellene összesen.Ez lenne a max terhelés.
Ezt így ahogy van ne építsd meg nem lesz jó. Én is átalakítottam mára gyakorlatilag minden egyes porcikáját, és még mindig nem tetszik ahogy működik.
A hozzászólásaim között meg találsz minden problámát, és azt is, hogy próbáltam ki küszöbölni.
Akkor ez felejtős.
Esetleg tudsz valami oylan kapcsolást ami 200-250W-ot tud?Nem kell nagyobb.A feszt meg a menetszámokkal tudom beállítani.Ja és nem kell túl bonyolítva legyen.Egy sima kis táp ami tud 250W-ot.
Szia
Az R17-et módosítottam 3,1 k ohm-ra és tökéletes 24 V-ot kaptam a 29 helyett. Köszönöm szépen a segítséget.
Én most a Skori féle rezonáns táp 2-vel kísérletezek. Egyelőre ott vagyok, hogy megépítettem az oszcillátort, hogy tudjam, mikor lesz 55uH a tekercs. Nekem +-30V-ra kell majd. Szerintem egy nagyobb PC táp magot fogok felhasználni a főtrafónak, a fetek vezérlő trafója meg az "energiatakarékos izzóban" lévő pici toroid lesz.
Aha értem.cimó-nak van az 1.1-es 320W-os kapcsolása.VAn róla valami véleményetek?Ahogy nézem nem túl bonyolult és szinte mindent kapni hozzá.Annyi hogy a trafót át kell méretezni.
Én megépítettem, szerintem nagyon jó táp, nagyon alacsony a kimenő zaj szintje, szinte alig mérhető, nincsenek tüskéi, túllövései, a nyákterven szerepel rövidzár és túláram védelem kialakításához kivezetés, én azt tudom javasolni. Lehet abból komolyabbat építeni, 5-600w-ra, de ezügyben Bassmester fórumtársat keresd.
Hát nekem a hidalt TDA7294-nek nem kell 5-600W.A 320W is bőven elég.
Esetleg a sima 1.1-hez egy nyáktervet tudnál mutatni?
Egy sztereó hídhoz 320W ?
Végül is 2×100W talán kijön belőle 8 Ohm-ra
Nem stereo.Mono.Csak 2 IC van.A sima hidalt kapcsolás monóba.
Ahhoz elég lesz. Rezonáns táphoz javaslom a +/-44V -os pufferelt feszültséget, hogy teljes terhelésen se essen le +/- 37V alá a tápfesz. Ha 50V-os pufferkondikat használsz, akkor csak egy minimális terheléssel szabad bekapcsolni (pl.: 4k7/5W a 88V-ra), mert terheletlenül jócskán feljebb megy a feszültség és tönkremehetnek a pufferek. Nálam már robbant emiatt 100n-s smd kerámia.
Látom már jó kezekben vagy.
köszi.A cikk ami van az egy másik rajz.Amibe van az áramváltó tekercs meg stb.Ez nem az.
Hát a 44V szerintem egy kicsit sok a TDA-nak.40V szerintem elég.Viszont ha jól tudom akapcsi tápokba nem jó a sima sok µF kondi oda LOW ESR kondi kell.Abból meg veszek majd 63V-osat és akkor az bírja.MErt most az erősítőnek egy 250W-os trafó van 36V DC-vel de ez visszaesik 28V-ig is.MEg hát a szekunredje csak 0,7es.Az meg nem fogja tolerálni a magasabb kivezérlést.Itthon még bírja.Bár igaz a TDA-nak 48V vagy hányat adnak meg maxnak.
Itt a kapcsolás amiről beszélek.A cikkben nem ez van.
Ha +/-40V üresjárati feszültségre méretezed azt a tápot, akkor nem lesz meg a 200W/8 Ohm kimenőteljesítményed.
De próbáld ki, hátha neked sikerül. Mindenesetre hagyj a szekunderen olyan hosszú kivezetéseket, hogy szükség esetén rá tudj még kanyarintani egy-egy menetet. Ha 44V-ot kapcsolsz egy 7294-re, attól nem lesz semmi baja üresjáratban. Ha odatekered neki a hangerőt, úgyis az ajánlott +/-40V alá esik.
Ez az átka a visszacsatolás nélküli tápoknak sajnos, viszont nem termel annyi tüskét.
Aha.Hát Te jobban értesz hozzá akkor mehet a 44V-is.Itt hogyan van a szekunder?Egyen + puffer után 1,41-gyel nő a DC fesz az AC-hoz képest?
Az 1,41 csak szinuszos feszültségnél lenne használható.
Itt mivel négyszögjel van, így a kívánt pufferfeszültségre kell méretezni a szekunder AC-t. Az új tápom 21 primer és 2×6 szekunder menetszámmal adja le a +/-44V -ot üresjáratban.
Aha.A 44V jó is csak hogy hány KHz-re csináltad Te?Mert nekem emberi méretbe TV-trafó van ami 20-30KHz-re jó.LEgalábbis nekem ezt mondák.
Ja, igen... rémlik valami. Te vagy a TV trafós kolléga...
Szerintem szerezzél be egy rendes magot, mert sok múlik rajta. Egyébként megmérted már az AL-jét annak a tévés vasnak? Az enyém kereken 80 kHz-en megy.
AL?
Hol/mibe lehet megfelelő vasat találni/venni?
Lehet venni a Tali Bt-nél és a TI-Electron -nál normális áron, talán még a Lomex-nél is akad egy-két használható mag.
Aztán ott van még a RET ahol Epcos ETD magok vannak, de azok drágábbak. (ETD 49 kompletten, kb 2200 Ft) Én mostanában a Tali Bt-től származó 42mm-es M2TN-C gyűrű magokat használom rezonáns táphoz. Ezek kb 800 Ft-ba kerülnek a Talinál és 1200 Ft-ba a TI-Electronnál. |
Bejelentkezés
Hirdetés |




Találtam is párat amik közül majd lehet kiválasztom a legegyszerűbbet ha lehet valamelyiket is annak nevezni. Köszi a segítséget egyébként.












