Fórum témák
» Több friss téma |
- Ez a felület kizárólag, az elektronikában kezdők kérdéseinek van fenntartva és nem elfelejtve, hogy hobbielektronika a fórumunk!
- Ami tehát azt jelenti, hogy a nagymama bevásárlását nem itt beszéljük meg, ill. ez nem üzenőfal! - Kerülendő az olyan kérdés, amit egy másik meglévő (több mint 17000 van), témában kellene kitárgyalni! - És végül büntetés terhe mellett kerülendő az MSN és egyéb szleng, a magyar helyesírás mellőzése, beleértve a mondateleji nagybetűket is!
Na, valószínűleg lemosom a festéket, s ujra vasalom. Valami tipp, hogy ne legyen megint malőr?
Egy tipp - cserélj tonert.
Ugyanezzel szívtam én is állandóan,kezdetbe jó volt, majd egyre rosszabbak lettek, meguntam, inkább elküldtem pdf-be a havernak a céghez, hogy nyomtassa ki, azóta hibátlanok a nyákok.
Sziasztok!
A lakás egyik helyiségébe LEDes fényforrás került a hagyományos izzó helyére. Ha nincs felkapcsolva, akkor is világít, bár gyengén, csak teljes sötétségben tűnik fel. Ha kicsavarom, akkor teljesen kialszik a fénye. Ez a jelenség gond? Mi okozza? Rossz a villanykapcsoló?
Fogadjunk, hogy olyan kapcsolóid vannak amik világítanak a sötétben. Vagy ellenállás ahogy Zoli írta vagy vedd ki a kapcsolóból a világítószálat.
Szia!
Szóval a nyákrajz marad úgy, ahogy a korábbi hozzászólásomban feltettem, a trafótól a váltóáramot összecsavart vezetéken vezetem. Végigolvastam az érintésvédelemről szóló cikket. Az erősítőben egy olyan hálózati csatlakozó lesz, ami a számítógépek tápegységében van. A földelést csak a trafó vasmagjára és a kézzel érinthető fém burkolatra kötöm rá. Az erősítő testpontját nem közösítem a földdel, így elméletileg a szekunder kör teljesen földfüggetlen lesz. Az erősítő burkolata túlnyomó részt bútorlapból készül, a trafó is erre lesz rácsavarozva jó messze az erősítőktől, a panelok alumíniumlemezre. Olvadóbiztosíték lesz egy trafó és az hálózati zavarszűrő előtt és a szekunder részen kettő a kondenzátorok és a graetz után. Nekem ez az elképzelésem a felépítéséről, ez így helyes?
Sziasztok
Szükségem volna egy olyan áramkörre, ami időzítést végez, 5-30 percenként 1-5 percre bekapcsol. Az időintervallumokat nagyjából ebben a tartományban szeretném szabályozni. Jó volna, ha valami építőkészletben volna, mert nem nagyon van kapacitásom kísérletezgetni. Van valakinek ötlete? Üdv
Fogadjunk, hogy olyan kapcsolóid vannak amik világítanak a sötétben.
Nem, egyszerű billenő kapcsolók vannak az egész lakásban.
Nagyon pofás ez a kis gyűjtemény, Zolibácsi, köszönjük!
Bezony, bezony. Már készül az egyik kapcsolás nyákja !
Hajrá, Janimester!
Sziasztok!
Van itt olyan egyén aki tisztában van a DVB-T, DVB-C tunerekkel, és hogy mi mit tud venni? Mert elvileg a szolgáltatók olyan jelet küldenek, amit DVB-C dekóderrel lehet dekódolni, olyat alig lehet kapni. Jó helyette a DVB-T is? Vagy eggyátalán hogy működik ez?
Azt hiszem félre értettél. Amúgy ezt a témát végigbogarásztam, de nem kaptam választ a kérdésemre. Szóval a boltokban az eladók szerint azért nincs DVB-C tuneres set top box, mert a szolgáltatók kódolják az adást, és kártya nélkül nem lehet visszakódolni. Viszont a mi szolgáltatónk nem kódolja. A kérdés tehát az, hogy amit a mi szolgáltatónk küld jelet azt csak DVB-C tunerrel lehet fogni, vagy más fajtával is?
Azért a kábel TV -s topikokat végignézhetnéd. Pontosan odavaló a kérdésed, mégha nem is találtál a kérdésedre választ.
Sziasztok!
Van egy transzformátorom amiről a következőket tudom: 220V~240V/22V vagyis 230VAC pimary 22VAC secunder. Amit még tudok, hogy 5A biztosíték van a primary oldalon. Ebből lehet tudni, hogy VA a trafó?
Nem, ebből csak azt lehet tudni, hogy MAXIMUM hány wattos.
Éspedig? Bocs a hülye kérdésért, de ez nekem még nem megy.
Bár.... W != VA? Hogy is van ez?
Szia!
Idézet: „Ebből lehet tudni, hogy VA a trafó?” Nem. A biztosítékot a bekapcsolási áramlökésre, és a zárlati védelemre méretezik, nem nagyon lehet következtetni belőle a teljesítményre. Az-az egy kicsit mégis, mert egy 20VA-s trafóhoz nem raknak 5A-s biztosítékot. Több infót ad a trafó méretei, vagy a primer huzal vastagsága.
Szia!
A biztosíték kiolvadási amperszáma nem biztos, hogy egyenlő a trafó maximális szekunder áramával. A trafó ennél általában nagyobb áramra is képes. Gyakori kérdés: VA
Sajnos a huzalról sokat nem tudok mondani. A trafó méretei: 55 széles 45 magas 23 mély. Milliméterben.
Ezek a vasmag méretei? E-I magos trafó ez?
Egy fontos kérdés: Bővebben: Link A képen látható, hogy mit hogyan kötöttem be (melléklet). Azt csináltam, hogy a föld ( ami be van jelölve a rajzon, szerintem az ) oda ment az elkó + lába, mikor annak nem szabad oda. Most, mit hogyan kell? Hova megy a + / - 9 V, a +/- elkónál, meg a hangszóró hova?
Nem tápon... A kapcsolásban, a morsehoz. Arra jutottam, hogy a kondit megfordítom, a 8. lábhoz megy a +, a földre a -. A hangszóró meg az elkó + lábához, és a földre, ugyebár?
Na, működik.Csak fura. A kacpsoláson 9 V -ot mutat, nekem 4.5 V nagyon "hangosat" kattog. Egy kb 6-7 cm átmérőjű, hangszórót raktam rá, és kimozdul a membránja már így is ...
Hali!
Egy csatornás adó-vevőt keresek, kis távkapcsot egy gombbal és vevőt ami egy kis motort működtet (nyomom megy, elengedem megáll), 20-30m hatótávval. Valójában az lenne a legjobb ha boltban megtudnám venni, mert forrasztáson kívül nem sokat értek az elektronikához. Sajnos nem ismerem a szakzsargont erre a "műszerre", egy kis útbaigazítás kellene Előre is köszi!
A legjobban akkor jársz, ha veszel egy vezetéknélküli csengőt, és ezt használod némi átalakítással. Adó -vevő építéséhez kevés ha csak forrasztani tudsz. Nézd át itt a fórumon a távvezérlős topikokat.
Sziasztok!
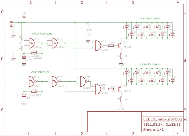
tudna nekem segítséget nyújtani abban, hogy mit ronthattam el. Megépítettem egy fórumban talált villogót. ledes megkülönböztető Nem csinál semmit viszont a 4093-as IC melegszik. A BD442-t BD338-ra cseréltem ez lehet a hiba oka? Vagy valami más?
Szia!
Mutasd a rajzot! A tranzisztor lábbekötését nem rontottad el?
Nem tudom, szerintem nem mert ugyan úgy kötöttem be mint a másikat.
A panelt lefényképezzem? |
Bejelentkezés
Hirdetés |







