Fórum témák

» Több friss téma
Fórum » Labortápegység készítése
Egyéb népszerű labortáp témák:
- SMPS labortáp
- Labortáp javítása
Lapozás: OK   343 / 846
(#) Gery78 válasza Alkotó hozzászólására (») Ápr 6, 2011 /
 
Szerintem sincs semmi probléma a relés előválasztóval, a nagy gyártók (pl Tektronix) labortápjaiban is hallani a relék kattogását. Ha nekik jól működik akkor biztos nálunk is jó lesz. Csak hajrá, ne törődj a kritikákkal. Engem is érdekel a munkád, és nagyon jónak tartom az ötletet.
(#) storm hozzászólása Ápr 6, 2011 /
 
Sziasztok!
A csatolt kapcsolás működne úgy is, hogy a -15 és +15V helyett csak +/-12V-ot kap? Van egy 2x9V-os NYÁK trafóm ami ha jól számolom egyenbe 12,69V-ot ad le, és ebből lenne a +/-12V csak a táp részére.

labortáp.PNG
    
(#) frecsko válasza Pioneer hozzászólására (») Ápr 6, 2011 /
 
Értem. Nincs is egyenlőre 1Ampernél nagyobb trafóm.
Ez a kapcsolás már végleges? Kell valamire figyelni üzembe helyezésnél??
(#) frecsko válasza storm hozzászólására (») Ápr 7, 2011 /
 
Szia.
Úgy látom, hogy 99%-ban csak a múverősítő tápja. A TL071-es megy 12 voltról is. Szerintem menne a kapcsolás.
(#) Pioneer válasza frecsko hozzászólására (») Ápr 7, 2011 /
 
Szia!
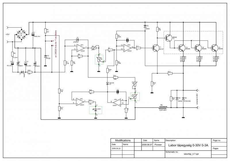
Változás csak annyi, amit már régebben is írtam,hogy az R12 értékét 4,7k ohm-ra kell változtatni, az R23-mat pedig nem kell beültetni. Egy darab 2N3055 beépítése esetén az R13, R14, vagy R15 helyére átkötést kell tenni. Különösebb odafigyelést nem igényel az élesztése.
Üdv: Pioneer
(#) scooby_ válasza storm hozzászólására (») Ápr 7, 2011 /
 
Tökéletes neki az is,+-12V-ról is mennie kell! Elvégre ez csak az IC-k tápja.
(#) norby_torok válasza Pioneer hozzászólására (») Ápr 7, 2011 /
 
en is megepitettem a Pionner 2.7 tapjat es aszt nem ertem hogy az aramkorlat ledd miert vilagit egyfojtaba es a masik meg az analogikus meromuszereket hova birom kotni joban mondva az aram mero erdekel ugy h fogyasztas nelkul be birjam alitani a maximum aramot amit szeretnek hasznalni egy bizonyos feszultsegen
(#) Alkotó válasza norby_torok hozzászólására (») Ápr 7, 2011 /
 
Az árammérést célszerű a söntön eső feszültség leosztásával megoldani (alul van, de a csatolt rajzodon nem tudom elolvasni a pozíciószámát).
Általánosan, minden tápnál igaz, hogy az áramkorlát beállításához áramnak kell folyni a söntön, amit legcélszerűbb a kimenet rövidrezárásával megoldani. Annak nem sok értelme van, hogy fogyasztás nélkül akarsz áramkorlátot állítani. Ez egyszerű módon nem oldható meg. Ha lineáris potit használsz, akkor ránézésre nagyjából beállítod, aztán rövidzárban finomítod. Mi a baj ezzel a pofonegyszerű metodikával?
Ahhoz hogy áram nélkül tudj áramhatárt beállítani, találni kell egy olyan feszültséget az áramkörben (vagy külön ki kell alakítani, ami arányos az áramkorlát értékével. Ha van ilyen, akkor abból lehet kalibrálni az esetleges áramkorlátot, de kapcsolgatni kell, hogy éppen korlátbeállító funkcióban van-e a műszer, vagy éppen az aktuális áramot méri. Minden ilyen esetben "áttételes" a mérés, tehát a vezérlőalkatrészek esetleges hibái beleszólnak a tényleges korlát értékébe. Macerás és felesleges ezen agyalni. Talán a pic-es vezérlésű tápoknál lehet ennek racionalitása, de a dolog szükségessége szerintem vitatható.
(#) janikukac hozzászólása Ápr 7, 2011 /
 
Sziasztok !

PC tápból lehet valahogy labortápot csinálni? Kb mekkora feszültségen dolgoznak, és mekkora az áramerősségük?
(#) frecsko válasza Pioneer hozzászólására (») Ápr 7, 2011 /
 
Köszönöm szépen a gyors választ.
(#) Pioneer válasza norby_torok hozzászólására (») Ápr 7, 2011 /
 
Szia!
Az áramkorlát led akkor világíthat egyfolytában, ha a ledmeghajtó OPA két feszültségosztó ellenállása nem megfelelő értékű.
Alkotó jól írta előttem, az árammérést az Rx ellenálláson eső feszültség mérésével lehet megoldani.
A max áramot pedig úgy lehet beállítani, hogy a kimenetet rövidre zárod a beállítás idejére.
Üdv: Pioneer
(#) Frankye válasza janikukac hozzászólására (») Ápr 8, 2011 /
 
Cikkek között nézz szét, van egy erről szóló!
(#) janikukac válasza Frankye hozzászólására (») Ápr 8, 2011 /
 
Megtaláltam , de túl bonyolultnak vélem...
(#) norby_torok válasza Pioneer hozzászólására (») Ápr 8, 2011 /
 
koszonom fiuk h ijen gyorsan valaszoltatok a problemamra es ne haraguygadok ha ijen huje kerdeseket teszek fel
(#) szamóca válasza norby_torok hozzászólására (») Ápr 8, 2011 /
 
Nem haragszunk, de máskor nagybetűket, és írásjeleket használj a hozzászólásaidban.
(#) Koree hozzászólása Ápr 9, 2011 /
 
Üdv.
Ehhez a táphoz milyen hűtőbordát ajánlotok?
Metalloglobus listáján ezeket lehet fellelni.
A nyíllal jelöltre hajazok, mert ahhoz nem kellene L profilt venni viszont nem tudni a pontos, csak a külső méreteit.Így félő, hogy nem fér el két modul egymás felett.
(#) GyurikaBx válasza Koree hozzászólására (») Ápr 10, 2011 /
 
Ha a puffer kondit a nyákra szeretnéd rakni akkor biztos nem fér el.
(#) qvasz2 válasza Koree hozzászólására (») Ápr 10, 2011 /
 
A borda osztásából meg lehet tippelni: kb. 59 mm mínusz a profil vastagsága. Ennyi helyed van a két "szárny" között. Ekkora helyre kéne beférnie a pufferkondinak +a NYÁK + a forrasztás -nak. De ha elfekteted a kondit és bekötöd egy rövid madzaggal, akkor jó lehet. A kondit meg rá kell kötegelni (akár alulról) a NYÁKra!
(#) Travolta válasza Koree hozzászólására (») Ápr 10, 2011 /
 
Ha 35x60-as kondit veszel, akkor alkatrész oldallal szembe felhelyezve a két panelt, el fog férni.
Én is ilyen bordára akartam feltenni, csak nem volt elég hosszú itthon. Ezért a project még shiftelve van.
(#) Alkotó válasza Alkotó hozzászólására (») Ápr 10, 2011 /
 
Nálam a FET-ek egyáltalán nem voltak megbízhatóak a labortápban (5db IRF540 3,5A-es áramkorláthoz). Némi keresgélés után megtaláltam Proli007 alternatív tranzisztoros javaslatát. Ezt lengőbe összeraktam 4db 2N3442-vel és egy BD241C meghajtóval. Elsőre működött. Ezzel a teljesítményrésszel Ikimax=3,5A és Uki=85V mellett tartósan rövidre lehet zárni. (A tartós itt most kb. 5percet jelent, de ettől egyáltalán nem indult el intenzív melegedés, sőt szinte alig melegedett, nagyjából 40°C-lehetett a borda.)
Nekem most is a TO3-tokos tranyók váltak be, pedig adtam esélyt a FET-eknek is, de nem tudtak versenyben maradni. Ha ehhez hozzátesszük pl. a BD317-es tranzisztor 300Ft alatti árát, akkor látható hogy árban sem rosszabb ez a megoldás, csak nagyobb hely kell neki.
Készíteni fogok egy másik paneltervet, ami már a TO3-as tokozást tudja "fogadni", és talán az előszabályzóval is közösítem majd.
(#) pilotitalia válasza Alkotó hozzászólására (») Ápr 10, 2011 /
 
Szia!

Nagyon jó elképzelés a TO3-as tokozású tranyók használata az új tápban.Remélem sikerül áttervezned a nyákot várjuk hamar mert személy szerint már alig várom az után építést,Amúgy nekem bevált az előző verzió is TO3-as tranyókkal.Sok sikert az utómunkákhoz.
Üdv:pilotitalia
(#) proli007 válasza emmzolee hozzászólására (») Ápr 10, 2011 / 4
 
Hello!
Némi megjegyzés a Fet-es témával kapcsolatban..
- A BF256A egy kiürítéses JFET. (Ellenkezőleg a BS170-el, ami növekményes) Tehát ha a Gate-Source feszültsége 0V, akkor a Drain-Source csatorna nyitva van. (BS170-nél pont fordított a helyzet, az zárva van.)
- Az adatlapok eltérő bekötése sajnos akár gyártó függő is lehet. Szerintem a helyes általános bekötés: GSD ha a tranyót a típusszám felirat felől nézzük, és a lábak felénk állnak.
- Ahhoz hogy a JFET zárjon, a Gate feszültségnek negatívnak kell lenni a Source-hoz képest. De a JFET-eknek elég nagy a gyártási szórásuk. ezért sokszor válogatják, innen ered sokszor az A-B-C típusszám. Legkisebb zárófeszültsége általában az "A" típusnak van.
- A csatorna elzáródási feszültségpontját, a katalógus (Siliconix) VGS(off) paraméterrel jelzi. De az adatlap, VDS=15V feszültségnél, és ID=10nA áramnál adja meg. Értékének elég nagy a szórása, -0,5..-7,5V között van. A maximális DS feszültség mellett, ezt az értéket csak akkor tudjuk meg, ha megmérjük. De ez az érték, is csak az adott eszközre lesz érvényes.
- "Áramgenerátoros" üzemmódban itt, a VGS feszültség értéke 0V. De az adatlap szerint ilyenkor a Drain áram 3..18mA között lesz. Tipikusan ez 12mA, VDS=15V feszültség esetén.

A kapcsolásban véleményem szerint a Q2-nek a tervező a következő feladatot szánta:
- Amikor a tápegység üzemszerűen működik, akkor C2 kondenzátoron kb. -12V feszültség van. Ezt a feszültséget osztja le az R2/R3 a felére. Így a Q2 Gate-Source feszültsége kb. -6V. Ekkor a Drain-Source csatorna le van zárva. A Fet ekkor az IC1 áramkorlát szabályzó fokozat működésébe nem szól bele.
- Viszont amikor a táp kikapcsolásra kerül , és a negatív segédtáp fogy el előbb (vagy meghibásodik a negatív segédtáp), akkor a táp kimeneti feszültsége felszaladhatna, maximális értékre.
Viszont a -12V csökkenése esetén R2 ellenálláson is csökken a feszültség, ezzel csökken Q2 VGS feszültsége. Erre a Fet kinyit, és leszabályozza IC1 kimenti áramát (feszültségét). Így a táp kimeneti feszültsége nem képes felugrani.
- Kissé helytelen viszont a tervezői elgondolás a Q2 Fet kiválasztásánál. Hiszen ha 2*12V-os transzformátorunk van, akkor a C4 kondenzátoron, kb. 32V feszültség mérhető. (Terheletlen táp esetében ez az érték, a trafó üresjárati feszültsége miatt, több is lehet.) Viszont a BF256A maximális Drain-Source feszültsége csak 30V.
Tehát illett volna nagyobb feszültségű JFET-et választani, pld. 2N4393-at, aminek letörési feszültsége 40V. Ráadásul ez kapcsoló JFET, aminek az ID(off) paraméterei jobban definiáltak. VDS=20V feszültség mellett, és VGS=-5V lezárás esetén, az ID(off) szivárgási árama 100pA körüli. (De nem szabad megfeledkezni arról sem, hogy egy JFET szivárgási árama 10°C hőmérséklet növekedésére, általában megkétszereződik. Így 150°C hőmérséklet mellett, az áram értéke már 200nA.)

A Q3 áramgenerátornak is vannak kritériumai.
- Ez az áramgenerátor állítja elő, D7-D8 diódán, ( a kimenet nullára történő szabályozásához) a -1,2V feszültséget.
- A P2 feszültség szabályzó potin folyó áram állandó, melynek értéke itt Uref/(R9+R8)=1,2V/(120ohm+120ohm)=5mA. Tehát Q3 áramgenerátoros üzeme mellett, ennél az áramnak nagyobbnak kel lenni, hogy a D7-D8 diódára is jusson áram. VGS=0V esetén a Drain áram átlagosan 12mA, ami megfelelő, de egy esetlegesen az alsó szórási tartományból választott FET, 3mA-es Drain árama esetén, ez az áram már kevés lehet.
- A Q3 egyszerű Fet-es áramgenerátora helyett, lehetett volna beépíteni a BC141-el analóg módon működő áramgenerátort.
Ez gyakorlatilag könnyen pótlólag is beépíthető a kész készülék esetében is, mert a két áramgenerátor referencia forrása (LED1) lehet azonos. Tehát a Q3 helyett beépített tranzisztor bázisát, a LED1 anódjára köthető. Kollektora mehet a D7 katódjára (D helye), emitterébe pedig egy ellenállás kell a -12V felé (mint BC141 esetén).
Az ellenállás értéke kiszámítható Re=(Uled-Ube)/I. Ha a Led feszültsége mondjuk 1,7V (Led színátől és típusától függően), a bázis-emitter feszültség 0,65V, és a szükséges áram értéke 7mA, akkor az emitter ellenállás értéke= (1,7V-0,65V)/7mA=150ohm
- Továbbá, a D7-D8 diódával párhuzamosan kötnék egy diódát (fordított bekötéssel, tehát katód a D8 anódján, és anód a D7 katódján). Mindössze biztonsági megfontolásból. Hiszen ha az áramgenerátor nem működik, akkor D7-D8 diódák lezárnak, melynek a következménye, hogy a kimeneti feszültség a maximumra ugrik..

(A Fet-es áramgenerátort úgy kellett volna tesztelni a Led-el, hogy árammérőt kellett volna sorba kötni a Led-el, és a feszültséget növelni. A Led nyitófeszültsége felett, az áramnak "állandóvá" kellett volna válni. De egy soros ellenállás sem árt, ha a Fet-et nem kötöttük volna be, hogy legyen ami az áramot azért korlátozza..)
üdv! proli007
(#) emmzolee válasza proli007 hozzászólására (») Ápr 10, 2011 /
 
Köszönöm szépen!

Tényleg nagyon hasznos kis hozzászólást írtál.
(#) Koree válasza Travolta hozzászólására (») Ápr 10, 2011 /
 
Oksa majd meglátom.
Az igazság,hogy a már lassan 10 éves LM317-es tápomat kinőttem.Ne meg ott a már lassan 5 éve húzódó QUAD projektem aminek már csak a tápja hiányzik.De nem ártana még a teljes bedobozolás előtt kipróbálni.Szóval ezért szeretnék egy tápot össze fabrikálni.
(#) Alkotó válasza Alkotó hozzászólására (») Ápr 12, 2011 /
 
A "kapcsolgatós" előszabályzó, jelenlegi formájában NEM HIBÁTLAN. Természetesen végzi a feladatát, Uki-t folyamatosan figyeli, és annak alapján kapcsol egy célszerű bemeneti AC feszültséget a pufferre.
Miután összeraktam a tranyós áteresztő-részt, lehetőség nyílt a labortápot maximális áramán járatni (nálam most Ikimax=3,5A), illetve a korábbitól jóval nagyobb áramokon is vizsgálni a viselkedését.
Lehet találni olyan terhelést, aminél a szabályozás rosszul működik. Ez abban áll pl. hogy nulláról növelve a feszültséget, az I.-ről II. fokozatba váltás még hibátlan, de a II.-ról III. ba váltás nem történik meg. A jelenség abban áll, hogy feszültség növelés közben, elérve a váltási pontot, megtörténik a kapcsolás fel, de aztán rögtön vissza is, és így nagyjából 0,5másodperces ritmusban kattog a szerkezet föl-le, és hiába tekerem tovább a feszültséget, a jelenség nem változik. Mintha az átkapcsolás ideje alatt annyira lecsökkenne a feszültség, hogy akkor már az alsó lenne a jó állás, de mikor oda billen akkor érzi, hogy feljebb kéne lépni, de a kapcsoláskor újra csökken és így tovább.
Végeztem egy másik vizsgálatot is. Az eredeti teljes konfigurációt megtartva (saját trafó, vezérlés, feszültség és áram mérés), de a főfeszültséget leválasztottam, és azt egy külső tápról adtam, telibe DC90V-ot a pufferre, mindenféle szabályzót kikerülve. Ebben az állásában csak a labortáp működik, feszültség és áram jól állítható minden terhelés mellett. Viszont ha mondjuk Uki=85V mellett Iki=0,75A-es terhelést használok, majd ezt újabb terheléssel növelem 1,5A-re, akkor a rákapcsolás pillanatában kattan egyet az előszabályzó. Ilyet nem kéne neki csinálni, a valós kapcsolási feszültség kb. 30V-al alacsonyabban vani!!
Arra gondolok, hogy túl gyorsan követi a kimeneti feszültséget az előszabályzó komparátor lépcsője. Túl érzékeny a nagyon rövid ideig tartó feszültség változásokra is. De kíváncsi vagyok, esetleg másnak is vannak-e nyilvános gondolatai a témához.
Én is kísérletezek -könnyű nekem, hiszen van egy működő példány az asztalon-, de fontosnak gondolom ezt tisztázni, hiszen a háttérben talán már "nullátmenet-vezérlésen" munkálkodnak mások.
Szorosan a témához kapcsolódik, hogy minden esetben szándékosan nem ellenállásokat, hanem izzókat használok terhelésnek, amiknek a hideg ellenállása sokkal kisebb mint a meleg.
(#) Medve válasza Alkotó hozzászólására (») Ápr 12, 2011 /
 
Szia! Kérdésem lenne az előszabályzóval kapcsolatban, hogy amikor az áramkör kapcsol, az milyen hatással van a kimeneti feszültségre?
(#) Attila86 válasza Alkotó hozzászólására (») Ápr 12, 2011 /
 
A problémát szerintem az okozza, hogy a terhelés rákapcsolásakor a kimeneti feszültség egy rövid időre jelentősen lecsökken. Ennek két oka lehet: Az egyik az, hogy a terhelés rákapcsolásának pillanatában nagyobb áram kezd folyni, ami miatt egy pillanatra áramgenerátoros módba lép a táp és leviszi a kimeneti feszt. A másik ok lehet, hogy egyszerűen csak túl lassan szabályozza vissza az áteresztő fokozat a kimeneti feszültséget.

Bármelyik is okozza (vagy akár mindkettő) a hibajelenséget, az véleményem szerint orvosolható egy kisebb időállandójú pufferrel az előszabályozót vezérlő fokozat elején.

Most hogy megnéztem a kapcsolási rajzodat, már biztos is vagyok benne! R2-vel párhuzamosan kellene tenni egy kondit!
A baj esetleg ezzel az lehet majd, hogy így nem csak lefelé hanem felfelé is lassabban fog kapcsolni. Bár én nem hiszem hogy ez komolyabb problémát okozna a gyakorlatban.
(#) Alkotó válasza Medve hozzászólására (») Ápr 12, 2011 /
 
Természetesen semmilyen, hiszen éppen ez a dolog lényege. A bemeneti feszültséget kapcsolgatjuk úgy, hogy lehetőleg ésszerű szinten lehessen tartani az eldisszipálandó rész nagyságát.
A kimenet fokozatmentesen állítható, de ehhez a bemeneti feszültség bizonyos lépcsőkben társul hozzá.
(#) Alkotó válasza Attila86 hozzászólására (») Ápr 12, 2011 /
 
Számomra kimondottan megtisztelő, hogy pontosan egyet gondoltunk.
Az R2-vel párhuzamos kondi volt nekem is az első gondolatom, csak tegnap már olyan későn végeztem a méricskéléssel, hogy nem volt kedvem ki is próbálni.
(#) Medve válasza Alkotó hozzászólására (») Ápr 12, 2011 /
 
Ez rendben van, de az átkapcsolás ideje alatt a pufferről kapja a tápot?
Következő: »»   343 / 846
Bejelentkezés

Belépés

Hirdetés
XDT.hu
Az oldalon sütiket használunk a helyes működéshez. Bővebb információt az adatvédelmi szabályzatban olvashatsz. Megértettem