Fórum témák
» Több friss téma |
- Ez a felület kizárólag, az elektronikában kezdők kérdéseinek van fenntartva és nem elfelejtve, hogy hobbielektronika a fórumunk!
- Ami tehát azt jelenti, hogy a nagymama bevásárlását nem itt beszéljük meg, ill. ez nem üzenőfal! - Kerülendő az olyan kérdés, amit egy másik meglévő (több mint 17000 van), témában kellene kitárgyalni! - És végül büntetés terhe mellett kerülendő az MSN és egyéb szleng, a magyar helyesírás mellőzése, beleértve a mondateleji nagybetűket is!
Hello!
Ahogy olvasom, egy relés öntartó kapcsolás tranzisztoros helyettesítését keresed. Lerajzoltam, de azt tudnod kell, hogy ez csak egy "elvi" megoldás, ami nem sok mindenre jó, leginkább tanulmányozásra. De nem is írtad, mire szeretnéd használni, mekkora a feszültség, terhelőáram.. De legegyszerűbben a feladatot, egy tirisztorral lehet megoldani. Ez a tranzisztoros kapcsolás, a tirisztor "helyettesítőképe". üdv! proli007
Hali.
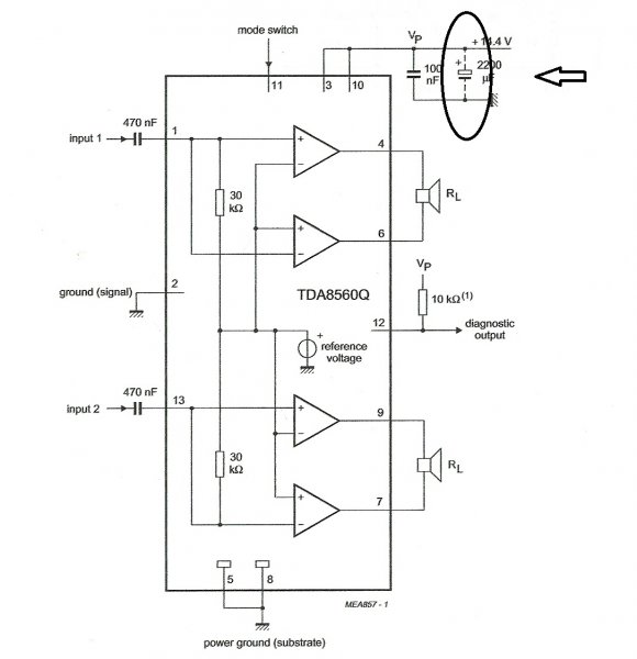
Azt szeretném megkérdezni, hogy a TDA8560q kapcsolási rajzában a feszültség bemeneténél mire szolgál a 2200µF-os kondi ami elhanyagolható.
Üdv!
Én úgy tudom a belső oszcilláció csökkentésére szolgál, nem a táp része és elvileg nem hagyható el.
Megépítettem anélkül és gond nélkül szól így is.
Lehet, hogy megy, én nem próbáltam nélküle, szinte az összes ilyen TDA ic-nél bennevan. Nyilván ha elegendő a táppuffer akkor valóban nincs rá szükség.
Szerintem azért nem gond, hogy nem építettem bele, mert a pufferkondik a tápban 2x10000uF.
Szia!
Ezt az IC-t autórádiókhoz tervezték és a puffer áramcsúcsoknál ad egy kis energiát az erősítőnek. A hosszú tápvezeték kellemetlen hatását mérsékli.
Megépítettem ezt : Bővebben: Link
Működik, de csak akkor ad hangot, amikor a kapcsolot nyomkodom, és csak egyet. Lehet az a baj, hogy olyan kondit raktam be, hogy 103Z a 100nF-hoz? A LED is kigyúllad, mikor nyomom, meg a trimmer is változtat a hangon. A trimmert a 10k-hoz raktam..
Valaki tudna linkelni egy egyszerű hangerő szabályzó kapcsolási rajzot?
Én 100 ohm helyére tettem volna trimmert, ha mindenáron szeretném állítani a hangot.
A 10k az a tranzisztor bázis ellenállása. 103 kondi az 10 nF tehát neked 104 kell. Vedd ki a trimmert és tegyél bele 10k ellenállást. Nézd meg mitörténik. Gondolom a led is csak felvillan egy pillanatra.
Persze, led is világit, dehát , miért ilyen vacak, hogy csak egyet pittyent? :S
De a led az világít, ha nyomva tartod a gombot vagy csak felvillan a pittyenéskor? Milyen hangszórót tettél rá?
Kicseréltem , beraktam a 10k-ot. A 103 helyett 104-es kondit raktam. Ugyanaz az egész.
A led világit, amíg a gombot nyomom, de a hangszóró nem szól addig. Egy 3,5 cm átmérőjű hangszórót raktam rá, amit az 555-ös morsera is raktam...
Valaki tudna segíteni? -Nagyon sürgős lenne.
Bővebben: Link
Én megépítettem, de nekem nem akart működni. Azt mondták én rontottam el.. ![]() Ha kell nyák is, akkor szólj..
Sziasztok!
Az lenne a problémám amiben a segítségeteket szeretném kérni hogy van egy mac audio z2200-as sztereó erősítőm aminek szól mind két oldala,de az egyik kimenetén sistergés,pattogás hallatszik (mint ha rádiót tekergetnél) úgy hogy a bemenetre nincsen rákötve semmi. Hibakeresésben addig jutottam ha lekötöm a végfoknak a meghajtó áramkörét akkor néma csend van,előerősítőt megpróbáltam leválasztani hátha onnan jön valami,de így nagyon elkezd gerjedni a meghajtó áramkör. Kérdésem az lenne hogyan tovább?
Kíváncsiságból gyors összeraktam. Nekem működik, de 0,25W 8 ohm hangszórón is nagyon gagyi. Szerintem ne szenvedj ezzel mert csalódni fogsz.
Pedig már egy órát játszottam vele. Na nembaj. Azért köszi. Akkor ráhagyom...
Szia. Ez hangszinszabályzó.
wolverine14 Bővebben: Link
Annyira nem, mint amennyire a PNP és az NPN tranzisztorokat egymással.
Igen én is ezért kérdeztem mert az egyik P a másik N.De milyen jó hogy mondtam a boltba hogy IRFP240 kell erre adott 9240et.Én meg mivel nem tudtam hogy mit jelent akilenc így csak itthon a google világosított föl :S
Remélem holnap visszacserélik.Be sem lett építve úgy van ahogy elhoztam.
köszönöm szépen, de én csak egy szimpla hangerő szabályzót szerettem volna.
Sziasztok!
Nagyon megakadtam egy időzítő áramkörrel és ebben kellene a segítség. Szóval: Adott egy 4013 IC. A 2. lába a Q1 negál vagyis alapból alacsony szinten van. Én azt próbálom megoldani, hogy ha ez a kimenet magas szintre kerül akkor indítson el egy időzítést. Én 555 IC -re gondoltam. Ezek után, ha kb. 3 sec alatt nem érkezik a 4013 12. lábára (Q2 negál) magas szint akkor az időzítés rezetelje a 4013-at és álljon le. Ha megjön a magas szint a 12. lábra (és persze ott is marad) akkor ne rezetelje a 4013-at hanem álljon le az időzítés. Második napja kínlódom ezzel, de nem jön össze. Tud valaki segíteni? [off] Bízom benne, hogy sikerült érthetően fogalmaznom.
Volt nekem egy olyan kérdésem, hogy a vonohorog index visszajelzőm nem működik egy zárlatos dióda volt BAY 43, ajánlottátok páran helyette az 1N4007 et kiprobáltam nem jó viszont még mindíg az a helyzet ha áthidalom (úgyértem ha a dióda helyett összekötöm a 2 pontot) akkor működik Dióda irány tuti jó. Amúgy ott van ez a dióda ahol a negativ drót rá van forrasztva a nyákra egyből ezen keresztül megy... válaszotokat előlre is köszi!
Üdv mindenki! Hogyan tudnék egy pl. 8v amplitúdójú jelet, felül 5voltnál levágni? Gondoltam z-diódára, de az tudtommal alul is levág 0,6 V-ot. Létezik jó megoldás? (Feszültség-osztó nem jó, mert a bemeneti jel több is lehet 8 voltnál, így nem tudom méretezni az ellenállásokat.)
Sorba, de ellentétesen kötsz két zénert. Ha alul nem kell vágni, akkor alulra nagyobbat, pl 12V-osat
Remélem is.Erél drága volt.A legbosszantóbb hogy user error miatt történt.Egy kis alétét az asztalon maradt és az egyik fet alá került és gondolom innentől érthető.
|
Bejelentkezés
Hirdetés |












