Fórum témák
» Több friss téma |
- Ez a felület kizárólag, az elektronikában kezdők kérdéseinek van fenntartva és nem elfelejtve, hogy hobbielektronika a fórumunk!
- Ami tehát azt jelenti, hogy a nagymama bevásárlását nem itt beszéljük meg, ill. ez nem üzenőfal! - Kerülendő az olyan kérdés, amit egy másik meglévő (több mint 17000 van), témában kellene kitárgyalni! - És végül büntetés terhe mellett kerülendő az MSN és egyéb szleng, a magyar helyesírás mellőzése, beleértve a mondateleji nagybetűket is!
Gondolom, hogy nem 24 órán keresztül lenne húzva. Ez most a csengő hangfrekis kimenetére lenne kapcsolva, vagy valamilyen jelzés-kimenetre?
A kaputelefon 3-as és 6-os kapcsára kötném párhuzamosan. Kimértem a 3-as a pozitív. 6,7V a fesz. érték csengetéskor. Ha nincs csengetés akkor 0V. Csináltam egy rajzot hozzá. Az optocsatoló zárja rövidre a vez. nélküli csengő nyomógombját, ha jelet kap. Csatolom a kaputelefon kapcs. rajzát is.
Bele persze..
Csak.. nem tudom hogy mi a baj. Néha nem is számokat mutat, csak ilyen marhaságokat.
Menjünk át a csengős topikba. Linkeld be topik címét.
Sziasztok!
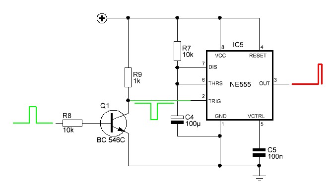
Korábbi problémám próbálom megoldani. A lényeg: 555 monostabil kapcsolás. Magas impulzusra induljon el (ezt zölddel jelöltem mert ok) és ha elindult akkor alacsony szinten menjen 1-2 másodpercig majd egy magas impulzussal zárjon le (ez a piros rész). Az utóbbit sehogy sem bírom megoldani. Hogyan tudnám a kimenetet ilyen módon 'kifordítani'?
A jobboldal felől:
R = R3 + ( ( R1+Rg1 ) x R2 ) x = párhuzamos kapcsolás, repusz R = R3 + 1/(1/(R1+Rg1) + 1/R2)
Itt ebbe a kapcsolásba a ledek összekapcsolása tulajdonképpen milyen? Mert ha az oszlopokat nézzük akkor sorba vannak, de nem ezek az oszlopok vannak párhuzamosan kötve, hanem minden led minden lába a másik sorral is össze van kötve.
6os csoportokban párhuzamosan és ezekből 5 darab sorban. Amúgy szerintem így nem illik LEDeket kötni.
Nem én csináltam, csak egy srác tett közzé ilyen nyáktervet. Én magamnak olyat akarok, hogy 4 led sorba, és ebből 8 párhuzamosan.
Akkor az áramokat úgy kell számolnom, hogy egy sor nyitófeszültségét összeadom, és az áramokat is? 8V, 4*20mA, és mivel ezek a csoportok vannak párhuzamosan ezért úgy kell számolnom, hogy 8v nyitófeszt állitok be, és 80mA áramot?
Sziasztok!
Megépítettem ezt a kapcsolást. Kész a nyák, meg minden, csak a műveleti erősítő nincs még bent. A 2,49M ohmos ellenállást egy 1M trimmerrel és egy 2,2M -os ellenállásal oldottam meg. Mikor be akartam állítani a pontos értéket, akkor észrevettem, hogy a műszer nem mutat reális ellenállás értékeket. Gondolom azért, mert párhuzamosan van velük egy kondenzátor. Be tudom állítani valahogyan a pontos értéket anélkül, hogy ki kellene forrasztanom a kondenzátort? Köszi!
A kondi ezt nem befolyásolja, az IC, és a 10k annál inkább, csak az egyik véget kiforrasztva mérhető pontosan.
Szerintem is a kapacitás zavarja a műszered, ki tudja mi okból, nem nagy ügy kiforrasztani.
Szia,
Köszönöm mindkettőtöknek, hogy (vissza)lökdöstök a realitáshoz. Sokat utánaolvastam, ahogy tanácsoltátok. Ennek köszönhetően sokat egyszerűsödött a kapcsolás, a program is egyszerűbb lesz és valószínűleg a holtidők miatt még mindig "túl pontos" az érzékelési oldal a beavatkozáshoz ill. a rendszerhez képest. Így energiát inkább a hő egyenletes eloszlásába fektetek, mint az érzékelési pontosság növelésébe. Ma azt gondolom, hogy az a fontosabb. Fűtés vezérléshez meg lesz a MOC306X...
Létezik olyan, hogy ha megmérek egy áramkörbe beforrasztott ellenállást, akkor van egy bizonyos értéke, majd ha megcserélem a mérőműszer mérőcsúcsait és semmi mást nem változtatok, majd úgy mérem, akkor más eredményt kapok?
Igen! Mivel az az ellenállás más alkatrészekkel is kapcsolatban van/lehet. Pl. kondenzátorral amit az előző mérésben töltöttél.
Kipróbáltam egy ellenállást sorbakötni egy trimmerrel és ezekkel párhuzamosan egy kondit próbapanelon. Ott teljesen jól tudtam mérni mindent.
A sorosan kapcsolt ledek feszültségét összeadod, a párhozamosan kapcsoltaknak pedig az áramát.
Tehát,ha van 4 darab 1,7V-os /10mA-es leded sorban, akkor ott 4*1,7V = 6,8V 10mA. Ha ezekből a 4-es csoportokból párhuzamosan kötsz mondjuk 10-et akkor az 6,8V 10*10mA=100mA. Továbbá amiért mondtam, hogy nem elegáns az a kapcsolás az az, hogy minden sorosan kapcsolt egységben, tehát a fenti példában minden soros 4 led elé kell rakni az előtét ellenállást. Szóval lesz sorban 4led+1ellenállás és ezeket az egységeket kötöd párhuzamosan.
Sziasztok!
Valaki el tudná magyarázni mi szükség van a napelemek üzemeltetéséhez töltésszabályzóra, csak a rákötött akkumulátorok töltésébe van szerepe, csak a töltőáramot szabályozza és a beállított küszöbfesznél kapcsol, a modernebb töltésszabályzók már kapcsolóüzeműek? Köszönöm a segítséget.
Úgy gondolom 2 dolog miatt.
Az egyik, hogy meg legyen az akkumulátor töltésének szabályozása. A másik pedig a napelemek munkapontban tartása.
Sziasztok!
Valaki meg tudja mondani, hogy miért Um*(1/√2) az effektív értéke a szinuszos váltakozó áramnak(amikor a szinusz átlaga 2/π) és ez, hogyan jön ki pontosan?
A feszültségnek és az áramerősségnek az átlaga nulla, nem UmaX/2.
A feszültség és áramerősség szorzatát kell integrálni.
:google: első találata:
Bővebben: Link
Kicsit pontatlanul fogalmaztam, a 2/π a szinusz abszolútértékének a helyettesítő értéke. Én azért ezt kaptam, mert a teljesítmény helyett a feszültséget integráltam.
Hello!
A kívánt piros idődiagramot, nem a leírásod szerint ábrázoltad. De remélem erre gondoltál.. üdv! proli007
Bővebben: Link
A fenti linkbe lévő akku ellenőrhöz tud valaki nyáktervet mutatni? Próbáltam tervezni, de nem sikerült túl jól a méret, nagy lett.
Üdv!
Egy igen egyszerű kérdésem lenne, amire nem igazán találtam megfelelő választ: van egy 3 fázisú generátorom, és azt szeretném, ha tudnám használni 1 fázisú generátorként. Gondolom valami fáziskésleltető kellene de több ötletem nincs :S |
Bejelentkezés
Hirdetés |














