Fórum témák
» Több friss téma |
- Ez a felület kizárólag, az elektronikában kezdők kérdéseinek van fenntartva és nem elfelejtve, hogy hobbielektronika a fórumunk!
- Ami tehát azt jelenti, hogy a nagymama bevásárlását nem itt beszéljük meg, ill. ez nem üzenőfal! - Kerülendő az olyan kérdés, amit egy másik meglévő (több mint 17000 van), témában kellene kitárgyalni! - És végül büntetés terhe mellett kerülendő az MSN és egyéb szleng, a magyar helyesírás mellőzése, beleértve a mondateleji nagybetűket is!
Normál elektrolit kondenzátor közelítőleg meddig tartja meg a töltését? 470µF/400V.
Semeddíg. A feltöltött kondenzátor (mindegyik) folyamatosan kisül, csak nem egyforma sebességgel. A jobbak nagyon lassan, a kevésbé jók gyorsabban, a veszteségi ellenállásuktól függően. Definiálni kell azt a feszültségszintet, amikor kisütöttnek tekinted, és akkor az ahhoz tartozó idő lesz a válasz. Vagy másképp, milyen feszültség csökkenést engedsz meg, amikor a töltést megtartottnak ítéled.
Hali
Valaki tudna segíteni abban hogy van egy tápom és azt szeretném megcsinálni hogy állítható lehessen 1v-20v között ezt hogy tudom megcsinálni , de szerintem elég egy poti is csak azt nem tudom hogy milyenek kell lennie létci segítsetek.
Ahhoz tudni kéne, hogy milyen a tápod.
Üdv mindenkinek.
Lehet egyszerű, lehet unalmas, de nem tudom melyik megoldás lenne jó nekem... Tegyük fel, hogy adott egy napelem, ami 4V 17mA-t ad le. Nekem viszont nagyobb áramra lenne szükségem, 3.3V-on 0-50mA kellene. A 4V-ból egy step-down konverterrel vagy stab-ic-vel csinálok 3.3V-ot. Milyen kapcsolást ajánlanátok hozzá? Mivel tudom az áramot megkétszerezni, megháromszorozni? Előre is köszönöm.
hogy értve milyen ?
1,5A a max ha erre gondoltál
Dugasztáp és elem,de elemet nem nagyon akarok.
Leginkább 1 db dugasztáp,amin szabályozhatóa feszültség (és vele együtt az áram is ,de az csak 6 léptékben) meg van még több tápom is olyan is ami 80 ma-es valami zolan nevű antennaerősítő tápja. Az a legkisebb amennyire legközelebb áll hozzá az ez: zolan antenna adapter: Output Voltage: DC 4-12v Output Current: 100-500mA ez volt ráírva de nem szedhetem szét,mert nem az enyém De én egy llyan szeretnék ami még amperben az alsó határán van ennek.
Ilyesmire, de ez a táp stabilizált, vagy csak egy egyszerű kivitelű trafő + egyenirányító + puffer kondi. Ha csak ennyi, akkor építs utána egy szabályozható stabilizátort, pl LM317T IC -vel. A kapcsolást az adatlapján megtalálod
Ha van egy dugasztápod, akkor neked is javaslom az előző hsz -ben leírt LM317 -es megoldást. Ahhoz nem kellenek nagy teljesítményű potméterek.
Értem és köszönöm, azt hiszem hosszadalmas játéknak nézek elébe
üdv!
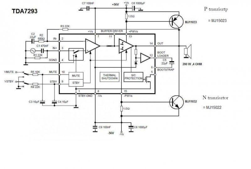
Van egy TDA7293 erősítő rajza pár módósítással. Nem értem mi vezérli a komplementer párt. Valaki nagy vonalakba elmondaná mi adja meg neki a nyitófeszültséget stb. Látom hogy helikopter de számora furcsa h a bázisok a +Vs és -Vs tápon van 1Ohm-mal.
Sziasztok! nagyon kösz, h nem válaszoltatok az elözö kérdésemre. Sebaj :-j Lenne 1 másik, rem most irtok valamit. EGy 12-vos trafót egyenirányitottam a következö kép (lent ) Mostmár van + - és GND. A kérdés az, hogy GND és + közt 14v-ot mutat a müszer. Ugyan így GND - közt, de + és - közt 1-et. Ez miért lehet. Ott nem 28 vagy hasonlo kéne lennie? Még kezdö vagyok, bocs. Elöre is kösz!
ellenőrizd a kötéseket ha tippelnem kellene én azt mondanám egyutas egyenírányítást csináltál.
Áramtalanítás + vezetékek helyének ellenörzése! A kondenzátorokat ki kell sütni mielött valamire rákötöd :yes:
Szevasztok, azt szeretnem kérdezni hogy számít e a diacnal az hogy milyen pozícióba ültetem be egy áramkörbe?
Szia!
A diaknál mindegy.
Kösz a választ.
Mégegy kérdés: Ezek csak váltóárammal működnek?
Az Ic belső erősítőjének áramfelvétele a kivezérlés függvényében változik. Az ellenállásokon eső feszültség, és így a tranzisztorok bázisárama is. Így a komplementer pár rásegít az IC kimenetére.
Na * azt még értem hogy miért nyit de ha tápfeszt ad a kimenetre:
1, az ic kimenetét nem vágja haza a rákapcsolt tápfeszültség? 2, Tápfeszültséget kapcsolni a felerősített kimenti jelre hát?
A diac úgy működik, hogy a küszöbfeszültsége alatt nem vezet, ha eléri a küszöbfeszültséget vezetni kezd.
attól függ mire akarod használni.
Nekem az nem jó,mert nem javít az áram görbéjén.
??? Min nem javít? Miféle áram görbén, és azon hogy kéne "javítani"? Azzal a kapcsolással amit javasoltam, megtakarítod a P1 -es potmétert, mert a feszültséget egy kis terhelhetőségű potmétrrel tudod állítani. Az áramot a soros két 1 kohm -os potival. Mit akarsz ezen javítani?
A differenciálegyenlet előrángatásakor bezártam az oldalt.
Ez baromi jó. Dén tanárúr az egyik legjobb tanár a Kandón.
Hello!
Nem baj, hogy nagyobb energiát akarsz kivenni, mint bevinni a rendszerbe? Ezért szoktak manapság Nobel díjat adni.. üdv! proli007
Valami jo kapcsolasi rajzot tudnal mutatni? trafohoz...
Ez rossz kérdés. Én is kérdezek: a diódák csak váltakozó áramon működnek?
|
Bejelentkezés
Hirdetés |











