Fórum témák
» Több friss téma |
Fórum » Időzítő
Témaindító: Mekkmester, idő: Dec 25, 2005
Témakörök:
Hello!
Én nem sok gyártmánnyal találkoztam eddig, de szerintem ezek között, nem lehet jelentős különbség. Van néhány sajnálatos dolog, amit elfelejtettek megvalósítani, de gondolom a kompatibilitás miatt nem változott semmi az idők folyamán. Az egyik pld. hogy a RESET bemenetnél illett volna egy normális hiszterézises ST bementet alkalmazni. A másik, hogy a Q kimenet és a kisütő tranyó, azonos fázisban működik, tehát csak "egyféle" logikai kiment van. Nem igazán lehet variálni. A harmadik, hogy a 2/3-ad referencia mellett, ki lehetett volna hozni az 1/3-ad referenciát is. stb. Sokkal használhatóbb lenne az IC. De belső korrekt RESET áramkörrel sem rendelkezik az RS tár. Vagy is nem igazán van definiálva a kimenet szintje tápfesz bekapcsoláskor (ha erre gondoltál) De a "korrket időzítés" az elsősorban azon múlik, hogy a kondi milyen állapotban van bekapcsoláskor. Ha van benne maradandó töltés, akkor természetesen az időzítés értéke is eltérő lesz. (De ez alapból nem a gyártó hibája) Az egy másik kérdés, hogy astabil módban az első feltöltés kétszer hosszabb, tekintve, hogy a kondinak ekkor nulláról 2/3-adra, és nem 1/3-ról 2/3-ra kell töltődnie, mint a további ciklusokban. Ez van, így kell szeretni. Minden esetre egy elég népszerű kis áramkörről van szó. üdv! proli007
Köszönöm a segítségét az alábbi tagoknak: nagy_david1, Lacaboy, proli007. Meglátjuk mi lesz a kapcsolásból.
Sziasztok.
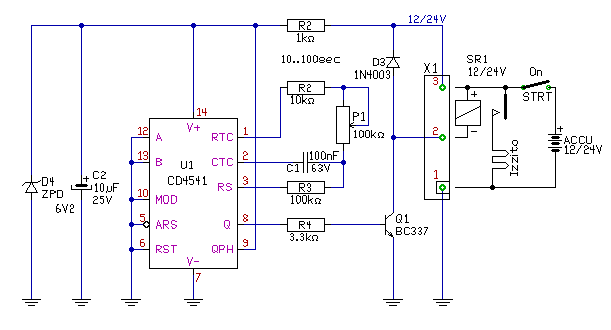
Remélem jó helyre intézem a kérdésem/kérésem. Egy olyan egyszerű kapcs. rajzra lenne szükségem, ami max. 1,5 percig tart behúzva egy relét. (0-tól 1,5 percig lehetne szabályozni potméterrel) Izzítás vezérlőnek készülne apám traktorjába. (12V-os) Nyák stb nem fontos, azt megtervezem. Vagy ha valakinek lenne hasonló kapcsolása amit át tudnék variálni, megköszönném.
Hello!
Tehát az a kívánságod, hogy a tápfeszültség megjelenésére húzzon be a relé, és a beállított idő után ejtsen el? Mert ez megoldható, egy CD4541-es időzítővel és egy tranyóval. De az idő állítását soha nem szabad nullától megadni. Hiszen ennek értelme sincs, valamint ha egy potival állítod az időzítést, akkor a poti átfogása (beállíthatósága) szerint legfeljebb 1:10, maximum 1:20 arányban lehet változtatni az értékét. Tehát 1:10 átfogás esetén, pld. 9..90sec között állítható a késleltetés. (És a traktor nem 24V-os?) üdv! proli007
Helo.
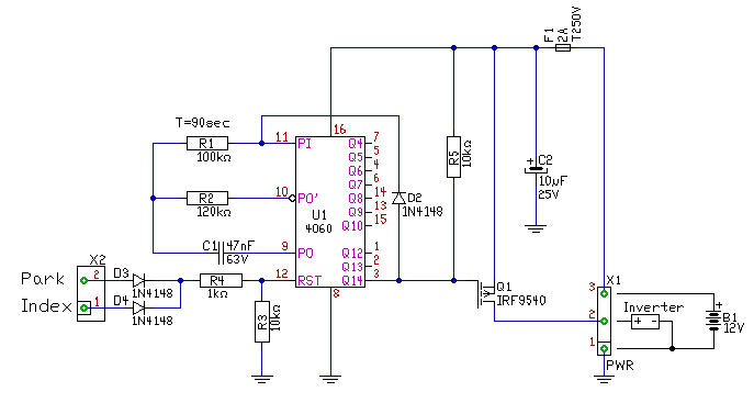
Segítségeteket szeretném kérni egy időzítő kapcsoláshoz,ami arra kellene hogy egy CCFL gyűrűt kellene megvilágítania kb.1,5 percig.Én úgy szeretném hogy ha bezárom az autót távirányítóval,akkor ugyebár felvillannak az iranyjelők és erről kellene a jelet levenni ,hogy ezután a villanás után kb. 1,5 percig még a körök világítsanak. Ja és ezek a körök parkoló lámpáknak is belessz kötve,és ha belessz kapcsolva akkor nem fogja zavarni a iranyjelzőket? Mellékelem a CCFL gyűrűt..Bővebben: Link
Hello!
Közben lerajzoltam. A relé gondolom valami nagyáramú ami nem lesz a panelen. üdv! proli007
Hello!
Ha a gyűrűk egyik lábát nem kell kötelezően a GND-re kötni, hanem lehet a +12V-on is, akkor egy Fet-tranyóval kapcsolhatók. Tekintve, hogy az irányjelzők is ugyan azt a lámpát használják, mint a riasztó, akkor is fel fog gyulladni, mikor az működik. De nem hiszem, hogy ez gond lenne. A két lámpa közötti visszahatást, a diódák megszüntetik. Tekintve, hogy parkolásnál a (törlő) jel állandó, a gyűrűk ekkor állandóan égni fognak. (Gondolom így gondoltad.) üdv! proli007
Helo!
Köszi szépen.Nem tudnál esetleg nyáktervet készíteni,mert én azt nem nagyon tudok. A +12V-ra kötöm közvetlenül az akumlátorról a - pedig a aku GND jére .A OUT meg a CCFL + 12 V-ja? És ezzel vezérelhetem mindkettőt? Nem fogja zavarni az indexet ha be lessz kapcsolva a parkoló lámpa?
Én úgy gondoltam hogy ha bezárom az autót akkor felvillannak az irányjelzők és ezután még a CCFL -ek világítnának egy ideig.
Hello!
Nem! A CCFL + megy a +12V-ra, a CCFL - megy az Out-ra. Pont ezt kérdeztem, hogy ez így megfelelő-e? De írtam, hogy nem fogja zavarni az indexet. Mert a parkolólámpa 12V feszültsége, csak az áramkört vezérli. Ha nem nagyon tudsz nyákot tervezni, akkor próbálkozni kell legalább. (Ez pont egy ilyen fórum..) Ez pont így fog működni, mert ha az irányjelző felvillan, az törli a számlálót. És még az idő le nem jár, addig égnek a CCFL-ek. De azt is megírhatnád, mennyit fogyasztanak ezek a gyűrűk. üdv! proli007
Akkor külön nem is kell rákötni az aksira az áramkört?
Akkor a kimeneten a +12V-ra megy a CCFL +,a OUT-ra megy a CCFL -,és a 0V??? 14V/1A mert az az inverter csináll belőle 14 V-ot.
Hello!
- Ha nem kellene rákötni az aksira, akkor miből táplálkozna szerencsétlen áramkör? - Én nem ismerem ezeket a lámpákat, de ezek szerint van hozzá, egy inverter. Akkor annak van fisz teste (-0V), és egy szálon kapja a +12V-ot? - De úgy látom jobb lesz, (ha "csak" 1A-t eszik) és átrajzolom a kapcsolást úgy. hogy +12V feszültséget adjon ki a kimenet. üdv! proli007
Oke köszi.
És letudnád írni hogy mit hova kellene kötnöm? És minkettő felét vezérelhetem ezzel az egy áramkörrel?
Hello!
Igen vezérelheted. De nem írom le, mert közben megrajzoltam. Remélem így érthetőbb. üdv! proli007
Akkor mind a kettő invertert oda köthetem?Mert az ugy van hogy egy inverter van 2 gyurure modjuk a bal felére,és még egy inverter van a mésik kettő gyurure a jobb felére.És ha igen akkor nem fogja az autó jelezni hogy ki van égve az izzó?
A Park-ra meg a Indexre megy ami eddig volt a parkoló lámpán a +,az indexre meg az index + járól húzok.
Vagy építsek inkább kettő ilyen áramkört külön-külön a kettő inverterre.
Hello!
Szerinted én honnan tudjam, hogy mit fog jelezni a kocsi? De a komputeres vacakokat, elég nehéz átverni, főleg ha nem is oda kötöd a dolgokat, ahol eredetileg voltak/vannak. Elvileg nem kell kettő egységet csinálni, kivétel, ha a kocsi két oldala külön-külön van biztosítva, és arra szeretnéd külön rákötni. De szerintem építs meg egyet, próbáld ki, és aztán lamentálj dolgokon. Én kocsival nem foglalkozom, kivétel, ha a benzinsapkát kell levenni. De ez engem ki is elégít.. üdv! proli007
Húúú.
Köszönöm szépen a fáradozásodat! A trakesz 12 voltos. (egy öreg McCromick) Kb. 60 sec izzításra van szükség 15 fok körül. Ugye ezt kellene állítani hőmérséklet függvényében manuálisan. (nem akarom túlbonyolítani, mert a farmon csak a robosztus dolgok a nyerők) Az izzítást kapcsoló relé nagyáramú, ezt vezérelném a panelon található kis relével, és erős fényű vörös led jelezné az izzítást. Amúgy jól látod, a tápfesz megjelenésekor kell behúznia a relének és elengedni x sec múlva. Köszönöm a rajzot, nekiállok a modellnek.
Sziasztok!
Keresnék valamilyen kapcsolást, megoldást a következőre: Egy relét kéne kapcsolgatni úgy, hogy 6-8 óránként kikapcsol 10s-ra, majd megint be és elindul újra a visszaszámlálás a következő 10s-os szünetig, és így tovább... PIC-et nem szeretnék használni semmiképpen, mert nem értek hozzájuk és nincs égetőm se egyenlőre. [Akit érdekel, ez egy router adapterét kapcsolgatná, mert kb. 8 óra után megszakad az internetkapcsolat.] Hogy lehetne ezt megoldani? Az időtartamokat fontos lenne betartani. Üdv, B
Hello!
Vagy is Proba erre gondolt. De nem érdemes hat órán keresztül húzatni a relé, lehet a nyugvó érintkezőt is használni. És természetesen egy OMRON G2R-2 relét, lehet közvetlenül is az NE555 3-as kimenetére kapcsolni, védődiódával.. üdv! proli007
Tetszik.Szinte semmi kapcsolást nem láttam még tőled ami csak a sima gyári adatlap alapján lenne megvalósítva,úgy látom az túl unalmas neked
Hello!
Az adatlap kapcsolásai a legtöbb esetben nem kidolgozott áramkörök, csak gondolatébresztésnek jó. De ebben amúgy semmi különlegesség nincs. Talán az, hogy a CD4541 adatlapja, elég mostohán van megszerkesztve (már amit én megnéztem), pedig elég jól használható kis időzítő (némi apró hibákkal felfegyverezve). üdv! proli007
Sziasztok!
Én egy olyan kapcsolást keresnék ami 30-35percig lehet időzíteni.Nem tudom megoldható-e? Előre is köszönöm!
Hello!
Miért ne lehetne megoldani. Három hozzászólással feljebb, van egy ami 24 órára időzít. De a kérdésedből nem derül ki semmi, csak az idő. Meghúzás, vagy ejtés késleltetés a cél? Netán ciklikus? Mivel indítanád? Tápfeszültséggel, vagy indítójellel? Mekkora tápfeszültségről működjön, mit kapcsoljon.. Van itt nyitott kérdés, több. De ajánlom nézd meg a kapcsolásokat is, mielőtt kérdezel.. Esetleg leírhattad volna, mihez szeretnéd használni, akkor kiderülnek esetleg a kritériumok is. (Ha nem titok) üdv! proli007
Szia.
Nekem konkrétan a nyák levilágításához kellene, 3V ról üzemel és én úgy gondoltam hogy amikor rádugom a tápfeszt. akkor induljon el az időzítő.
Elvi rajzot küldök csak, az univerzálisan, számlálási elven müködő CD4541 IC-ről van szó. A megfelelő feladathoz a táblázata alapján adott szintre kell kötni a lábakat.
Hello!
Készítettünk már levilágítóhoz késleltetést, de nem tudom hol van. (Az is 4541-el volt megoldva) Viszont a képen lévő áramkört is alkalmazhatod. Tápfeszt bekapcsolod, és ha lejárt az idő, kikapcsolja az UV-t. De nem tudom miért jó, a 3V feszültség. Ha jól emlékszem erről az UV-led (mert gondolom arról van szó) éppen hogy világít. Arról nem beszélve, hogy szerintem egy kazal Led-re lesz szükséged, amit célszerűbb sorosan (majd ezeket az oszlopokat párhuzamosan) kapcsolni, és nagyobb feszültségről járatni. üdv! proli007
A 3V tökéletesen elég neki, ezt a ledet használom...
Hello!
Két gond van. Hogy az adatlapon nem ezt látom, a másik, hogy nem a feszültséget, hanem a 20mA áramot kell egy diódán beállítani, aztán az szerint majd kialakul a 2,8..4V nyitófeszültség rajta.. üdv! proli007 |
Bejelentkezés
Hirdetés |


















