Fórum témák
» Több friss téma |
Csináltam egy nyáktervet. Nézd meg, érdemes. A hibák nincsenek javítva! Kattints az ERR gombra, és megmondja, hogy mit kell kijavítanod!
Mikor megnyitod, katt a ratsnets-re! A terv csak össze van dobva, és hibás! Útmutatónak tettem fel! És itt van képformátumban is: Bővebben: Link
Üdv mindenkinek!
Az lenne a kérdésem, hogy egy ledet szeretnék működtetni egy olyan egyenáramú tápról aminek a feszűltsége folyamatosan változik kb 24V ra megy fel maximálisan, és ehez kellene egy olyan védelem hogy a led ne száljon el ha nagyobb feszt kap előre is köszönöm a segítséget!
Ha nem nagyáramú ledről van szó, akkor egy zénerdiódás, vagy diódás stabilizátort ajánlok. A forrással sorbakötni egy ellenállást, majd a zénerdióda, és egy kis pufferkondenzátor utána. Az ellenállást úgy kell méretezni, hogy a Zénerdióda el bírja fűteni a rajta keletkező teljesítmény maximális bemeneti feszültség mellett is.
Ha nagyáramú LED, akkor egy dióda, pufferkondi és áramgenerátor.
78XX-es stabilizátor IC-k 30V feletti feszültséggel is megbírkóznak! pl. 7805, 7812, ezek után pedig egy ellenállás, és kész. Esetleg áramgenerátor alkalmazása.
nem nagy ledről van szó. 2db 5mm es kék ledet kell működtetni.
ha egy kapcsolási rajzon tudnád szemléltetni konkrét értékekkel az sokat segítene.
Áruld el előtte, milyen feszültségforrásról van szó. Meddig süllyed le, milyen gyorsan változik.
Építhetsz FET-es áramgenerátort is. PL BF245C-vel.
Hali
Valaki nem tudna segiteni ket alkatresszel kapcsolatosan van ket alkatresz de nem tudom h mijenek es hol hasznaljak es h mire jo. En meg kezdo vagyok es ezt a szakmat tanulom! Felrakok ket kepet az alkatreszekrol!
hát végülis egy lüktető egyenáramról van szó hogy milyen gyorsan változik azt nem tudom de 0és 30V között
ha rákötök 1 izzót akkor felvillan-elalszik de nem mindíg ugyanakkora fénnyel világít
Hali
Tehat az elsore hangszorot tudok rakotni vagy mikrofont a masodik meg mi es hova tudom hasznalni? Es a triak mire jo es h nezki!?
Üdv!
Azt hogyan lehetne megoldani hogy készülőben van egy erősítőm, a két oldalon külön poti lesz, de mégis stereo potit szeretnék, egyik felére az adott oldal hangerőjét, a másikra egy "elektronikát" és azt szeretném elérni hogy ahogy tekerem a hangot úgy sorba gyullad ki egyre több led. Mutatná mennyire van erősítve. 12V adott.
Bal oldalon, kiemelt téma - légy szíves ott folytatni a kérdezősködést.
És ha az írásmódodon javítasz egy kicsit, még jobb lesz.
Egy kissé fura amit akarsz. Megoldható ugyan, de bonyolultsága nem áll arányban a hasznos információ tartalmával. Design elemként, vagy érdekesség gyanánt inkább teljesítmény kijelzőt használj. Ne feledd, örökérvényű igazság,
Idézet: „A szép berendezés tele van gombokkal, lámpákkal, az okos berendezésen egy sincs!”
Műveleti erősítővel, a sztereó poti pedig feszültségosztó módban van. A valamelyik kivezérlésjelzős vagy ledes topicba most lett rakva egy korrekt rajz (kerestem ,de nem leltem
) A bemenő jel helyett pedig a megfelelő nagyságú feszültséget kell raknod.Másik lehetőségként én inkább kivezérlésjelzőt alkalmaznék. Beállítanám, hogy a maximum hangerőnél az összes led mozogjon. Hogy melyik jobb, az tőled függ!
Sziasztok!
Meglehet rossz témában teszem fel a kérdésemet, de nem szerettem volna új témát nyitni. Annyi volna "csak" hogy egy jó öreg szovjet zseblámpám van amit konektroba dugva lehet tölteni, 3db ni-cd aksi van benne.Ezeket feltölti és már világít is benne a 3,8 v os ízzó. 4,2 v feszt mértem az ízzó foglalatánál. Nosza.. beraktam oda az ízzó helyett 7db víztiszta hidegfehér ledet. Tökéletesen működött elsőre, full extrán világít, de csak maguk a ledek vannak bekötve, párhuzamosan. Csökkenti ez az élettartamukat?Hamarabb tönkremennek?Kössek még be valamit szerintetek a kapcsolásba?Vagy ha így ok akkor használhatom nyugodtan? Köszi
Miutan a feher led nyitofesze kb 3.4V, elegge rovid ideig fognak vilagitani... Legalabb valami ellenallast tegyel eleje, de az aramgenerator lenne az idealis.
Ma szavakkal feher ledre 4.2V radurrantasa drasztikusan roviditi az elettartamot, szerintem percekben - ha ugyan nem masodpercekben - lesz merheto... Szerencses esetben ez a sok parhuzamosan kapcsolt LED leejti az akku feszultseget, igy csokken valamelyest a karosito hatas.
Köszönöm a válaszodat!
![]() Már működik a dolog.. és normálisan .. órákig is világít.Semmi gond ezzel. 1-2 perces üzemidő azért feltűnt volna ![]() Minden esetre megfogadom a tanácsodat, és köszönöm. Pozitív ágba kötök egy ellenállást, sorosan az áramkörrel. Mekkorát? ))
Ki kell számolni.Előtét számítás Adatlapban megvan a nyitófeszültség, meg hogy mekkora áramot akarsz átfolyatni rajtuk.
hi
4db ilyen led-hez olyan kapcsolást keresek ami a maximális fényerő mellet a maximális élettartamot biztosítja. :worship: jól látom hogy hűteni kell?
Hello!
Nem lehet látni a Led-et, mert a link önmagára mutat. üdv! proli007
nem akarja az igazságot
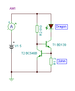
Hello!
Nem tudom, mekkora feszültségről akarod járatni, de pld 5V, neccesen de megfelel neki. Készítesz neki egy ilyen kis egyszerű áramgenerátort. A katalógusban max 500mA van, de a 350mA-t ajánlgatja ha jól látom. Ha a kis BC tranyót a hűtőbordájára rakod, akkor még kissé le is szabályozza az áramot, ha túlhevülne. (kis hűtőborda nem árthat neki, a max hőmérséklete 100fok) üdv! proli007
Sziasztok. Az lenne a nagy problémám, hogy a tic-tac-os dobozba szeretnék beépíteni egy sima egy ledes világítást semmi extra nélkül de úgy h a tető felhajtásánál kezdjen el világítani. Adnátok tippeket, ötleteket? Előre is köszi.
Szia tegyél bele két gombelemet egy ledet meg a kis ajtóhoz egy mikrokapcsolót és tádámm lőn világosság
Elöttemszolo megelőzött
Igen mikrokapcsoló a megoldás Bővebben: Link Ebben a leírásban az első rajzot építsd meg , mert ott hogyha zárod a kapcsolót , akkor kialszik a led : )
Igen erre voltam kiváncsi
Én is pont erre gondoltam csak azt hittem h valakinek talán még jobb megoldása van erre. Köszönöm így már menni fog...
Sziasztok! Én egy rövid egyszerű kéréssel élnék. Szeretnék kérni egy olyan kapcsolási rajzot ami egy 1.5v-os kék led-et nagyon lassan villogtat, lassan felvilágít majd lassan elalszik. Ha valaki ismeri a doctor who című filmet a tardis lámpáját akarom leutánozni makethez.
Tápnak 3v elmet szánék. Rajzokat, tippeket előre is nagyon köszönöm.
Csak tippeltem hogy 1.5v sima egyszerű led. Kérdés a linkel kapcsolatban: Ott 6v-ról meyg nekem meg 3v elemről kéne a helytakarékosság miatt.
Üdv!
Nyák levilágításhoz készítenék egy egyszerő UV ledes áramkört. 4 UV led lenne benne, és 12V ról csapatnám. Szerintetek jó lesz ez a kapcsolás hozzá? Én dobtam össze painttal |
Bejelentkezés
Hirdetés |









) A bemenő jel helyett pedig a megfelelő nagyságú feszültséget kell raknod.








