Fórum témák
» Több friss téma |
Meg nem mondom miért, de megfordult a megjelenítési sorrend, és automatikusan válaszoltam a topiknyitónak.
Köszönöm rascal a linket a cikkre!
Most legalább 8db ilyen kis áramkörre van szükségem és igyekszem költséghatékonyabb módszerekkel, de természetesen nagyon tetszik az a linkelt áramkör is! Most azt tapsztaltam ezzel a 2diódás merítővel, hogy szobahőmérsékleten egy nap elteltével mindegyik aksit olyan 1V köré merítette, azaz alá mert persze nem állt meg. Pontosabban egyiken 0.98V másikon 0.95V-ot mértem miután kivettem belőle. Hagytam a merített aksikat pár órát állni diódák nélkül és mindkettő feszültsége visszaállt 1.07Voltra. Ez felettébb érdekes, legalábbis számomra! Szerintem a merítésnél adódnak pár tizedvoltnyi eltérések az akkuk és diódák belső ellenállásait is érintő gyártási, élettartami tényezők miatt is. (Ha lemerülnek az eneloop aksijaim kivácsi leszek menyire melegszenek majd a diódák mert az eneloopnak elég kicsi a belső ellenállása és nagy áramokat elvisel merítésnél és töltésnél is, bár a diódáim 1amperesek, azt még nemtudom hogy viselkednek 1amper felett, de feszkóesés miat gondolom lehetetlen 1ampert is elérni, bár pici belső ellenálásal ki tudja! Találtam egy cikket kifejezetten az eneloopok ellenállásáról, havalakit érdekel linkelem.) Mindenesetre az nekem már jó, ha nagyjából egy szintre tudok meríteni. Most azt tervezem, hogy hogy láthatom el a 2diódás merítőt visszajelzéssel, hogy lássam mikor vált "csepp merítés" módba, azaz mikor közelíti "terhelve" az 1Voltot. Természetesen nem akarok áramkört tervezni hozzá, de támadt egy egyszerű ötletem. A diódákra olyan hőmérő matricát ragasztok amit pl. kisbabák lázmérésére használnak (bár az elég drága e célra, főleg 8db). Amikor még van kapacitása az akkunak akkor a diódák langyosak, ez kézzel érezhető, de az ember keze egyből hozzászokik, elvezeti a hőt, a tapizás nem jó ellenőrző módszer. Ha olcsó öntapadós hőtől elszineződő matricát vagy festéket szerzek, akkor meg is van oldva a visszajelzés. Ha a dióda olyan 25-36 fokos akkor már valószínűleg kész a merítési folyamat, ha lázas akkor még hagyni kell ![]() Persze mindez 25fok körüli szobahőmérséklet mellett, tehát nem szabadban működik csak!
Hello!
Már bocs, de jókat szórakozom az írásaidon. De jól érezhető rajtad a digitális világ fertőzése. A 8db. Eneloop árához képest, ez a költséghatékonyság kissé vicces nem? Hogy az aksiba visszaáll a feszültség, az nem csoda. Részben regenerálódik, részben pedig a terhelés hatására a belsőellenállásán feszültség esik. (Az ellenállás a kisütés alatt, természetesen még nő is.) üdv! proli007
Szívesen!
Ha ennél az egyszerű diódás módszernél maradsz, akkor szerintem tegyél be még egy kis 0.1-0.2 ohmos ellenállást, hogy védd a diódákat. Pl egy teljesen feltöltött cella (ami még terhelve is tartja a feszültségét) rákötése se tehesse tönkre őket. Ha egy rendesen terhelt (min párszor 10 mA) akku eléri az 1V-ot, utána terheletlenül percek alatt visszakúszik a feszültsége 1.2V-ra. Az üresjáratban 1.07V-os cella már lehet, hogy túl lett merítve. Szerintem fontold meg Proli007 kapcsolását, nekem bevált.
köszi proli007 az infót!
amúgy a "szürke" megjegyzéseddel kapcsolatban: ha a gatyám ráköltöm eneloop aksikra nem futja a maradék pénzből csak filléres megoldásra, ez a költséghatékonyság. Elavult cellákat meg nem veszek, hogy azon spóróljak, ezeknek pici az önkisülése. (8db 30forintos elemtartóra és 8db 40forintos Schottkyra meg 8db 8forintos Si diódára futotta most a maradékból
köszi rascal!
megfontolom természetesen, ha lesz elég alapanyag meg idő megépítek belőle 8-at. Addig is megpróbálom megtalálni a topic-ot ahol megkérdezhetem károsodhat-e egy dióda, ha rövid időre nagyobb amper megy át raja, mint amire tervezték, hogy csak szimplán nem enged át többet meg hevül, vagy sérülhet-e maradandóan. (Sanos a grafikonok a PDF-ekben nem sokat szólnak erről, inkább hőmérséklet-áram letörésről láttam ábrákat vagy én nem tudom értelmezni.)
Hello!
Paraméterei felett semmilyen alkatrészt nem érdemes használni. De gondolom ezt Te is így tudod mint én. A csapda benne az még, hogy ha a dióda melegszik, akkor a nyitófeszültsége (könyökfeszültsége) -2,2mV/°C-al változik. Tehát ha melegszik, elvileg nem kevesebb, hanem több áram fog folyni rajta. A végén szerintem "belavinázik". Talán egy soros PTC bizti lenne a élhetőbb megoldás. Amúgy a hálózati egyenirányítók elég türelmes eszközök. Egy pillanatra kaphat sokkal nagyobb áramot, de az a pillanat, kb. 10ms. üdv! proli007
Hi
Ebben a kapcsolásban a BD233 és BD234-et milyen mással lehet helyettesíteni?
Akkor ezek megfelelnek?
BD679A Tranzistor NPN 4A/80V D TO126 (S001203) BD680A Tranzistor PNP -4A/-80V D TO126 (S001205)
Ezek meg darlingtonosok
Nembaj azért köszi majd nézek olyat amelyik jó.
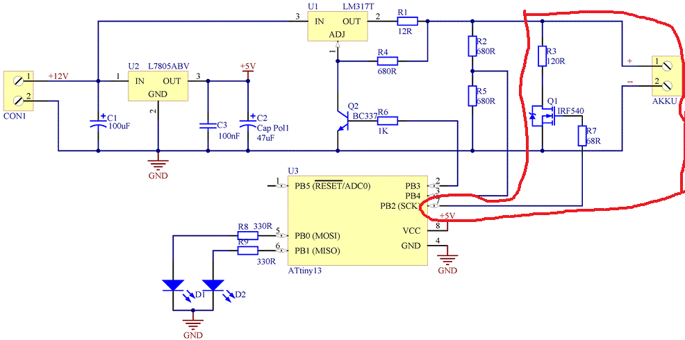
Sziasztok, egy kis segítséget szeretnék kérni. A Nyolc lábbal AVR IV. részében lévő NiMH töltő kisütő részét dobtam össze próbapanelen. Van egy pic, aminek az egyik lába vezérel egy fetet ugye a kapcsolás alapján.(16f683) Feszültségmérés AD keresztül szépen megy. A gondom az hogy nem tudom hogy kell pontosan bekötni az elemet a kisütéshez. Ugye a FET source lábát a földre kötöm, az elem pozitív sarkát a drainre, a negatív sarkát a földre, de ez így nem jó. Az elem feszültségmérése szépen megy, de a FET nem zár valamiért. Nem a FET a hibás, mert ha pl egy motort/ledet kötök be, azt szépen be-ki lehet kapcsolni. Másik fettel sem megy. Ebből gondolom , hogy én hibáztam valahol, de akárhogy kötözgetem nem tudom kisütni az akksit. Megköszönném, ha valaki nálam okosabb segítene megoldani a problémám. IRF 530 és 02n60p Fettel próbáltam. 1db 1,2V-os akksit akarok kisütni egyébként.
Kapcsolási rajz nélkül csak annyit tudhatunk meg, hogy mit szeretnél csinálni. Rajz alapján lehet megtudni, hogy mit csináltál, és az miért nem jó.
Szia, linkelem Topi kapcsolását, a pirossal bekeretezett részt raktam össze, ezzel szeretném a kisütést végezni. R3-at elhagytam, nem voltam itthon 30 ohm körüli megfelelő teljesítményű ellenállásom(egy akksit szeretnék egyszerre kisütni). Előre is köszönöm a segítséget. Atis
Hello!
Egy IRLR024-el lehet jobban járnál, vagy IRF540N-t használj. Annak Gate küszöbfeszültsége alacsonyabb, jobban illeszkedik a vezérlőhöz. A drain ellenállás elhagyása azért bátor tett aksinál. Akár le is gyilkolhatod Fet-et, ha az jó kis Rds ellenállású. De a Port és a GND közé is tegyél egy 10kohm körüli ellenállást, mert bekapcsoláskor a porta lebeg a levegőben, és ilyenkor a Fet bármit tehet. (PIC esetében mindenképpen így van.) De hogy miért nem kapcsol ki, azt nem értem, és egyáltalán hogyan mérted, ha nem is volt Drain ellenállás? üdv! proli007
Köszi a tippeket, közben megoldódott a probléma a többiek segítségével. Én voltam türelmetlen többek között. Ma is tanultam a bekapcsoláskori portállapotokról, erre abszolút nem is gondoltam h ez is problémát okozhat.
üdv! esetleg a kisütődhöz szükséges izzó (1,2V 300mA) helyettesíthető-e más paraméterű izzók (pl páros) kombinációjával, vagy kicsit elszálltam a valóságtól? mert ilyesmik könnyebben beszerezhetőek, mezei E10: 1,2V 150mA vagy 2,5V 300mA?
thx
Hello!
Természetesen helyettesíthető bármivel, ami számodra megfelelő (látható is, és megfelelő kisütőáramot biztosít). De minden esetre az izzót javaslom, mert annak hidegellenállása közel állandó kisütőáramot biztosít. üdv! proli007
oké! akkor így végülis pl. 2db 1,2V 150mA izzóval párhuzamosan azonos eredmény érhető el
Sziasztok.
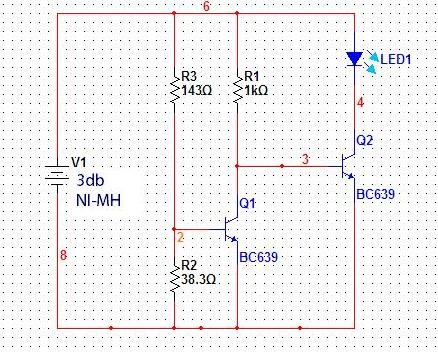
Már vagy 4éve "beruháztam" 3db 4500mAh akkura 1.2v-osak, led lámpához vettem őket de idő és töltő hiányában nem foglalkoztam velük. Nekifogtam kisérletezgetni egy olyan áramkörrel ami a 3db sorbakapcsolt akkut egy fet segítségével lekapcsolná a fogyasztóról 2.7v-os feszültségnél, igy a kisütés is egyúttal megoldott lenne. Ha valakinek már megfordult a fejében esetleg próbálkozott hasonlóval, esetleg sikerrel is járt az legyen szives megosztani velem. Előre is köszönöm.
Hello!
Ez ugyan csak egy szimulált rajz, de szerintem használhatnád a lámpához. Persze a kapcsolási szintet átszámolva, és olyan Fet-et kell alkalmazni, ami elviszi 2,7V Gate feszültség esetén is az áramot. Ha a tranyó kollektor-emitterét zárod rövidre bekapcsol, ha a Fet Gate-Source pontját, akkor kikapcsol. Vagy ha a táp a szint adott feszültség alá esik. üdv! proli007
Én is hasonló zénerdiódás megoldáson agyaltam.
A fetek amik itthon vannak 3-4v gate áram esetén nem kapcsoltak akkora áramot mint amit elvártam.
Hello!
Két lehetőség van. Vagy Logic Fet-et kell alkalmazni, vagy feszültség növeléssel kell a Gate feszültséget előállítani. Csak akkor ugrott az egyszerű megoldás. üdv! proli007
Leegyszerűsítettem a kapcsolást annyira hogy csak egy villogó ledet kapcsol be mikor elérte a 3V-os feszültséget.
Zéner híján ellenállás osztót használtam.
Sziasztok!
Én egy 400Ft-os szolár kerti lámpát használok akku kisütésre,miután lefordítottam a napelemet az asztal felé,hogy ne töltsön.Ebben van egy négylábú kis IC,ami kb.akkor kapcsolja le a fehér ledet.ha 0,8V-ra merül az akku/ellenőriztem/. Persze még fejleszteni kell,mert kb.50mA-rel süthet ki./0.06W van ráírva fogyasztási adatként./Találtam néhány rajzot,leírást erről az IC-ről,több LED-et is meg lehet hajtani,csak másik külső tekercset kell hozzá kapcsolni,így nagyobb kisütőárammal dolgozik. Sokféle IC-t raknak bele,de hasonlóan múködnek.Rajzokat még keresni kell.Akinek kedve van ,kísérletezzen vele.
Sziasztok. Vettem egy gyorstöltőt NiMH akkukhoz. Kaptam hozzá 4db 2500mAh kapacitású akkut.
Betettem a digitális fényképezőgépbe és nemkapcsolt be. (Jól tettem be )Azthittem, hogy le van merülve, igyhát betettem a töltőbe, de rögtön jelzett, hogy kész van. De továbbra sem kapcsolt be. A haver adott 2600mAh -s akkukat, ami mar nagyon gyenge volt, de azokkal meg ment. Mi lehet az oka szerintetek? Gondoltam, hogy ki kellene sütni teljesen és ujratölteni, mert nagyon nemakarok megint pénzt kiadni. Valami nagyon egyszerű kapcsolás elég lenne nekem, ami értelmes időn belül kisüti.
Mondom a választ: A fényképezőnek amper is kell,nem csak feszültség! Én rá szoktam mérni ampermérővel,és egyből látszik,hogy van-e kajak az akkuban! 3-4 A kell a fényképezőnek.(enyém) ...
Hiába van ráírva a kapacitás,attól még teljesíthet gyengén...Nekem is vannak ilyen akksijaim, mindenhol működik,csak a fényképezőben nem...
Szia!
Azt szeretném kérdezni: -Nem lesz az adott feszültségig való kisütés -akármilyen szempontból -jobb, ha -pl. a szokásos ceruzaakksiknak -a 300 mA-es kisütőáramnál kisebbet választunk? Ha igen (és a már nagyjából lemerült akksik kisütéséhez úgysem kell még sok idő) -akkor min és hogy kéne változtatni, hogy pl. 100 mA-el menjen? (Nem vagyok járatos...) Még egy kérdés: Pl. egy 1,2V / 0.25A, E10 foglalatú, 26 Ft-os izzó ugyanúgy megteszi? Köszönöm! Zsolt
Hello!
A kérdésedet meg is válaszoltad.. Olyan áramú kisütést választasz, amelyik szimpatikus számodra, egy kisebb fogyasztású izzó használatával. És természetesen bármely foglalatú megfelel. üdv! proli007 |
Bejelentkezés
Hirdetés |






thx





