Fórum témák
» Több friss téma |
Hello!
Ha jól értem, akkor az a kérdés, hogy akkupakk kisütésére is lehetne alkalmazni.. Természetesen lehet, csak akkor éppen a lényegi dolgok megkérdőjeleződnek. Tekintve, hogy ez a kis kapcsolás, alapvetően egy cellára készült (mint ahogy a topik is), ott pont a kis feszültség miatt - és hogy ne legyen szükség segédtápfeszültségre- célszerű így megvalósítani az áramkört. Soros cellák feszültség alapú kisütése, pedig már nem, ilyen egyértelmű. Ott egy cella kimerülése esetén akár gond is lehet. Tehát a soros cellákat csak egy általunk elfogadható cellaszám határig értelmes kisütni. 1..2V-nál nagyobb feszültségre már lehet jobb eszközöket is alkalmazni, hiszen a tápfeszültség ezt már megengedi. De a kedvedért leszimuláltam, hogy lásd hogyan megy. Viszont ekkora áramnál, a szaturációs feszültség kis értéken tartása érdekében már érdemes Fet-et alkalmazni. Ennek van előnye és hátránya is. Pld. ha fordított polaritással helyezzük be a cellát, akkor a Fet parazita diódája kinyit, és egyből a lámpára kapcsolja a feszültséget. A szükséges feszültség eltolást, a zéner hozza létre, plusz a vele sorba kapcsolt ellenállások. Jelenleg az R4=0ohhm és a kisütő 6db cellára jó. Ha az R4-et pld. 180ohm-ra cseréljük, akkor 7 cellára lesz jó, és így tovább 180ohm-onként..(Ja, és az R1 helyettesíti az izzót..) De a pontos bemérést a kapcsolás elkészítése után el kell végezni. üdv! proli007
Szia!
Szerintem félre értetted, ő akkupakkba kötött cellákat szeretne vele cellákként kisütni. A kérdése szerintem az, hogy lehet-e láncolni a kisütő áramköröket. Bővebben: Link
Pontosan erre gondoltam!!!
A linkben szereplő kapccsolást szeretném megvalósítani, de nem nagyon lehet kapni kisegyenlítő tálcát, ezért gondoltam csinálok egyet. A képen lévő elgondolásról kérek véleményt. Üdv: FZS
Tisztelt Proli007!
Az analóg áramkörökhöz nem értek, és őszintén tisztelem azokat akik igen. Sajnos az én életemben a tranyó és a fet csak kapcsólót jelent. Az Öregem nagy horgász, van egy 6V-os zselés akksis 25W-os halogén reflektora, már a sokadik 4,5Ah-s akksit vágja haza, mert bekapcsolva hagyta. Én személy szerint érdeklődnék a FET-es lámakpcsoló iránt ami vigyáz az akksira is. A segítséget előre is köszönöm.
Üdv
Személy szerint én is így vagyok ezzel a FET meg tranzisztor dologgal. Egyik kis áramot másik nagyot képes kapcsolni, sajnos emiatt több kapcsolást nem értek, de hobbi szinten nekem egyelőre ennyi elég, sajnos időm nincs irodalmazni és ezek után járni. Tisztelet minden hozzáértőnek és köszönet a türelemért a sok kérdésem miatt. Üdv Dolfin
Én ezt az áramkört terveztem magamnak! egyszerű, és tökéletesen kisüti, utánna meg automatikusan feltölti az 1,2V-os akksit, de gombbokkal is válthatunk egyböl töltésre ha akarunk!
Bővebben: Link
Sziasztok!
Ha valakit érdekel, találtam egy nagyon tuti kis leírást kisütőre. Bővebben: Link Sajnos nekem a műveleti erősítős része nem működött első építésre, így az egészet átdolgoztam, hogy egy kis trafón keresztül és egy 0,15 R söntön keresztül süsse ki az akkut. Gyönyörűen számolja a kapacitást, amit a linkben szereplő progival irat ki a laptopomon, és a grafikont is megrajzolja.
Hello!
Ezek szerint jól elbeszéltünk egymás mellett. Természetesen ki lehet alakítani a kapcsolást ebben a formában is. Ha a pakkot közben nem töltöd, vagy terheled, akkor mit sem tudnak egymásról, tekintve, hogy a pakk két szélső kivezetése így "szakadásban van". Egyetlen gond lehet, hogy a köztes kivezetések átmeneti ellenállása esetleg befolyásolhatja a lekapcsolási pont értékét. Természetesen ez a hiba, nagyobbra választott kisütő áram esetén jobban fog érvényesülni. üdv! proli007
Hello!
Kösz, hogy szóltál! Néha nem tudom értelmezni ezeket a "stickpack" varázsszavakat. A töltés kiegyenlítés ismert fogalom, de értelmezésem szerint másra vonatkozik. (Láttam már gyári készülékben, erre készült külön a cellába épített háromlábú áramkört is. Igaz ott 20db cella volt sorba kötve.) De így legalább más gondolatok is születtek. üdv! proli007
Hello!
- A lámpa fogyasztását (kb. 4A) kissé eltúlzottnak tartom a 4,5Ah kapacitású aksi mellett. Ez is lehet oka az aksi idő előtti elhalálozásának. Alapvetően a fent lerajzolt kapcsolással a probléma megoldható. - Ha a T1 tranzisztor kollektor-emitterét rövidre zárjuk egy nyomógombbal, akkor bekapcsol az áramkör, ha az R6-ot zárjuk rövidre egy másik nyomógombbal, akkor kikapcsol az áramkör. Bekapcsolt állapotban pedig a figyelő gondoskodik arról, hogy ne merüljön túlságosan le az aksi. - Természetesen az áramkörben az R1 ellenállás az izzó szerepét szimulálja. - A lekapcsolási feszültséget 6V helyett 5V-ra kell beállítani, pld. a Z1 zéner BZX79C3V6-ra cseréjével. - Esetleg kisebb Rds ellenállású Fet alkalmazása szükséges 4A mellett. Esetleg két db. LR024N párhuzamosan is megfelelő lehet. De minden esetre a "Fet-es kapcsoló" jobb lehet, egy vacak átmeneti ellenállású gagyi kapcsolónál. üdv! proli007
Szia!
Nincs mit. Utóbbi napokban hiányoltalak(Elég sokáig nem voltál..): Az áramgenerátor topikban kerestünk olyan OPA-t ami használható +Ut közelében. Bővebben: Link
Üdv
A Georgee által publikált kapcsolásban a zener diódát mekkorára kell cserélni hogy a 7.2V-os akku pack-ot (6 cella, leírás szerint a kisütési cut-off feszültsége 5.4V) lehessen rákötni és 5.4V-nál álljon le a kisütés? Köszi
Sziasztok!
Láttam valahol egy izzós és két tranzisztorral készített kisütőt de nem találom! Kérlek benneteket segítsetek. 1,2v-os kisütőröl lenne szó. Előre is köszönöm.
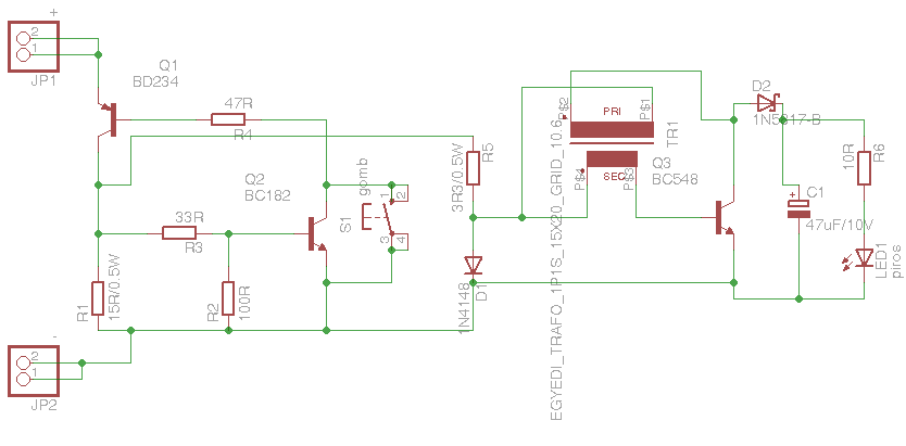
Régóta terveztem Proli007 cikkében közölt akkumerítő megépítését. Egyetlen gondom volt vele, hogy abban az indikátor egy izzó, az izzóknak pedig van egy rossz szokásuk: előbb-utóbb kiégnek. Ezért más megoldást kerestem, és végül találtam egy jópofa egy-tranzisztoros DC step-up kapcsolást. Ezzel egy LED-et akár 0.5V-ról is meg lehet hajtani, így az izzót már ki tudtam váltani.
Az eredeti kapcsolásban a Q2 helyén BD233 tranzisztor volt, de kísérletezéseim során nem akart működni vele a kapcsolás (még az izzós változat sem). A kapcsoló elengedésével az izzó is kialudt (Varta, 1.1V/0.2A - 1.4V/0.5A) hiába próbáltam bármit, pl a feszültség emelését ellenállás cserét. Végül BC182-t használtam és az izzót (első körben) ellenállással helyettesítettem. Így már stabil lett a dolog, léphettem tovább. A BD tranzisztorokkal egyébként meggyűlt a bajom többször is. 4 példányban készítettem el a kapcsolást. Az egyik azonnal jó volt, 2 "hangulatfüggő" volt, egy pedig meg sem nyikkant. A BD tranzisztorok cseréje segített. (Legalábbis remélem, mert még nem nyúztam olyan sokat.) A hangulatfüggők azt csinálták, hogy 1.2V mellett stabil kb 200mA helyett össze vissza mászkáltak 130-200mA között, egy-egy értéknél egy darabig elidőztek, leálltak, vagy el sem indultak. Pl nyomtam a gombot, mint süket a csengőt, erre felvett az egész kb 10-20 mA-t. Egy perc múlva pedig elindult. Szándékosan nem tudtam előidézni a hibákat, és kontakthibát sem találtam. A trafót magunknak kell elkészíteni. Nekem volt pár 15uH-s induktivitásom, és azokra tekertem rá még egy tekercset. 1 mm átmérőjű vezetékem volt (kisebb átmérő pl 0.3 mm is elég), ebből kb 10 menetet tekertem fel a 10mm-es magra. A vezetéket körömlakkal rögzítettem. Az eredeti kapcsolás 2x20 menetet javasolt 7mm átmérőjű rúdra. Előszőr megpróbálkoztam hasonlóan elkészíteni. Nagy lett, ronda lett, ugyan működött, de 1V felett leállt az oszcillátor. Ekkor került a képbe az R5, D1 "feszültség stabilizátor". Utána lestem el egy hsz-ből, hogy a fenti módon készített trafóval is működik a kapcsolás és végül én is így csináltam meg. Még jobb is lett mint az első, de R5-t és D1-t már nem szedtem ki. Az eredeti step-up kapcsolásban a LED-nek nem volt előtét ellenállása, de a kísérletezés alatt 10 ohm-ot beleraktam (R6), hogy az áramkör megbontása nélkül tudjak LED áramot mérni. A végső kapcsolásban ezt is benne hagytam. Ha a LED nem világít, akkor a trafó egyik tekercsének a bekötését meg kell cserélni. (A pöttyök jelölik a helyes bekötést) A terhelés nagy részét R1 és R5-D1 határozza meg. R5 vigyáz D1-re, így R1 változtatásával lehet kísérletezni, ha valakinek ez a beállítás nem felel meg. R1, és R5 legalább 0.5W-os legyen. A kikapcsolási feszültség függ a terhelés nagyságától, nagyobb áramhoz nagyobb kikapcsolási feszültség tartozik. Ezt R3 csökkentésével lehet kompenzálni. (Cél: 1V cellafeszültségnél kapcsoljon ki az áramkőr) D1 lehet bármilyen szilícium dióda (min 300mA), D2 bármilyen shottky dióda (én sr106-t használok, csak az Eagle azt nem ismeri). A BD234 helyett az egyik áramkörbe BD238-at raktam, miután kifogytam a bevethető 234-ekből. A tranzisztorokat nem raktam hűtőbordára, de nem is igazán melegednek. A nyákterv kicsit szűkös, hogy ne legyen sokkal szélesebb mint az elemtartó, ezért néhol szükség volt egy kis utólagos kapirgálásra. A trafó az Eagelben is egyedi alkatrész lett, ezért csatolom az alkatrészkönyvtárat is.
Hozzászólnék a kisütőhöz. Előszóban csak annyit, hogy kb. 12 éve készítettem akku kisütőt, amelybe 20db különféle méretü cella süthető (állítható tartók), + 4db nagyobb áramu szintén állítható kisütő, összesen 24 cella süthető egyszerre. A kapcsolása hasonló proli007 kapcsolásához, bár ezek a kisütők akkor is régen üzemeltek, amikor a HE még nem is létezett. Terveztem már a publikálást, de ez idő hiányában elmaradt eddig. Az én kisütőmet magam terveztem. A cél az volt, hogy a kisütés hálózatfüggetlen legyen (a cella feszültségéről üzemeljen, ne álljon le egy hálózat kimaradásra), valamint kapcsoljon le automatikusan, és ne vigye mélykisütésbe az akksikat. A kezdeti kísérletezgetés után követelmény lett még a kisütőáram állíthatósága is, mivel ha egy cella úgynevezett "memoriaeffektusban" szenved (pld. egy hagyományos Nicd cella), akkor nagyobb kisütőáram esetén ezt elérve lekapcsol a kisütés, bár a cella még nics teljesen kisütve. Az én kisütőim kétféle áramra állíthatók, 50mA és 350mA (20db), valamint a 4 nagyobb 270 mA és 1,6A. Kapcsolóval válthatók az áramok. A kijelzéshez ledeket használok (kisütés alatt ég, befejezéskor lekapcsol), és egy 12V-os segédtápot a ledek meghajtására. Ha a hálózat kimarad (ami nálunk előfordul), csupán a kijelzés alszik el, a kisütést nem érinti, mivel az önfenntartó a celláról (lekapcsolásig, mint proli007 rajza). Készítettem 10db kisütőt cellakapacitás mérésre is, és sok cellát teszteltem vele. Viszonylag pontosan mérhető egy feltöltött cella kapacitása vele. Ez is önnfenntartó rendszerrel üzemelt (semmi külső táp, ide segédtáp sem kellett, csak az óra eleme), viszont itt a led helyett mezei ébresztőórát kapcsolt a tranzisztora (150 Ft/db áron vettem egy rakást erre a célra a piacon
). Ha lesz időm, majd felteszek képeket róla, és előkeresem a rajzait. A kivitelezése nem túl szép, viszont praktikus (ma is üzemképes 12 év után ).A te kisütődhöz is hozzászólnék. Mivel egy impulzustápot hajtasz a celláról (ügyes, mert nincs segédtáp), a step-up bemenetére is kéne puffer ! ! ! Így bizonytalanabb a kapcsolási pontja, mivel a step-up rángatja a feszültséget. Egy kondi javasolt a BD234 kollektorára, pld. 10 µF tantál (pc-kből bonthatók !), mivel az gyors. Szintén javasolt egy 100nF kerámia hidegítésnek a BC182 bázisa és a test közé. Ez jelentősen stabilizálja (nagyfrekvenciás zavarás ellen, pld. mobiltelefon az asztalon ! ! ! (sugárz rendesen néha), egyéb EM (elektromágneses) zavarás, pld. villámlás, egyebek, smd-s nyákokról bonthatók szintén). Írtál tranzisztor problékmákról (pnp nagyáramu tranyó). Annak idején ez igen nagy problémát okozott nekem is. Nagy kutatást folytattam ez miatt, mivel ide akármilyen pnp-t nem igazán lehet használni, ha csak nem akarunk egyenként kínlódni egységengént a beállítással. Nekem csak a nagyáramu nagy bétáju tranzisztorok jöttek be ( a BD234 nem). Ezek mind maximum pár tízvoltos feszültségüek. Nálam a teszteken a legalább 5A-esek adtak jó eredményt. Ezek beszerzése elég nehézkes, mivel általában csak az ipar használja (készülékgyártás, elektronikai ipar), boltokban nehezen beszerezhető. A múltkoriban néztem éppen egy ilyen Philips gyármányt, de csak 1000-es tételben lett volna elég jó áron. Össze kéne állni egyszer többen, és rendelni egy adaggal, akkor jó áron hozzáférhető lenne. Kisebb tételben is rendelhető álltalában. Régen készítettem egy külön bemérőtápot is a kisütők mérésére, mivel enélkül a lekapcsolási pont elég macerásam mérhető (kivétel digiszkóp, ami nekem nincs). Én 0,9V körülire állítottam a lekapcsolásokat. Ezzel a cellák tökéletesen meg voltak elégedve, mivel "halott" cellákat is hoztam vissza az életbe, és sokszor igen nagy cellakapacitás növekedést értem el, pld. 10 töltés-kisütés ciklus után (természetesen valósan mérve, dokumentálva minden kisütés alkalmával a cellakapacitást (a már említett 10 cellamérővel)). Tehát valós, hosszútávu tapasztalatok alapján állítom, nyugodtan lemehet a kisütés lekapcsolás 0,9V-ig. A cella ettől nem károsodik. Nagyon sok gyári dokomentációt is olvastam, 0,7V körül van az az érték, ami alá nem szabad lemenni. 0,9V kisütéssel elérhető a szinte teljes kisütés, de csak alacsony árammal (0,1C kisütőárammal (1C pld. 2000mAh akksinál 1 őra 2000mA-al), vagy kevesebbel, én ezért építettem átkapcsolható kisütőt, amin van kis áramu kisütő is, maradék kapacitás kisütésére). A teljesen jó cellák nem károsodnak kisütött állapotban sem pár hónap tárolás után. Azok a cellák azonban, amelyekben már nagy az önkisülés, mert sérült a szigetelése (egyébként működő cella), ilyenkor nullára esik a kapocsfeszültségük, ami nem tesz jót az egészségüknek.
Látom nagy kanállal eszed az akkukat.
Az előző hsz-m óta már mindegyik modult több órán át teszteltem, volt éles üzem is, és szerencsére mindegyik jól bírta. Még lekapcsolás felett 2-3 század Volt mellett sem fulladtak le. Ettől függetlenül a kondikat rárakom, az sosem árt. Gyakorlatban persze úgyis azt csinálom, hogy ha valamelyik leáll akkor újraindítom. Ha az akku tényleg lemerült, akkor fél percen belül kiderül. (Ráadásul így az első időkben még méricskélek is.) Az áramkörök közötti eltérések miatt pedig (pár századvolton belül vannak) második menetben mindegyik akkut belerakom abba a modulba is amelyik a legalacsonyabb feszültségnél kapcsol ki. Ez már csak néhány perc pluszban, de a lehetőségekhez mérten így kerülnek legjobban egy szintre. Ezt a kisütőt közvetlenül töltés előtt akarom csak használni, mert jelenleg csak olyan gyors töltőm van ami 2 vagy 4 cellát tud tölteni (többnyire kettesével töltök). Előbb utóbb szeretnék csinálni egy komolyabb cellánkénti töltőt belepakolva pár okosságot amit itt a fórumokon láttam, és amellett ez a kisütő már csak olyan szerepet kap, hogy sok töltendő akku esetén időt spórol az előmerítéssel.A hétvégén elkezdem bedobozolni, aztán ha kész lesz rakok fel képeket. A hülyéskedő tranzisztorokat nem dobtam ki, ha majd többet tudok a tranyók lelkivilágáról meg akarom vizsgálni, hogy mi van velük. Amúgy BD234-ből 55, 120, és 170-es áramerősítésű példányaim voltak (A BD238-nak 61), de nekem úgy tűnt ettől független volt a stabilitás probléma.
Végre elkészültem az akkumerítő bedobozolásával. Kicsit tovább tartott mint reméltem, mert nem igazán terveztem meg, hogy miként fogom bedobozolni, és még azon is folyamatosan változtattam... Beépítettem Freddi által javasolt kondenzátorokat. A doboz fala 3 mm vastag műanyag lemez, vékony alumínium bevonattal. A sarkokba az összefogó elemeket L profilú 1 mm vastag réz díszlécből készítettem. A gombokat a bútorok csavarjainak elrejtéséhez használt műanyag tiplikből alakítottam ki. Az áramkört az alsó laphoz rögzítettem hosszú csavarokkal rézcsőből készült távtartókon keresztül. A Ledek kicsit távolra kerültek a "betekintő" nyílástól, de a nyákhoz képest szűk dobozméret miatt nem lóghat ki semmi a nyákról, különben elakad a réz sarokelemekben szét és összeszerelésnél. Fúrtam az aljára és a hátsó falára pár lyukat, hogy az eldisszipált hő könnyebben távozhasson.
Freddi, említetted, hogy a kapcsolható a kisütési áramod a készülékeidben. Hogy oldottad meg, hogy a terheléstől függetlenül mindig ugyan annál a feszültségnél kapcsoljon le az áramköröd? Proli007 kapcsolásában a terheléstől is függ a lekapcsolási feszültség, arra lennék kíváncsi, hogy ilyen kis feszültségnél segédtáp nélkül meg lehet-e oldani a kettő függetlenségét? Az állítható akkumulátor tartód is érdekelne, mert a boltiakkal volt néhány problémám. Pl az AAA tartóba nem fért bele az akku. Le kellett csípnem a rugónak legalább a felét és még így is úgy feszül, hogy "homorít" a tartó. Volt egy-két akkum, ami annyira túlmerült, hogy 0.2V, vagy 0.7V volt rajta terheletlenül. Ha egy jó akkut lemerítek és terhelés mellett eléri a 0.9-1V-ot, akkor azt mondjuk, hogy le van merülve, de a terhelés megszűntekor szépen visszakúszik 1.2V-ra. A kérdésem az, hogy ha egy akkut annyira lemerítünk, hogy terheletlenül sem megy 0.9-1V (vagy amit az adatlap ír) fölé, akkor az még normális, vagy már károsítja a cellát?
Írtam egy kimerítő választ, erre behalt a böngésző, és elúszott.
Sorry ! Meglesz minden, de most nem írok többet!
Ez pech! Tudom én is milyen bosszantó. Egy időben olyan gépem volt, hogy minden látható ok nélkül és sűrűn lefagyott. Akkor szoktam rá a szövegszerkesztőben fogalmazásra és néhány szavankénti mentésre.
Na leporoltam a szakállas kisütőmet, és befotóztam. A kapcsoló tranzisztor (nagyáramu) 2SA1431. Na ezt soká kutattam anno a paraméterek miatt, bár más PNP-vel is üzemképes. A másik tranyoja BC237C. Ebből kettő van, az egyik csak a led meghajtását végzi, így segédtáppal követhető, hogy mikor végez. Található minden egyes egységen külön egy kapcsoló (kék, rugós, bontásból van, 1A-os, nincs kontakt hiba. Kapható is úgy tudom.), amellyel kb. 350 és 50mA között váltható a kisütő áram nagysága. Ezt azért találtam ki, hogy a már normál terhelésre leeső kapocsfeszülségü akkuk úgynevezett "maradék kapacitását" (én így neveztem el) ki tudjam sütni. Így garantáltan eltávolítható a cellából szinte az összes töltés, az is, amely már a terhelést nem viseli el, és így nagyobb áramon a kisütő már lekapcsolna (memória effektusos cellák). 4db nagyobb áramú kisütő is van a combosabb celláknak, mint pld. mono (goliat). Ezek szintén két áramot tudnak, de itt a nagyobb 1,6A, a kisebb 250mA. Minden rekesz állítható méretű, a AAA (micro) méret a legkisebb. A felső méret 16db-nál AA, míg a négy nagynál mono (goliat). Kb. 10 éves a szerkezet, és látott már rengeteg cellát. Ez még jóval a HE létezése előtt készült. A kapcsolás alapja szintén az, amit már proli007 is közzétett, egy pnp-npn tranzisztor pár, amely egy kapcsolóval öntartó áramkört alkot, aminek lekapcsolási pontját az ellenállások méretezésével határozhatjuk meg. Az eredeti ötlet egy valaha volt NDK-s elektronikus memória akku védő áramköre szolgáltatta. Az 3 soros cellára volt méretezve.
A vezetékezés viszonylag rejtetten van elkészítve. Egy 12V-os dugasztáp látja el a ledes kijelzést árammal, ami az összes kisütőre csatlakozik. Minden kisütő független a többitől, gondolom ez egyértelmű volt eddig is. A dugasztáp nem vesz részt aktívan a kisütő működésében, tehát kihúzva a hálózatból is folyik tovább a kisütés, csak a kijelzése áll le.
Most jön a cellamérő "félautomata". Ez is a kisütőkkel egy időben készült, hogy valahogy mérni lehessen a cellák kapacitását. Az áramköri megoldása ugyan az, mint a kisütőké, de itt nincs kapcsoló, egy fajta kisütőáram van. A kisütőáram állítására a két tüskére forrasztott ellenállások szolgálnak. Ebben a kapcsolásban külön kijelzés nincs, azt a hozzá kapcsolt óra látja el. Amíg ketyeg, tart a kisütés, a másodperc mutatóról ez azonnal látható (addig ugye megy). A kisütés előtt 12:00 állítva az órát, a végén leolvashatjuk, mennyi idő kellett a kisütéshez. Ha ehhez tudjuk a kisütő áramot is, kiszámolható a cella kapacitása. A kisütőáram nem azonos a kisülés alatt, ezért közelítést használok. A töltőáramot 1,24V cellafeszültségre állítom be, pld. 2000mAh aksinál 200mA kisütőáramot 1,24V feszültségnél (ekkora feszültségnél ekkora árammal terheli a mérő-kisütő a cellát). A sima kisütőben egy BC237C kapcsolja a ledet, amely jelzi a kisütő működését. Ebben a kapcsolásban az óra elemét kapcsolja, így az óra csak addig üzemel, amíg a kisütőáram megy. Ezzel mérjük a kisütés idejét Az elem a + érintkezőnél van megszakítva az óránál. Egy három rétegű "szendvics" van az elemtartó és a + pólus között: rézlemez - műanyag lemez - rézlemez. A rézlemezek pillanat ragasztóval vannak a műanyag lemezre ragasztva. Ehhez vannak forrasztva a vezetékek, és így az elem és az érintkező közé téve vezérelhetővé válik az óra.
A cellarekesz állítható, hogy többféle cella is mérhető legyen. Kapcsolási rajzok majd csak később lesznek, meg kell keresni, hol van.
Sziasztok!
En is kulso tap nelkuli rendkivul egyszeru NiMH kisutot szeretnek, ami cellankent egyforma szintre merit, hogy aztan egyforman tolthesssem fel a cellakat. NiMH Sanyo Eneloop ceruza aksik-hoz fogom hasznalni egy RC autohoz, ami nem egyforman meriti a cellakat, van kulon kor ami csak 6aksirol megy es meg egy ami mint a 7et hasznalja stb. ezert nem egyforman merulnek le sajnos. Nekem 1voltra merites megfelelne, megepitettem az itt irt egyik diodas lemeritot, ami 2 dioda sorbakotese. A ceruzaaksit egy Si majd vele sorba egy Schottky diodaval zartam "rovidre" meritesi celbol. 1.16 Voltot mertem merites kozben a cellan es csak igen kis mertekben melegedtek a diodak. Biztos ami biztos kitettem egesz ejszakara meriteni az erkelyre, ott 0 fok van most, nem okozhat tuzet ![]() Reggelre 1.13Voltot mertem, tehat nem meriti le 1Voltra ![]() A hasznalt diodak: 1N4007 es 1N5819 mert ezek voltak keznel. Merites kozben az Si diodan 0.8Voltot mertem, a Schottky-n 0.36Voltot, igy jott ki az 1.16Volt osszessegeben, de sajnos nem nagyon meritette tovabb. 0.7Volt ala viszont nem szeretnem lemeriteni, csak max 0.9V vagy 1Voltra, a lenyeg egyseges meritettsegre juttatni a cellakat, az nem gond ha marad benne egy kis toltes, csak tudjak szamolni fix toltesi idot. Tudna valaki miert nem meriti 1.13V ala ezekkel a diodakkal sorban? (Tesztnek nem eneloop-ot hanem mezei 2400mA oras NIMH energizer aksit hasznaltam.) Esetleg csak az Si diodat hagyjam es egy 1ohmos ellenallast es nezegessem, hogy elerte-e a 0.8Voltot? Mennyire viselne az meg az Eneloop-ot? (Sajnos nemtudom annak mennyi a veszelyes merultsegi feszultsege, de terhelve uzemi feszultsege picivel kisebb, 1.18Volt ellentetben a tobbi NiMH aksitol ami 1.2V, ebbol mondjuk nem adodik mennyi a veszelyes also feszko nalla.) Bonyolult kapcsolast semmikepp nem szeretnek megepiteni.
Heló!
Ha megkérlek mesélsz erről a dologról egy kicsit.Nagyon érdekelne.
1N4007 helyett kellene választanod szerintem egy másik típust. 1N4148 valószínűleg egy kicsit karcsú lenne az áram miatt, de azokon például 0,55 - 0,6 V-okat szoktam mérni nyitófeszültségként. Ez pont jó is lenne neked. Szóval azt javaslom, próbálj ki esetleg még néhány fajta Si hagyományos, 4148-nál nagyobb áramú diádát, ha van módod rá.
köszönöm, próbálok más Si diódát.
Mivel relative drágák a 3amperesek és az 1amperes dióda sem melegedett számotevően ezért használtam 1ampereseket, meg az volt kéznél. (Nekem most elég sok kisütőt kell építenem, mert egyszerre 14 ceruzaaksit kel merítenem párhuzamosan, annyi kell az RC autóba és távirányítójába.) Most 12 óra elteltével végeztem még egy mérést, 2db ilyen merítőt teszteltem regel óta (ugyanaz a "kapcsolás" mint amit leirtam, 2 dióda cellánként) és azt tapasztaltam, hogy ami 25fok szobahőmérsékleten lett hagyva ceruzaaksi az 1Voltra merült le a plusz 12óra alatt. Ez pont jól hangzik! Amit kitettem erkélyre az 1.11Voltnál tart, tehát a kis hőmérséglet miatt lassabban merítette. Ezt még persze újra kipróbálom másik aksikkal is szobahőmérsékleten hogy nem-e más okozta ezt a különbséget. Holnap estére telán kiderül. Ha mind a két cerkaaksi a szobában 1 volthoz ér akkor lehet jó a meglévő Si dióda is.
Én is megcsináltam már ugyan ezekkel a diódákkal, és még egy 0.1 ohm-os ellenállást is sorba kötöttem velük, hogy az áramot is mérhessem megbontás nélkül. Feltöltött akksinál 100-150 mA környékén merített, ahogy csökkent a feszültség és közelítette a diódák nyitófeszültségét úgy az áram rohamosan csökkent (a merítési idő pedig jól elhúzódott). 1V környékén már csak pár mA, de lehet, hogy már 1mA sem volt (pár hónapja használtam utoljára, a napokban szedtem szét). Nekem le ment 1V alá is, gondolom a gyártási szórás miatt az én diódáimnak kisebb lehetett a tényleges nyitó feszültsége, de idővel a te kisütődnek is le kellett volna merítenie jobban az akkukat, mert a diódák nyitófeszültség alatt is vezetnek, csak nagyon pici árammal. Ezzel a megoldással nem lehet megcsinálni, hogy meg is védd az akkut a túl merüléstől (pl. megfeledkezel róla), de amíg lehet, addig viszont gyorsan és nagyságrendileg állandó árammal merítse. Szerintem próbáld ki Proli007
cikkében lévő kapcsolást, én is az alapján készítettem el a saját kisütőmet (pár hozzászólással feljebb írtam róla), és vidáman működik. Akkus csavarhúzomhoz is pont ez alapján készítek most egy merítőt, talán még a töltője dobozába is bele tudom gyömöszölni.
Szia!
Csak ezen a lapon van néhány megoldás... Azokkal mi a problémád?
Szerintem semmi, csak topiknyitáskor még nem voltak rajta válaszok.
|
Bejelentkezés
Hirdetés |









).



Sorry ! Meglesz minden, de most nem írok többet! 














