Fórum témák
» Több friss téma |
Fórum » Tranzisztorok helyettesítése
Szia!
Bonts ki valamilyen hetvenes évekbeli szerkezetből egy kisteljesítményű germániumtranzisztort. Régi orosz rádiókban voltak MP40 meg MP41 tranzisztorok. Azok is jók lennének.
Sziasztok!
Elég amatőr vagyok,kéne egy kis segíts ég.....Az ML7915A-t mivel lehetne helyettesíteni? Köszi a segítséget,hali!
Szia!
Például LM7915-el. Vagy bármilyen 7915-ös stabkockával.
Köszi a segítséget!!
Sziasztok!
Jelenleg ULN2003AP-n keresztül vezérlek PWM-el egy 3 RGB LEDes szalag darabot. Később a kis darabot, hosszabb szalagra szeretném cserélni. Úgy néztem, az ULN2003AP adatlapját, hogy azt már nem fogja elbírni. A szalagról ennyit tudok: U:12V, Power: 4,8 - 14,4W /m Ha jól számoltam: I = 1,2A/m Kérlek, ajánljatok konkrét típust ami el fogja bírni a szalagot!
Sziasztok !
Nem tudjátok, hogy ha van egy kapcsolási rajzom J201 FET-tel, akkor abba belerakhatom a J202-est, anélkül hogy valamit kellene változtatnom a kapcsoláson ?
Szia!
Néhány paraméterben különbözik a két típus, de szerintem felcserélhetők. Bővebben: Link
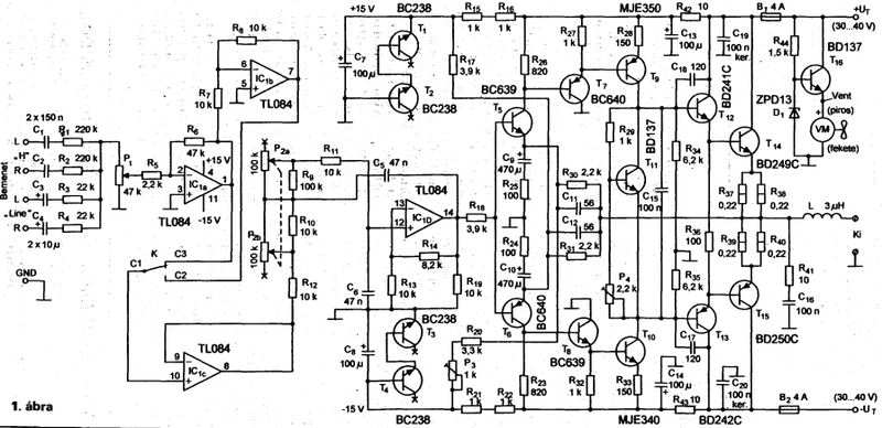
Üdv! BC 238-as tranzisztort mivel tudnám helyettesíteni?
Üdv! ZPD15 -tel.
Szóval a két két tranzisztor helyére egy egy Zénert tegyek? (minden más marad)
És a 3 uH induktivitás kiváltható valamely a Hestore kínálatában beszerezhető induktivitásra? (22uH a legkisebb)
Úgy látom a B-E diódák záró irányú letörési feszültségét kizárólag arra használja a kapcsolás amit egy Zener-diódával is el lehet érni.
A 3uH után érdeklődj a Quad405 témában, házilag elkészíthető.
Heló!
Tudna valaki nekem abban segíteni hogy 75345P típusú MOSFET-te mivel tudnám helyettesíteni? Valami olcsóbb tipus kellene mert egy inverterbe elég sok elpukkant. Előre is köszönöm. üdv.
Sziasztok!
Tudna valaki segíteni abban, hogy ezt a tranzisztort mivel lehet helyettesíteni? RN1241 (A/B) Köszönöm előre is! Üdv
Sziasztok,
akadt némi gondom pár tranyó beszerzésével, pontosan a BC414C és BF469 párossal, a BC550-et és BC560-at adtak helyettesítőnek, viszont a BF469-el mindenhol nagy gondban voltak. Lehet abból probléma, ha BF421-el helyettesítem, paraméterek alapján ez tűnt a leghasonlóbbnak, csak teljesítményben tér el, ami 830mW, még a BF469 1,8 W, egy erősítőben ez a tranyó hajt meg egy darlington végtranyót. Alternatívaként írtak hozzá BD139-et, de ha lehet próbálok ragaszkodni az eredeti kapcsoláshoz a hangminőség érdekében.
Egy kis segitsegre lenne szuksegem, egy villanypasztorban kellene ket tranyot helyettesitenem, egy BC182b -t es egy BFY34 et. Tudnatok segiteni hogy, mivel tudnam oket helyettesiteni. Eleg surgos ugyanis hetvegen visszuk a meheket az akacosba es szukseg lenne a pasztorra. Varom valaszotokat. Koszi elore is!
Attól függ milyen áramkörbe kell. A BC -nek nagyobb a határfrekvenciája, kisebb a túlterhelés képessége.
De kapható, miért kellene helyettesíteni
Sziasztok!
Olyan kérdéssel fordulnék hozzátok hogy a ztx751 -es tranzisztort milyen elterjedtebb társával tudnám helyettesíteni. Link Előre is köszönöm. Üdv.
Szép napot Mindenkinek!
Segítséget kérnék 25B75, valamint MA-23 helyettesítését illetően. Semmi infot nem találok róluk, annyit tudok, hogy Hitachi, és kb 60-as évek beliek. Előre is köszönöm.
Üdv!
Még régebben elszáltak a végtranzisztorok az erősitőmben, de sajnos nemtudtam venni bele eredetit, és csak helyettesítőket kaptam. Az eredeti tranzisztorok: 2SC3907-2SA1516. Ezek helyett raktam bele 2SC3263-2SA1294 tipust. HQ videonál ezeket irta helyettesítésnek. Nekem nem tetszik a hangja. Kutatgattam és találtam 2 fajtát is. Az egyik pár: 2SC5198-2SA1941 a másik 2SC3281-2SA1302, mindegyik PMC gyártmány. Melyik párt lenne érdemesebb megvennem? Egy Harman Kardon PM650 VXi erősítőről lenne szó.
Szia!
Nem elég párban megvenni, hanem ténylegesen párba is kell őket válogatni. A "párban árult" példányok nem biztos, hogy azonos paraméterekkel rendelkeznek.
Még ilyet nem kértem a HQ videótól. Megtennék ha megkérném őket? És szerinted melyik "pár" lenne a legjobb?
Üdv!
Van otthon egy tapskapcsolóm. 500 mA-ről és 12V-ról működtettem. BC558 van benne, ami pár óra működés után felhevül és szia! Vettem a helyére egy 2N 2904-et. Annyi lett a különbség, hogy ennek csak pár perc kellett a ,,halálos" felhevüléshez. Mi lehet a baj? Milyen tranzisztorral tudnám helyettesíteni?
Rendben, a válaszom már itt van.
Üdv!
Szerintetek rakhatok be 2SB1240 helyett BD239 -et? Autórádió táp körébe kellene.
Használj PNP tranzisztort, ami BD240C is lehet.
NPN helyére PNP-t?
Ezt nem igazán értem. |
Bejelentkezés
Hirdetés |








