Fórum témák
» Több friss téma |
Fórum » TV hiba, mi a megoldás?
Akkor szerintem itt arról van szó, hogy a hűtőfolyadék az szerintem nem egyenlő a köznyelvben olajnak nevezett anyaggal. A sima olaj az nem vezet. A projektoros hűtőközeg az meg akkor valami keverék lehet ezek szerint, hiába lehet olyan az állaga, szaga, viszkozitása mint az olajnak, maradjunk ebben...
Persze, vannak olajok amik vezetnek, és vannak speciális direkt szigetelő olajok, pl trafó, villanymotor, stb.
Igen, nedvszívó, glikol alapú a hővezető olaj.
A FET drain-source között mekkora a feszültség?
Sorkimenő ragasztással kapcsolatban lenne egy kérdésem.
Van egy TV sorkimenő, ami a képen bejelölt részen "sziszeg". Még nem csattog, nem húz át sehova, a tv rendben működik. Ha a résbe belenyomok egy darab gumit, akkor el is hallgat. Olvastam, hogy FBS ragasztóval illetve pisztolyból meleg ragasztóval szokták ezt orvosolni. A kérdés az lenne, hogy elég abba a kis résbe belecsepegtetni a ragasztót, vagy körbe kell kenni az egész sorkimenőt?
Szia!
Elég a repedt résznél szigetelni, de a szigetelés előtt alaposan tisztítsd meg a felületet valamilyen oldószerrel.
Szia!
Köszönöm a választ, megtisztítom majd szigetelés előtt. Akkor mehet rá a meleg ragasztó, vagy ajánlottabb az FBS? Egyébként így is működhet egy darabig, hogy egy méretre vágott gumidarabot szorítottam a résbe?
Inkább csak szilikont (FBS) rakjál bele, az hőálló és még elektromosan is szigetel.
Kb. 10 épve melegragasztóval szüntettem meg a sorkimenő nagyfesz. vezetékének a tövében rendszeres tűzijátékot... Lassan már múzeális Clatronic TV-m azóta hibátlanul üzemel.
Helló.Van egy Zemet márkáju szines tévém amit ha bekapcsolok rögtön füstöl az ic n lévö hütö tömités szivacs van hütöborda helyett ráragasztva.Felforrósodik rögtön az ic.Kép sincs csak bevillan.Gondolom kiment belöle ez az ic zárlatba van.Valaki találkozott hasonlóval?Ic csere megoldaná?
Sziasztok!
Lenne egy gondom Neo 2155tx TV-vel. Megjelent a felső részén (vizszintessen) piros, zöld, kék csík! A készülék mükődik teljes mértekben a hiba fennálására is. Fel puposodot elkok nincsennek, át javitotam illetve ami gyanusnak tűnt forrasztást is, de semmi változás. Mellékelek holnap még képet, hátha úgy egyszerűbb. Köszi, ha valaki esetleg tud segíteni.
Szia!
A függőleges eltérítés elkóit vizslasd át.
Lefotoztam.Elnézést hogy nemtudtam hamarabb
A tv adatai
Köszönöm Kadarist, át ellenőriztem ki is cseréltem de a hiba sajnos nem szűnt meg. Le fotoztam a lapot remélem kis ötletet ad a hiba kereséshez. Köszönöm még egyszer...
Ezt az áramköri részt kell átnézned.Forrasztási hibák, alkatrészek kimérése , feszültség értékek helyes megléte stb.
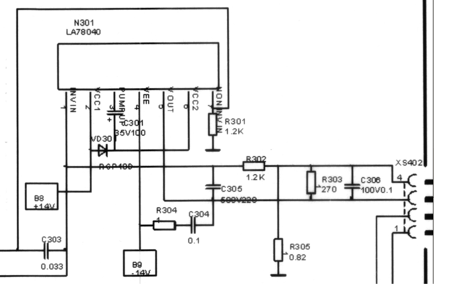
Milyen IC van a függőleges eltérítésnél a hűtőbordán? LA78040 vagy TDA8174?
Nagyfeszhez ecetsavas szilikont ne! Sajnos kétkomponensűt meg nem kapsz. Akkor inkább melegragasztó.
Mind az FBS, mind a szaniter szilikon a kötéskor ecetsavat válasz ki. Az meg nem jó szigetelő. Bár néhány hét múlva ha kap egy mosást, akkor talán.
Az ecetsav gyorsan elpárolog, volt, nincs.
Nem jó, mert ez nem a hűtőbordán van.
Nézd meg a kondikat az eltérítésnél 10uf körülit keres és mérj rá kapacitásmérővel ha kevesebb cseréld újra!
SONY KV29FX30K típusú trinitron képcsöves hibás TV kevés üzemórával ingyen elvihető. Hibajelző LED 5x villan fel, nem indul be a nagyfesz rész. Sorkimenő, vagy puffer tranzisztor hiba lehet, szerencsés esetben csak egy megnyúlt ellenállás a szervíz manual szerint. Ha valaki tudná használni, szívesen adom. Tel: 30-9758-708
Megint én lennék. A fekete-fehér tévémet korábban jól összehúztam az öszetartó csavarjaival ami "stabilan" megoldotta a problémát (tehát volt kép), de most még így is produkálja a korábban írt jelenséget hogy elmegy a kép, csak most nagyon halványan alig dereng valami kép a képcsövön!
Óvatos paskolásra már nem reagál, kép ettől nem jön vissza... Szerintetek melyik része vacakolhat? |
Bejelentkezés
Hirdetés |














Óvatos paskolásra már nem reagál, kép ettől nem jön vissza...
