Fórum témák

» Több friss téma
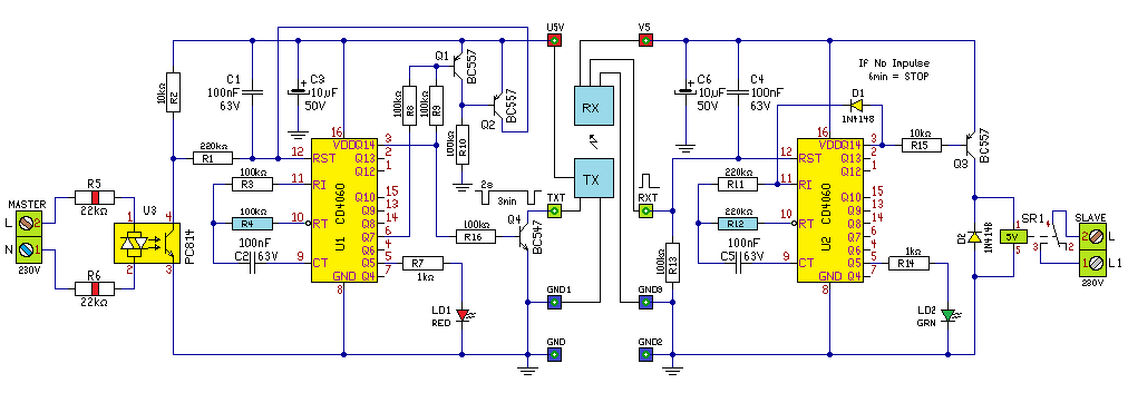
Fórum » Ventilátor vezérlés - ha lekapcsolom a villanyt
Lapozás: OK   2 / 2
(#) proli007 válasza pittyu2 hozzászólására (») Okt 29, 2024 /
 
Na, hogy amíg pecázol, addig is legyen fogás..
(#) pittyu2 válasza proli007 hozzászólására (») Okt 29, 2024 /
 
Ma még nem mentem,itthon találtam a kertben munkát (pár hétre valót ) De holnap beveszem a le...m tablettát.4060 ból csak smd van itthon megnézem lehet -e módosítani a rendelést.
(#) proli007 válasza pittyu2 hozzászólására (») Okt 29, 2024 /
 
Ha tudtam volna, megrajzoltam volna felület szereltre. Bár sokkal kisebb akkor sem lenne..
(#) pittyu2 válasza proli007 hozzászólására (») Okt 29, 2024 /
 
Módosítottam a rendelést lesz DIP tokos.Ne foglalkozz a dologgal ,van mit csinálnod gondolom. Az ismerősöm akinek a cucc kell három napja nem veszi fel a telefont, pedig még kellett volna információ.Veszendőbe nem megy a munkásságod, mert már agyaltam egy garázs riasztó-- pálesz főzésnél hiba jelzés stb felhasználáson.
Következő: »»   2 / 2
Bejelentkezés

Belépés

Hirdetés
XDT.hu
Az oldalon sütiket használunk a helyes működéshez. Bővebb információt az adatvédelmi szabályzatban olvashatsz. Megértettem