Fórum témák
» Több friss téma |
Fórum » VF2 végerősítő
az eredeti vf-et építettem meg, ami 2x40V-al megy.
Akkor tudom ajánlani Király Tibor oldalát,ha nem ismered.
Ott vannak tippek a nyugalmi áram stabilizálására.
"földelt bázisú" alapkapcsolás! Nekem, autodidaktának ez teljesen új. Még hírét sem hallottam. De persze hiszek neked. Maradt két kérdés T8-T9-et illetően.
1. Akkor végül is kell-e hűteni? Menjen-e a közös bordára (eredetileg is így gondoltam kialakítani) 2. Miért éppen ezek a típusok kerültek ide (fejből mondom: talán 300V; 0,1A; 2W). Ritka szélsőséges paraméterek egy meghajtótranyónak.
A tranzisztornak 3 alapkapcsolása ismeretes, aszerint, melyik elektródája van földpotenciálon. Itt a bázis földelődik a +- és - tápfeszültséghez, és az emittereket hajtja az előző fokozat kollektora.
A FET-eknek inkább feszültség kell a vezérléshez, szerintem nem feltétlenül kell ezeket hűteni, a melegedést pedig nem kompenzálja, ha a hűtőbordára teszed, akkor sem. A nyugalmi áramot a "középre" tett 500 Ohm -os poti állítja. Szerintem inkább a sebességük miatt kerültek ide.
Kicsit beszállok az OFF-ba
Akkor elég,ha csak helyileg hűtöm kisebb rá való bordával? Vagy ártok vele talán,ha a végFET-ekkel egy bordára teszem őket?
Szerintem nem ártasz vele, ha a bordára teszed. De nem is használ.
Ha már ideOFFoltuk ezt az erősítőt, még egy kérdésem had legyen. Minek kell R24-R25 ellenállás. Nem látom semmi értelmét. VF2-ben sincs semmi ezen a helyen.
Sziasztok!
Megépítettem a VF2-t és a Conductort is. Mindkettőnél ugyanaz a probléma, hogy nem tudom rendesen beállítani a nyugalmi áramot. Labortápról, +-24V tápfeszültséggel élesztettem 10ohm-on keresztül, terhelés nélkül, bemeneten rövidzárral. Az nyugalmi áramot 80mA-ig tudom leszabályozni, de a tápfeszültség emelésével elkezd nőni, gyakorlatilag csak a 10ohm korlátozza. Egyébként működik mindkettő. 10ohm terheléssel, szkóppal ellenőrizve jó. Mi lehet a baj? Idézet: „a tápfeszültség emelésével elkezd nőni” Én ugyan nem értek hozzá de ez szerintem normális viselkedés. Azon a feszültségen kéne nyugalmit állítani amin üzemeltetni fogod...
Fotók a panelokról.
Igen, ezt szeretném én is, de 30V-nál 300mA körül van a legkisebb beállítható áram, ha kivenném a korlátozó ellenállásokat, akkor szerintem el is szállna.
Biztos hogy elszállna. Én is pont így jártam mint te. A különbség hogy nekem +-45V a tápfesz. A rajzodon az R10 a 2,2kOhm értékét javaslom megnövelni 4,7kOhm-ra. Az én kapcsolásomban R6 3,3KOhm, R15pot 1kOhm, R10 4,7kOhm. Még így is 180mA az oldalanként a nyugalmi áram. A 110mmx110mmx30mm borda félóra alatt 100C-ra melegszik. Majd egyszer még neki ugrok ha szükségem lesz a modulra. A hangja sem kristály tiszta.
Szia!
A kapcsolást érdemes szimulálni, megvizsgálni a viselkedését hő és tápfeszültség változásra. VF2: - az alkalmazott FET-ek meredeksége igen nagy. Ha növeled a tápfeszt, akkor D3 Zeneren is nő a feszültség, ezért nő a T2-vel felépített áramgenerátor árama, az R5 feszültsége, így a Q2 árama is. Ez teljesen normális. A megoldás: a maximális tápfeszültség mellett (amit valaha is kapni fog az erősítő) állítsd be a nyugalmi áramot, ! - A D1 dióda hőfokfüggése messze nem kompenzálja a Q2 hőfokfüggését, így előfordulhat a hőmegfutás, amit már a topicban többen, többször is leírtak. Ez kivédése csak a kapcsolás átalakításával lehetséges. - Ha nyugalmi áramot nem tudod levinni eléggé, akkor R6-ot növeld mondjuk 3,3k-ra, vagy feljebb, ha szükséges.
Fektetem már vagy két hónapja a paneleket, kicsit elment a kedvem az egésztől, de most nekiállok megint, mennie kell ennek. Olyan jókat írtak róla, hogy kíváncsi vagyok a hangjára. +-40V lenne a végleges tápfesz, arra még nem mertem rákötni, a labortáp meg csak 30-at tud. Az ellenállások variálásán márt úl vagyok, csak minimálisan változik a helyzet.
A VF2 -n a dióda rossz helyen van, a hűtőzászlóra kell ragasztani, mivel hőkompenzáló szerepe van. Vagy a dióda kiváltható a BD 139-239 páros BE -jével, amit szintén a fet -re kell rácsavarni fejjel lefelé, ha kicsit átnézed a topicot, megtalálod az infót.
"Ha növeled a tápfeszt, akkor D3 Zeneren is nő a feszültség...."
-A Zenernek nem az lenne a dolga, hogy stabil legyen rajta a feszültség? -D3 helyére kisebb értékű Zenert beépítve akkor csökkenne az áramgenerátor árama, így a FET gate-jén a feszültség, ezzel pedig a nyugalmi áram is. Jól gondolom?
Átolvastam a topikot, mielőtt belefogtam az építésbe. Már akkor is elég kusza volt, ezért lehet, hogy valami elkerülte a figyelmemet. Láttam a BD-s megoldásokat, de a diódás mellett döntöttem, mert valahol azt is írták, hogy a FET-ek műanyag tokozásán jobban érzékelhető a hőmérséklet változása. Volt is ilyen műgyantával ráragasztós megoldás, úgy emlékszem jól működött az építőjének. Egyelőre még a hőmegfutás nem bánt, a nyugalmi áram stabil meleg hűtőbordánál is, csak magas. Most azt szeretném elérni, hogy sikerüljön valami értelmes értékre beállítani.
Esetleg még próbáld ki a meghajtó tranzisztorokat egy másik egyedre kicserélni. Én BD139/140 párt használtam és már csak a cserélgetésükkel is jelentősen változott a nyugalmi áram. A 10Ohmos ellenállást csak akkor vedd ki, amikor már a poti tekergetéssel le tudod vinni a nyugalmi áramot 100mA alá.
A rajzon lévő 5k-s poti 80%-on áll, vagyis 4kohm. Ezzel az értékkel a nyugalmi áram 15mA. A tranyók az enyémben a BC639-640 páros. Nem értem miért nem tudod beállítani. Valamit elköthettél a nyákon, vagy rossz valamelyik alkatrész. A diódákat a szigetelő gyűrűvel együtt is fel lehet ragasztani (legfeljebb nem középen lesz) így a fet csavarozható marad.
Ezt a nyákot a neten találtam, ehhez hasonló az enyém is.
- A Zenernek sem, mint ahogy egyetlen félvezetőnek sem szögletes a karakterisztikája. Nézd meg egy adatlapon, vagy szimulátorban az áram/zener-feszültség karakterisztikát. Azután nézd meg a zener-feszültség/hőmérséklet karakterisztikát. ... és gondold végig, mi történik, ha a zene ütemében állandóan változikm a tápfeszültség értéke... Egy zeneren soha nem stabil a feszültség. Többek között, ezért találták ki az IC-s stabilizátorokat.
- Igen, a zener feszültségét csökkentve, valóban csökkenne az áramgenerátor árama és a nyugalmi áram. Gyakorlatilag azt érnéd el vele, mint az R6 növelésével. De... Ezzel a műveleti erősítő kivezérlési tartalékát is csökkentenéd, ami pedig nem cél.
Azt el is felejtettem hogy a zenereket teljesen felesleges belerakni. A gate-ek védelmére szolgálnak, de ha ott 4-5V-nál magasabb fesz van, akkor már régen rossz.
(A nyugalmi áramhoz semmi közük nincs.)
Nem feltétlenül kell, itt a 12,6V-on "megfogott" G miatt áramkorlátozást végez.
Azért a VF2 ettől elég eltérő megoldásokat tartalmaz.
Igazad van, valóban változik néhány tized voltot a Zener feszültség az áram és a hőmérséklet függvényében.
Egyelőre köszönöm mindenkinek a segítséget, átnézem újra az áramköröket, módosítok az ellenállásokon, ha nem jó, akkor teszek be más tranzisztorokat.
OK.
Akkor azt is látod, hogy az a néhány tized voltos változás, ami a zener-feszültségben bekövetkezik, mekkora hatással van a nyugalmi áramra... ? Nem tudom, melyik tranzisztorokat akarod változtatni, de ha az MPSA-kat, az nem túl jó ötlet. Az úgy jó, ahogy van. Ha viszont a térvezérlésű tranzisztorokat cserélnéd ki úgy, hogy legalább párba legyenek (amint az eredeti rajzon is vannak), az biztosan jó hatással lenne a kapcsolásra!
Több lépcsőben jutottam el R6=10k, R10=6k8, P=10k értékekig. Így a nyugalmi áram +-24V-nál 20mA, a poti állítására nem reagál, +-30V-nál pedig 150mA, a poti 10k-s állásánál. A 10ohmos korlátozó ellenállások még bent vannak, ezeken is esik 1,5V. A FET-ek párban vannak, IRF540, 9540, csak a rajzon van eltérés. Még küzdök egy kicsit, mert 2X24V-os toroid trafóm van hozzá, és nem mértem ugyan, de úgy sejtem, hogy üresjáratban 35V körül lesz a tápfeszültség.
Szia!
Látom, te nagyon vágod ezt az erősítőt. Én ezt még nem építettem meg, de kíváncsi vagyok rá. A kapcsolásról úgy látom, hogy a Texas erősítő struktúráját követi, de FET-es véggel. Ez mitől jobb mint az? Egy erősítő végére általában az elmélet szerint szinte mindegy mit tesz az emberfia, mert a visszacsatolás ott hat a legjobban. Viszont én hallom a különbségeket az ugyanolyan kapcsolásba rakott különböző végtranyók között is.
Idézet: „a nyugalmi áram +-24V-nál 20mA, a poti állítására nem reagál,” Nem szívesen írok le ilyet, de: ez lehetetlen. Az eredeti 2,2k poti + 2,2k ellenállással az MPSA tranyók áramának duplájára kellett volna nőni (vagy felére csökkenni). Ez a nyugalmi áramban, a FET-ek Ugs-Ids karakterisztikája miatt, nagyságrendi változást kell, hogy okozzon. Azt kell feltételeznem, hogy a poti csúszkája nem érintkezik. De ezt nyilván 100x leellenőrizted... A potin mekkora a feszültségváltozás a két szélső értékre forgatva?
highand!
Tedd egymás mellé ezt és a Texas rajzát és rá fogsz jönni hogy a kettőnek semmi köze sincs egymáshoz. Lerajzolva persze hasonlítanak (OPA-2tranyó-végtranyó/fet), de a működési elv teljesen más. Ez mitől jobb mint az? Hát ettől. Én akkor hagytam fel végleg a tranyós végfokokkal, amikor úton-útfélen csak hamis tranyókat kaptam. Közben arra is rájöttem hogy a feteket jobban lehet kínozni, sokkal később durran el mint egy (eredeti) tranyó. Valaha megépítettem ezt a Texast is, de nem jött be, gyorsan szét is szedtem. Túl voltam már néhány fetesen is, volt közte jó is de a hangjuk az borzalmas volt. Amikor először megláttam a Vf2 rajzát csak nevettem és eszembe sem jutott hogy meg fogom építeni. Ekkor megkeresett egy ismerős hogy építsem meg neki. Le akartam beszélni róla de hajthatatlan volt. Elkészült, bekötöttük a rendszerébe. Azóta vittek hozzá vagy 15 féle (jónak tartott) végfokot, ez az összesnél szebben szólt (csak 5-6 teszten voltam ott, azokon tényleg). Cumma cummárum soha nem találkoztam még olyan végfokkal ami ezt párszáz forintból tudná! A kapcsolófetnek (mint pl. egy IRF) szörnyű hangja van végtranyóként (nem is erre lett kitalálva), de ebben a kapcsolásban így alkalmazva szépen szól.
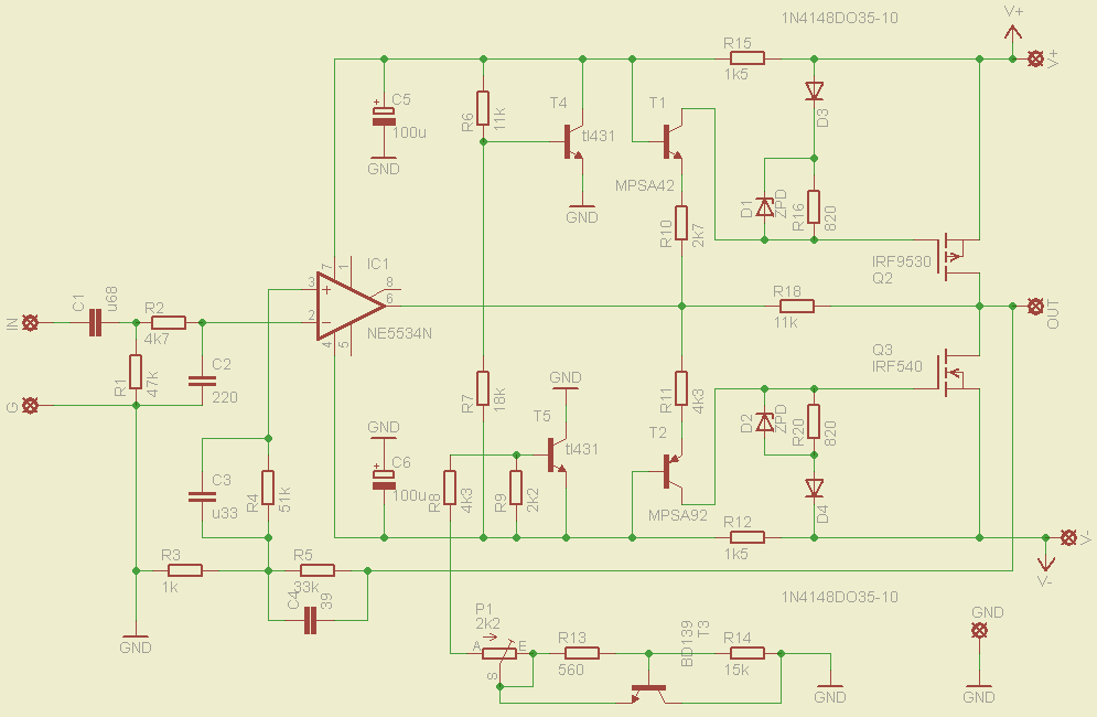
Elkészült egy Alkotós változt a VF2 KD-féle módosításából. Elég nehéz követni, melyik rajz kitől származik, és minek is kéne azt hitelesen elnevezni. Éppen e miatt, átrajzoltam azt az elkészült példány kapcsolását. Mellékeltem a szükséges dokumentációt.
Egy cirka félórás hallgatás után, teljesen laborkörülmények között (ideiglenes hűtőborda, és lapbrtáp) ez is egy jó erősítő. Nekem semmiféle jellegzetes "fetes hang" nem tűnik fel. Persze más mint a többiek, de rendben van. Csak csendben mondom, keveslem a bemeneti érzékenységet. A szokott eszközeimmel, közel 50%-al több bemeneti feszültség kell neki, mint általában a végfokoknak. Ez nem egy katasztrófa, de lehetne érzékenyebb. Így kell hozzá előfok is, vagy valami olyan forrás, aminek nagy a kimeneti feszültsége.
Nem tudtam mindent csatolni (mindig a korlátok, de ilyen az élet), most folytatom.
|
Bejelentkezés
Hirdetés |





















