Fórum témák

» Több friss téma
Fórum » Watt meter
 
Témaindító: peter007, idő: Dec 18, 2005
Témakörök:
Lapozás: OK   1 / 2
(#) peter007 hozzászólása Dec 18, 2005 /
 
Hi!

Tudnátok adni olyan kapcs. rajzott ami egyszerű működőképes vu meter tartalmaz. (LED-es kell )
(#) vicsys válasza peter007 hozzászólására (») Dec 18, 2005 / 4
 
[pic]http://sound.westhost.com/p60.gif[/pic]
[link=http://sound.westhost.com/project60.htm]http://sound.westhost.com/project60.htm[/link]
(#) hzsolt77 válasza peter007 hozzászólására (») Dec 18, 2005 /
 
hali!
itt egy kapcsrajz...

kivez.JPG
    
(#) hzsolt77 válasza peter007 hozzászólására (») Dec 18, 2005 /
 
még 1
(#) gyengus válasza hzsolt77 hozzászólására (») Dec 21, 2005 /
 
Hi!
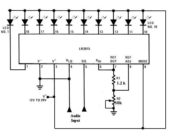
ez az áramkör műxik LM3914Nes ICvel is?
régebben én is akartam ilyet csinálni, + is építettem, de nem műxik azt abbamaradt
(#) Sebi válasza gyengus hozzászólására (») Dec 21, 2005 /
 
A 2 IC testvér: a 3914 lineáris, a 3915 logaritmikus kijelzést produkál a bemenőjel függvényében.
(#) Tüttyös válasza peter007 hozzászólására (») Dec 26, 2005 /
 
Hali!
Tud valaki olyan vu metert, ami tök 1szerű és működőképes és minden?
Aki a legjobb rajzot küldi értékes nyereményt kap, úgy mint:
-hatalmas köszönet
-baráti kézfogás
-őszinte hála.
Előre is kössz.
(#) zaik válasza Tüttyös hozzászólására (») Dec 26, 2005 /
 
(#2664) -val mi a baj??? vagy a többivel?? csak kérdezem.
(#) Tüttyös válasza zaik hozzászólására (») Dec 27, 2005 /
 
(#2664)-ez mi? Nem igazán értem...
(#) peter007 válasza Tüttyös hozzászólására (») Dec 27, 2005 /
 
a 2664-edik hozzászólást nézd meg
(#) Tüttyös válasza peter007 hozzászólására (») Dec 27, 2005 /
 
És az hol van?
(#) zaik válasza Tüttyös hozzászólására (») Dec 28, 2005 /
 
jogos! az összevonásnak köszönhetően összekavarodtak a számok. bocsi.
hzsoltiéra gondoltam( meg a többire). ezen a topicon belül. nem jók?
(#) Tüttyös válasza zaik hozzászólására (») Dec 28, 2005 /
 
végül is igazad van
Sorry
(#) isamisa válasza zaik hozzászólására (») Jan 17, 2006 /
 
Sziasztok!!
Én egy olyan kivezérlésmérőre gondoltam ami egy deprez müszert hajt meg.
Létezik ilyen? És még az is problémám hogy honnan tudnék szerezni elyen kis vu metert? kapni ilyet a boltokban vagy csak régi rádiókból szedhetek ki?
Szerintem sokkal látványosabb egy analóg müszer mint egy kis villogó led.

Nekem ez barátságosabnak tünik

Köszi : Isa
(#) vicsys válasza isamisa hozzászólására (») Jan 17, 2006 /
 
Hali!
ITT van ami neked kell...
Műszert kapsz a boltban. (kérd úgy hogy kivezérlésmérőhöz deprez műszer):yes:
(#) isamisa válasza vicsys hozzászólására (») Jan 17, 2006 /
 
Szia!
Köszi szépen. nincs ez valakinek lefordítva?
Nekem elég az 1- ábra?

Isa
(#) Tomi20 válasza isamisa hozzászólására (») Szept 23, 2006 /
 
Heló mindenki

Szükségem lenne egy watt mérőre, ami a tudná mérni az erősítőm pillanatnyi kimeneti teljesítményét. Erre azért volna szükségem, mert multkor úgy jártam, hogy vettem egy MNC hangszórót, amire 400W volt ráírva, és 5000Ft-ért vettem boltban. (tudom, nevetséges) És rákötöttem hangváltón kerszetül két hídbakötött TDA7294-et. A maximális kimenő teljesítménye 140W (hallható torzítás nélkül) Elkezdtem hallgatni full hangerőn a hangfalat, és kiolvadt a hangszóró közepén lévő műanyag (persze jó büdös is volt, de nem is torzított). Ezt elkerülendő kellene a watt mérő, hogy ne járjak így megint, mert akkor tudom, hogy 80W-nál többet ne küldjek arra a hangfalra. És légyszi ne azzal jöjjetek, hogy vegyek komolyabb hangszórót, meg stb stb. Jah, és elég volna egy 12 ledes műszer, ami mondjuk 10W-onként jelentene 1 ledet. Gondolkoztam azon, hogy rakok a hangszóró és az erősítő közé egy 1ohmos ellenállást, és a rajta eső feszültséget mérem, és egy UAA180-nal kijelzem, de nem tudom, hogy működőképes lenne-e.
(#) Báddzsó válasza Tomi20 hozzászólására (») Szept 23, 2006 /
 
vegyél egy ampermérőt, kösdd be sorosan.
(#) Tomi20 válasza Báddzsó hozzászólására (») Szept 23, 2006 /
 
Ok, de az csak az áram erősségét méri, nem a teljesítményt... P=U*I mérni kellene a feszültséget, meg az áram erősségét , és azt kellene összeszorozni. (persze biztos van valami egyszerű, analóg megoldás, csak nem tudok róla)
(#) G-Lex válasza Tomi20 hozzászólására (») Szept 23, 2006 /
 
Azért nézd meg az erősítőt is meg a hangváltót. lehet, hogy túlterhelted a hangszórót. mikor én építettem egy erősítőt hídba, az is gerjedt, nem lehetett hallani, de fél óra után ugyanígy elfüstölt a mélyem.
(#) Tomi20 válasza G-Lex hozzászólására (») Szept 23, 2006 /
 
Lehet benne valami, mert borzasztóan melegednek az IC-k hídba kötve.
(#) Tomi20 válasza Tomi20 hozzászólására (») Szept 23, 2006 /
 
De azért nagyon örülnék egy W mérőnek, mert sűrűn hallgatok ezzel az erősítővel kisebb teljesítményű hangfalakat. Bár most tervezem, hogy lecserélem a két TDA7294-et 2db 100W-os tranzisztoros végfokra.
(#) Sebi válasza isamisa hozzászólására (») Szept 23, 2006 /
 
Sztem lehet még kapni...Ezeknél a log.kijelzést a mágneskörrel oldották meg, ezért nyomott a skála felétől felfelé.(nem csapkod örökké a végén)
(#) Tomi20 válasza Sebi hozzászólására (») Szept 24, 2006 /
 
Senkinek nincs ötlete, hogy hogyan kellene mérni a kimeneti teljesítményt?
(#) dbase válasza Tomi20 hozzászólására (») Szept 24, 2006 /
 
1.lépés egy sinus generátor szerzése:test tone generator progi 50Hz-re állítva,vagy egy pisztoly páka hegy kivétele után a két pólust a bemenetre kötni az erősítőnek.

2.lépés szerezni somogyi ahb3050-s hangszórót, s a kimenetére kötni.

3.lépés kell egy jó digit multiméter,kapcs a kimenetre ezt is,váltó fesz beállítása.

4.lépés jól lehalkítani majd,bekapcs mindent.

5...hangerőt addig tolni míg szép búgásnak nincs vége,ha füllel halható,hogy torzít.

6..a digit müszer leolvasása után képletbe behelyettesítés.

7.. P=(U*U)/8 effektív érték, a csúcs: P=(1.41*U*1.41*U)/8

Amit kérdeznétek:

Azé 50Hz mert a multiméter csak 100-200Hz-ig tud mérni,meg 10wattal könnyü magassal hangerőt elérni,nekünk mély nagy kell azé számít a mély.

A 8 meg 8ohm-ot jelent.A kékperemesem 50hz-n bemérve pont 8ohm, a 4 helyett mely az egyenáramú ellenállása.

Utolsó mérésem: U=30v 120w=(30*30)/8

Sok sikert a méricskéléshez!!!!!!!

A sinus jel előállításához itt egy programtest tone generator)Használható még hangfal tesztelésre is!!!
De ez max 150W ig kb mert nem bírja a hangszoro!!!
Vagy kell egy tuti 4 vagy 8 ohmos ellenállás nagyon nagy wattos, olajos hütésbe....
(#) dbase válasza dbase hozzászólására (») Dec 18, 2006 /
 
itt egy kb watt meter.:
LINK LINK LINK

Il faut prendre pour référence les tensions ŕ la sortie de l'ampli (valeurs RMS) :
- 350 W sous 8 ohms = 52,9 V
350 W sous 4 ohms = 37,4 V
- 200 W sous 8 ohms = 40 V
200 W sous 4 ohms = 28,3 V
- 100 W sous 8 ohms = 28,3V
100 W sous 4 ohms = 20 V
- 50 W sous 8 ohms = 20 V
50 W sous 4 ohms = 14,1 V
Ez teccik
(#) Woid válasza G-Lex hozzászólására (») Dec 18, 2006 /
 
De szkóppal mérhető az ilyen "nem hallható" gerjedés, ugye?
(#) borvendeg hozzászólása Dec 18, 2006 /
 
Hello a következő az előzőekben belinkelt kapcsolásal kapcsolatban lenne kérdésem.Először is az lenne a kérdés, hogy a +12Voltot értem hova kell kötni de hova kell kötni a -12Voltot??? A másik nem tudná vki megmondani menyibe kerül ez az IC??? Ja és hány W-ig használható?
Léci segítsetek elég kezdő vok.
(#) Valteri válasza borvendeg hozzászólására (») Dec 18, 2006 /
 
Hello!
Az ic 530ft a hq-videonál
a tápota 3-as lábból kijövő vezeték (v+ 12v to20v ) és a test közé kell kötni
(#) Sebi válasza borvendeg hozzászólására (») Dec 18, 2006 /
 
A mínusza a 12V-os tápnak a GND-re kötendő. A GND (talajnak is mondjuk) jele a (fentről lefelé csökkenő) hosszúságú párhuzamos vízszintes vonalsor.
Következő: »»   1 / 2
Bejelentkezés

Belépés

Hirdetés
XDT.hu
Az oldalon sütiket használunk a helyes működéshez. Bővebb információt az adatvédelmi szabályzatban olvashatsz. Megértettem