Fórum témák
» Több friss téma |
Próbált már valaki átalakítani egy Zigbee-s nyitás érzékelőt, hogy különféle eszközök működés jelző ledjének a fényét érzékelje?
Találtam egy leírást, ami számomra nem elég egyértelmű, a képek is rossz minőségűek. Nem tudom pontossan melyik kábelt hova kell forrasztani a nyitásérzékelőre, mekkora ellenállást használjak és működik-e olyan nyitásérzékelővel is amibe nincs Reed switch-t? Eddig jutottam! Ilyen nyitás érzékelőim vannak most kéznél! Ezekhez ezt a megoldást találtam, a két pont rövidre zárásával zárt állapotot jelez a nyitásérzékelő! Csinált valaki már ilyet? Jó lenne egy kapcsolási rajz ehhez! Előre is köszönöm a segítséget!
Hello! Nemigazán érthető, mit is szeretnél..
![]() Egyszerű szavakkal írd le mi is lenne a cél és mihez. A hozzászólás módosítva: Márc 26, 2024
Ugyan azt szeretném megcsinálni mint amit fentebb is linkeltem, csak ott képekből nem igazán lehet kivenni semmit! És a kérdés még az, hogy csak xiaomi aqara nyitásérzékelővel működhet vagy olyannal is ami nekem van!
Hello! Én továbbra sem értem mit akarsz (félek más se, mert nem látnám hogy válasz jött volna).
Az tény, hogy én nem ismerem ezeket az izéket amihez csatlakoztatni szeretnéd a nem tudom mit. De alapból egy Led világítását szeretnéd érzékelni egy foto-ellenállással és abból valamilyen (nem tudom mit és mihez) jelet képezni. Közben meg vezetékeket forrasztgatsz egy tranyóra. Ebből én nem tudom meg mi a kívánalmad és mi célból. Talán ha egyszerű szavakkal leírnád mi is ez a rendszer, mit vársz tőle, mihez és milyen jelet képeznél belőle, akkor talán zöldágra vergődnénk. Persze ha titok, akkor maradjon az!
A zigbee egy olyan rádiós eszköz, mint a bluetooth, csak amíg ez utóbbi pont - pont összeköttetésre való (gyakorlatilag az USB vezetéknélküli változata), az előbbi egy pont - többpont, illetve többpont - többpont összeköttetésre való. Ebből következik, hogy a Bluetooth egy szabványosított eszköz, a Zigbee egy olyan eszköz, aminek csak a rádiós interfésze szabványosított, azt, hot kik tudnak együttmúködni, az a hálózati szoftvereiktől függ.
Nem tudjuk, hogy milyen szoftverek vannak a két eszközben, amiknek együtt kell(ene) működniük, Egyáltalán nem biztos, hogy a probléma forrasztásokkal megoldható. A nyitásérzékelő egy kontaktus vagy akár egy fényérzékelő által kiváltott logikai jelet konvertál a zigbee hálózatba. Azt pedig nem tudjuk, hogy neked milyen nyitásérzékelőid vannak, nem látunk a fiókodba. Arról sincs információnk, hogy a Xaomi milyen jelet vár a nyitásérzékelőtől, és a fiókodban levő mit tud adni. Elég magasfokú ismeretek szükségesek ahhoz, hogy egy valaki(k) által megtervezett, üzembiztosra megvalósított rendszerbe bele tudjon nyúlni. Többnyire ez üzlet védelmében eléggé egyedi megoldások használata a szokásos.
Meg egyszer belinkelem ezt szeretném megcsinálni!
--------->Link<-------- Ilyen nyitás érzékelőm van:------->Link Ha ezt a két pontot rövidre zárom akkor zár lesz az állapot, amugy meg nyitott! ------------>Link Tömören, ha foto elenállást meg világítja egy LED, akkor legyen zárt az állapota a nyitásérzékelőnek! A blog bejegyzésben az emberünk (amit ennek a hozzászólásnak ez elejére linkeltem már harmadszor ebben a topicban) mindezt 1db fotoellenállással, 1db LM393 és két nyomorult ellenállással megoldotta(meg persze a nyitásérzékelővel)! De mivel én nem értek az elektronikához és ott nagyon rosszak a képek és kapcsolási rajzot nem mellékelt , gondoltam megkérdezem itt. Lehet, valahogy törölni ezt a topicot, mert értelme nincs neki!
Ha jól értem: van egy nyitásérzékelőd és azt szeretnéd átalakítani. Mégpedig úgy, hogy a reed relé helyett egy fotóellenállást használsz érzékelőnek. Jól értem?
Ha egyszer is értelmesen megfogalmazva és átgondolva leírta volna...
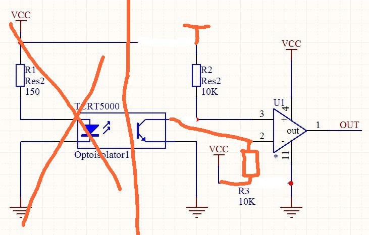
Gyakorlatilag annyit szeretne, hogy van egy ZigBee nyitás érzékelője, amit át szeretne alakítani úgy, hogy a nyitás/zárás jelzést a mágneses ellendarab helyett egy LED szolgáltassa. Ehhez talált egy leírást és azon nem tud kiigazodni. Eljutott odáig, hogy az LM393 adatlapja alapján beízonosította a lábakat, majd ott elakadt. Nem tudja az ott lévő két kép alapján rárajzolni, hogy mit hova kellene kötni. Sajnos a leíráson se tudott kiigazodni, pedig ott mindent leírt a szerző elég alaposan, hogy meg lehessen érteni. Na de következzen az érdemi rész is... A leírás szerint a srác fogott egy TCRT5000 modult és azt átalakította. Induljunk ki ebből, csatoltam a rajzát (igen, gugli adta a rajzot). Mit csinált? Levette róla az érzékelő részt és helyette bekötötte a fotóellenállást. Ez működött neki, hát gondolta minek ennyi minden rá, egyszerűsített. Magyarul töröljük le szépen a rajz bal oldalát, majd nézzük tovább mi különbözik még a végső részen. A végső ábrán nincs poti, helyette van egy ellenállás, nagyszerű, kész is lehetne a kapcsolás, de még annyit tett a szöveg szerint, hogy felcserélte a negatív és pozitív bemenetet, tegyünk tehát mi is így. A kimenetet meg rákötötte a ZigBee mikrovezérlő bemenetére és kész is volt.
Igen, köszönöm, erre gondoltam!
Az ellenállások nagysága mitől függ, mert te kapcsolási rajzodba most 10kΩ-os van, a "srác" peddig 200Ω-ost használt (ha jól azonosítottam be).
Hello! Nem tudom hol használt 200 ohm-ot. (Maximum ha a kimenetre Led-et tett és azzal sorba.) De ez a rajz nem jó.
Így kell azt kialakítani, mert azt írta hogy az LDR megvilágítva 1,7k sötétben pedig 10k értékű volt. Ha a két bemenetet felcserélik, akkor megfordul a működés. Jelenleg megvilágítva ad ki 5V-ot a kapcsolás, sötéten meg 0V-ot. |
Bejelentkezés
Hirdetés |














