Fórum témák
» Több friss téma |
Cikkek » Egyszerű kétvezetékes távadó Egyszerű kétvezetékes távadó
Szerző: pidsbc, idő: Jan 18, 2009, Olvasva: 48451, Oldal olvasási idő: kb. 1 perc
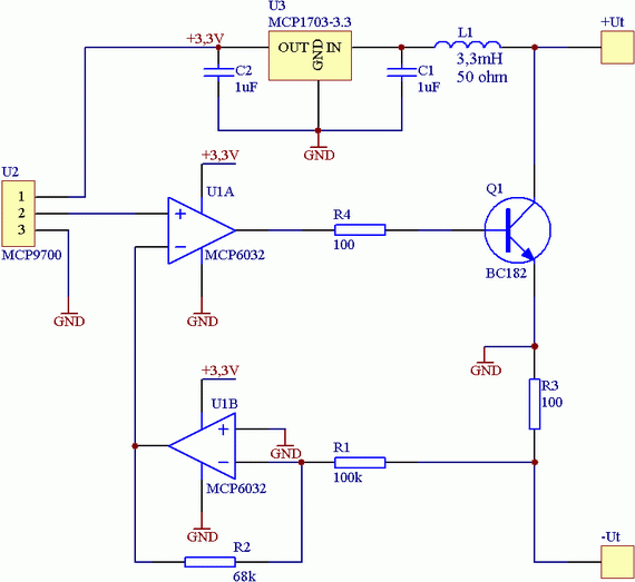
Kétvezetékes hőmérséklet távadó:
A távadó kimenete -22.8 °C-on 4 mA, +86 °C-on pedig 20 mA, a kettő közötti skála lineáris. Például +25 fokos mért hőmérséklet esetén 11mA a távadón átfolyó áram. Az áramkör működése: A hőmérsékletet az U2-es MCP9700 típusú integrált hőmérsékletmérő IC méri. A tápellátást egy MCP1703-3302 típusú táp IC adja. A távadón átfolyó áramot a 100 ohmos R3 "alakítja át" feszültséggé. Ezt a feszültséget invertálja az U1B jelű MCP6032-es műveleti erősítő (0,68-szoros "erősítéssel"). Az U1A műveleti erősítő az MCP6032 másik erősítője. Ha ennek a neminvertáló bemenetén nagyobb feszültség van, mint a visszacsatoló ágból (U1B kimenetéről) érkező feszültség, akkor R4-en keresztül úgy vezérli a Q1 tranzisztort, hogy az U1B kimenetén pontosan akkora feszültség legyen, mint a Hőmérő IC kimenetén. Az L1-es induktivitás szerepe az, hogy bekapcsoláskor ne legyen túl nagy, csak maximum 20 mA-es áramtranziens a távadó kimenetén. A kapcsolás érzékeny a fordított bekötésre, konkrétan tönkremegy, ha a tápfeszültség + és - ágát felcseréljük. Ez ellen egy diódával lehet védekezni, de az egyszerűség kedvéért minden felesleges dolgot mellőztem.
A kapcsolás nem referencia pontosságú, de esetenként jó szolgálatot tud tenni egy-egy távadó lemodellezésében, vagy például PLC-k tesztelésekor.
Fontos megjegyezni, hogy ezen áramkör megméri a -23 °C alatti hőmérsékletet is és a távadó kimenete ekkor 4 mA alá csökken (értéktartomány alá), illetve 86 °C felett is ugyanúgy mér, ekkor pedig a távadó kimenete nagyobb lesz, mint 20 mA!
A cikk még nem ért véget, lapozz! Értékeléshez bejelentkezés szükséges! |
Bejelentkezés
Hirdetés |



