Fórum témák
» Több friss téma |
Cikkek » Fénykapcsoló LM311-el Fénykapcsoló LM311-el
Szerző: Cavalier, idő: Dec 14, 2010, Olvasva: 50930, Oldal olvasási idő: kb. 1 perc
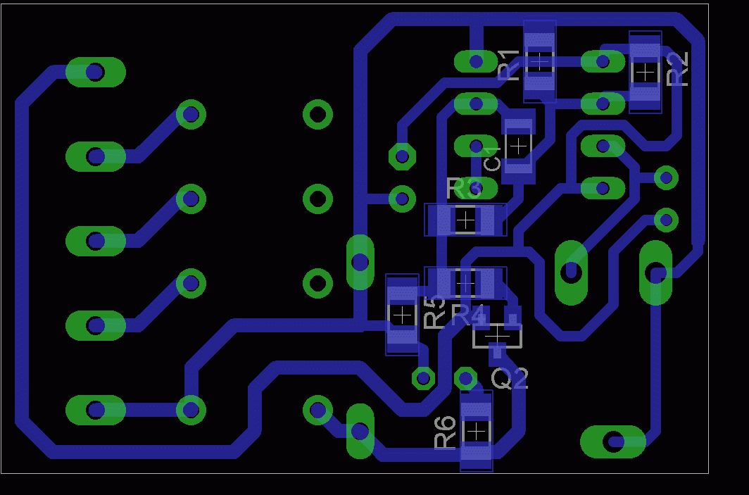
EAGLE-el megnézhető formátumban letölthető a rajz, nyák terv is: A CADSOFT honlapjáról letölthető a program ingyenesen. Itt van egy 600DPI-ben elmentett kép a nyák rajzról is, valamint egy alulnézeti és egy felülnézeti kép a beültetéshez. A sorkapocs 5. lába kapja a 12V-ot, az 1. láb a test, a 4. a relé közös pontja. Kérdezhetitek, hogy miért csináltam SMD-vel? Nos, a helyzet az, hogy nem szeretek nyákot fúrni, és mivel nem kell alkatrészlábat hajlítgatni, csipkedni sem, így jóval hamarabb megvan a beültetés még sima forrasztópákával is. Persze a helytakarékosság is szempont volt, bele kell férni egy kis dobozba. "Kattogós" Weller pákát használok vékony heggyel. Kell hozzá egy kis ügyesség, jobb kézben páka, balban forrasztó ón hüvelyk-mutató ujj között és valami amivel leszorítom az alkatrészt az első forrasztás idejére a középső és gyűrűsujj között. 1206 méretű alkatrészekhez terveztem a nyákot, ennél kisebbel nem próbálkoznék, hobbi célra felesleges is lenne. Persze megépíthető a kapcsolás bármilyen módszerrel, lábas alkatrésszel, lyukacsos gyakorlópanelon is összedobható, a tranzisztor lehet bármilyen kommersz NPN típus, BC238, BC182, de akár el is hagyható, ugyanis az LM311 képes 50mA kimenő áramot szolgáltatni, tehát kisebb reléket közvetlenül is meg tud hajtani. (lásd a relé adatlapján) Ha a fotoellenállást, és a potmétert felcseréljük, a kapcsolás pont fordított működésű lesz, tehát sötétben fogja behúzni a relét, világosban elengedni. Fotoellenállás helyett NTC ellenállást alkalmazva pedig egy termosztátot készítettünk. Remélem lesz, aki hasznosnak találja ezt a kis cikket, kísérletezzetek kedvetekre! Értékeléshez bejelentkezés szükséges! |
Bejelentkezés
Hirdetés |


