Fórum témák
» Több friss téma |
Cikkek » Forrasztóállomás Forrasztóállomás
Szerző: vzoole, idő: Júl 9, 2007, Olvasva: 101401, Oldal olvasási idő: kb. 1 perc
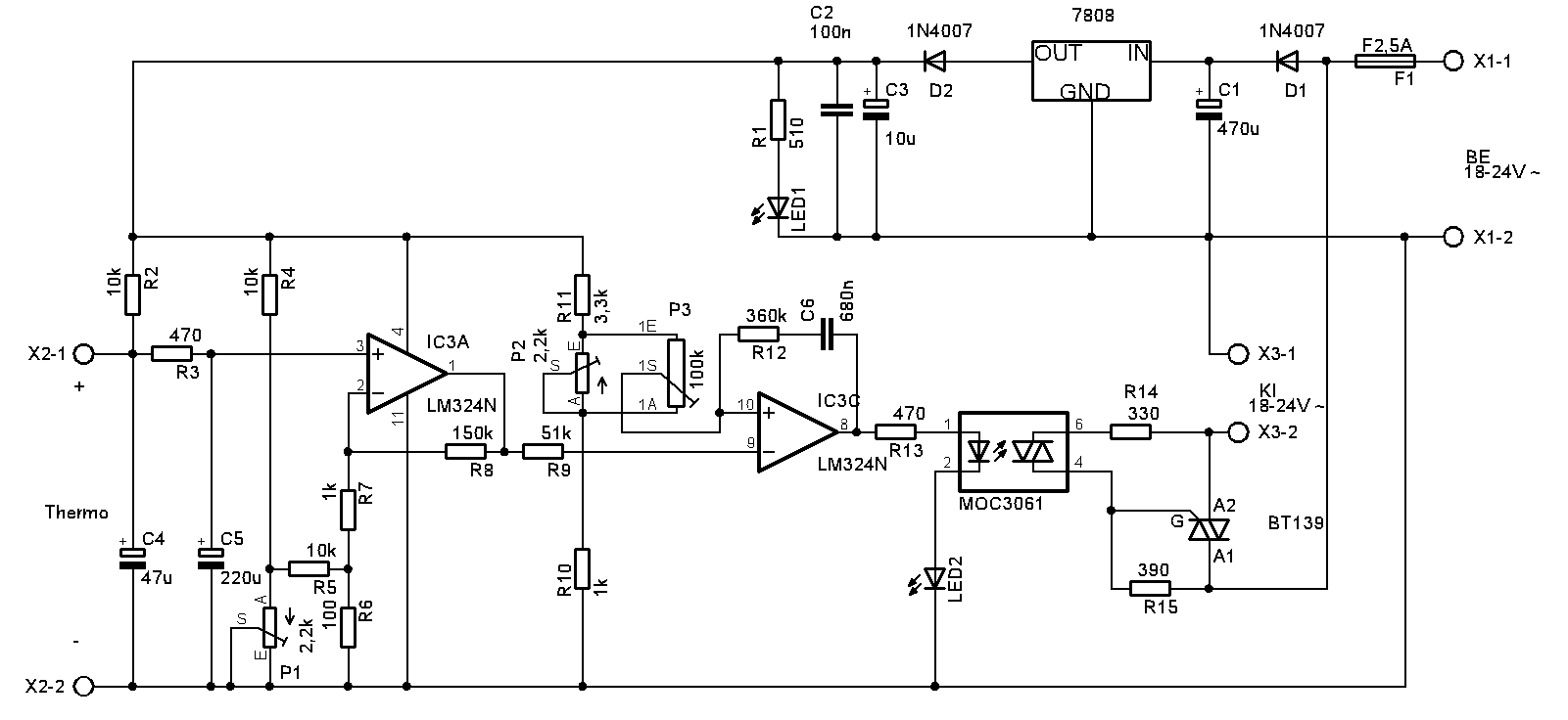
PanelrólNagyon nem szeretnék belemenni a kapcsolás működésébe. Lényege hogy a forrasztópáka thermoelem feszültségét felerősíti, majd következő fokozaton összehasonlítja a potméterrel beállított referenciafeszültséggel. Ha alacsonyabb a bemeneti jel a referenciafeszültségnél akkor kimenet magas és az optotriak feszültséget kap, tehát fűt. Nem írok a szokásos "ellenállással kezd..."-ről, de annyit leírok hogy...
ÉlesztésElső indításkor állítsuk középre a trimmer potmétereket és miközben mérjük a páka hőmérsékletét, állítsuk be saját ízlés szerint. Letölthető dolgokAlkatrész beültetés: alkatresz3_3.pdf A cikk még nem ért véget, lapozz! Értékeléshez bejelentkezés szükséges! |
Bejelentkezés
Hirdetés |




