Fórum témák
» Több friss téma |
Cikkek » H-Híd, avagy egyszerű motorvezérlés H-Híd, avagy egyszerű motorvezérlés
Szerző: mspike, idő: Jan 29, 2006, Olvasva: 89515, Oldal olvasási idő: kb. 2 perc
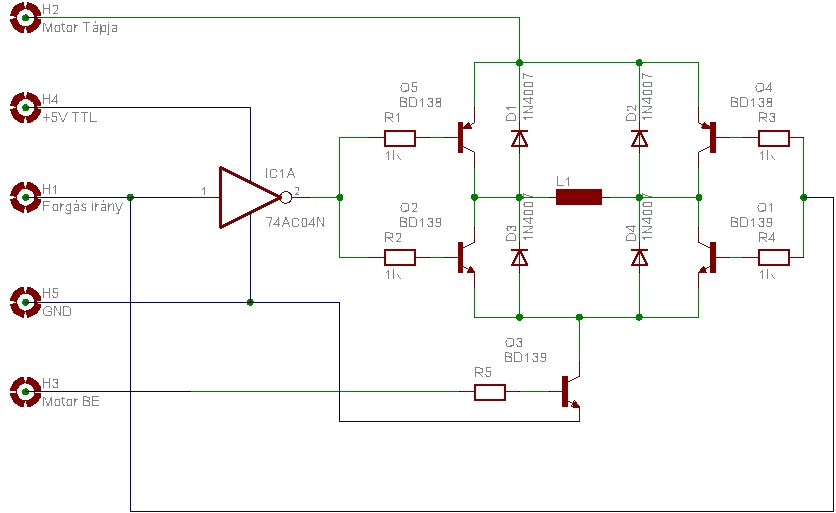
Nos így nézne ki ! Vegyük kicsit alaposabban : Remélem a baloldali csatlakozók magukért beszélnek. A legfelső a motor + X feszültsége. Az én estembe ez most +5V volt. A második csatlakozó az inverter (TTL) tápja +5V stabilan ! (ezeket közös tápról is lehet hajtani, ha elbrírja a terhelést) A harmadik csatlakozóval válthatunk forgásirányt. (logikai 0=0V egyik irány, logikai 1=5V másik irány). A negyedik csatlakozó a föld. (Mindkét táp közösített földje !). Az ötödik csatlakozó ugyancsak logikai bemenet (mint a 3.) ez kapcsolja be illetve ki a motort. (értelemszerűen 1=+5V=ON). A kapcsolás alapja a már sokat emlegetett (fórumban) H-híd. Ezt én BD139 és BD138 felhasználásával építettem meg. Ez bőséggel elbír +5V 1A -es motorokat. (nagyobb teljesítményt is ha hűtőbordára szereljük, mégnagyobb teljesítményekhez használjunk nagyobb tranyókat). Nos nagyon egyszerűen úgy nézz ki a dolog, hogy minden tranyó egy "kapcsoló". Amikor Q5 bázisát földre húzzuk bekapcsol, és ezzel egyidőben Q2 kikapcsol (ők ugye ellentétesen működnek mert Q5 PNP míg Q2 NPN). A túloldalon Q4 és Q1 s így működik, de mindig ellenütembe, tehát mikor Q5 kinyitva akkor Q1 lesz még kinyitva és az L1-el jelölt motoron balról jobbra folyik áram. Míg ha fordítva vezéreljük az egészet akkor Q4 és Q2 lesz nyitva így jobbról balra folyik az áram a motoron. Nos Q3 egyszerűen vagy ad földet az egész hídnak vagy nem, és ahol nincs föld ott nincs áram. Az invertert azért raktam bele ebbe a kapcsolásba mert : a, így csak 1 bit kell a forgásirányváltáshoz... b, így nem lehet még véletlenül se rövidre zárni a tápot !!!. (tehát ajánlom mindenkinek, hogy használjon invertert. Úgy is van belőle bőven egy tokon belül, így sok-sok motorhoz is elég egy inverter IC. A 4 darab 1N4007-es dióda védi meg a tranyókat a motor önindukciójától... (remélem jól értelmezem a dolgot, vagyis attól, hogy mikor a motort megforgatjuk kézzel a benne indukálódó váltóáram ne verekedjen a tranyókkal, persze minek forgatnánk kézzel,... de ugyan ez a szitu akkor is mikor mi lekapcsoljuk a motort de még fordul 10-et... ). Szóval röviden ez a H-híd és működése. Azzal lehetne ezt még szépíteni, hogy a motor kapcsolgató bemenet elé teszünk egy PWM szabályzót amivel a motor sebességét is állíthatjuk. Természetesen ez a kapcsolás csak DC motorokhoz jó ! (azokból is csak azokhoz, amik fordított polaritásra fordított irányba forognak, és amik 5V max. mennek. Természetesen 5V alá mehetünk. Külön köszönet Sebinek amiért észrevette a hibát a cikkben !) A cikk még nem ért véget, lapozz! Értékeléshez bejelentkezés szükséges! |
Bejelentkezés
Hirdetés |


). 