Fórum témák

» Több friss téma
Cikkek » Hangsugárzóvédő erősítőkhöz.
Hangsugárzóvédő erősítőkhöz.
Szerző: dbase, idő: Jan 23, 2006, Olvasva: 104891, Oldal olvasási idő: kb. 1 perc
Lapozás: OK   3 / 3

Megépítés:
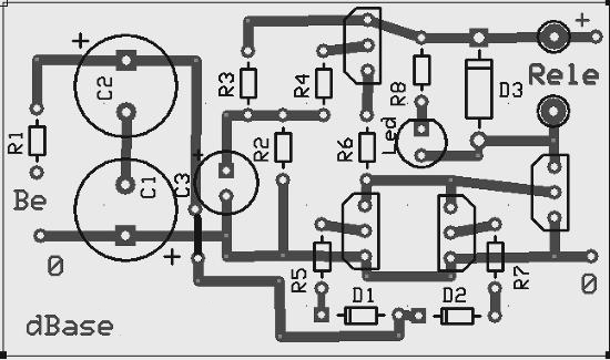
Otthoni alkatrészekből egyszerűen utánépíthető, bármilyen tranzisztor jó bele csak a lényeg hogy megfelelő típus legyen npn, pnp. Legegyszerűbben ajánlom a kinyomatatását, majd cellux, s átfúrás és alkoholos filccel kirajzolás-marás.
Asszimetrikus táplálású erősítők (kondis kimenetű) esetén elhagyható a D2, R7 és a T3. Mivel (-) fesz nem tud létrejönni a kimenetén.
Beépítés során került figyelmembe, hogy kikapcsolás esetén a relé csak akkor ejt el, ha megszűnik a tápfesz. Ezért a trafó kivezetései után egy darab diódát használtam , és egy 1000mikroFarados kondit. Az elért eredmény kb. 1másodperccel a kikapcsolás után elejt. Rosszabb esetben kisebb kondenzátor használata szükséges. A beültetési rajz valós méretei 60*35mm.
 
 

(2009.02.15.)
DJ Szabcsa jóvoltából mellékelek egy nyákrajzot, melyet Sprint Layout 5.0-val készített:

 -hangfalvedo.lay
- hangfalvedo_nyak.pdf
- hangfalvedo_beultetes.pdf

 Sok sikert kívánok az utánépítéshez!

Következő: »»   3 / 3
Értékeléshez bejelentkezés szükséges!
Bejelentkezés

Belépés

Hirdetés
XDT.hu
Az oldalon sütiket használunk a helyes működéshez. Bővebb információt az adatvédelmi szabályzatban olvashatsz. Megértettem