Fórum témák
» Több friss téma |
Cikkek » Hővédelem hűtőbordára Hővédelem hűtőbordára
Szerző: Attila86, idő: Okt 14, 2008, Olvasva: 48525, Oldal olvasási idő: kb. 2 perc
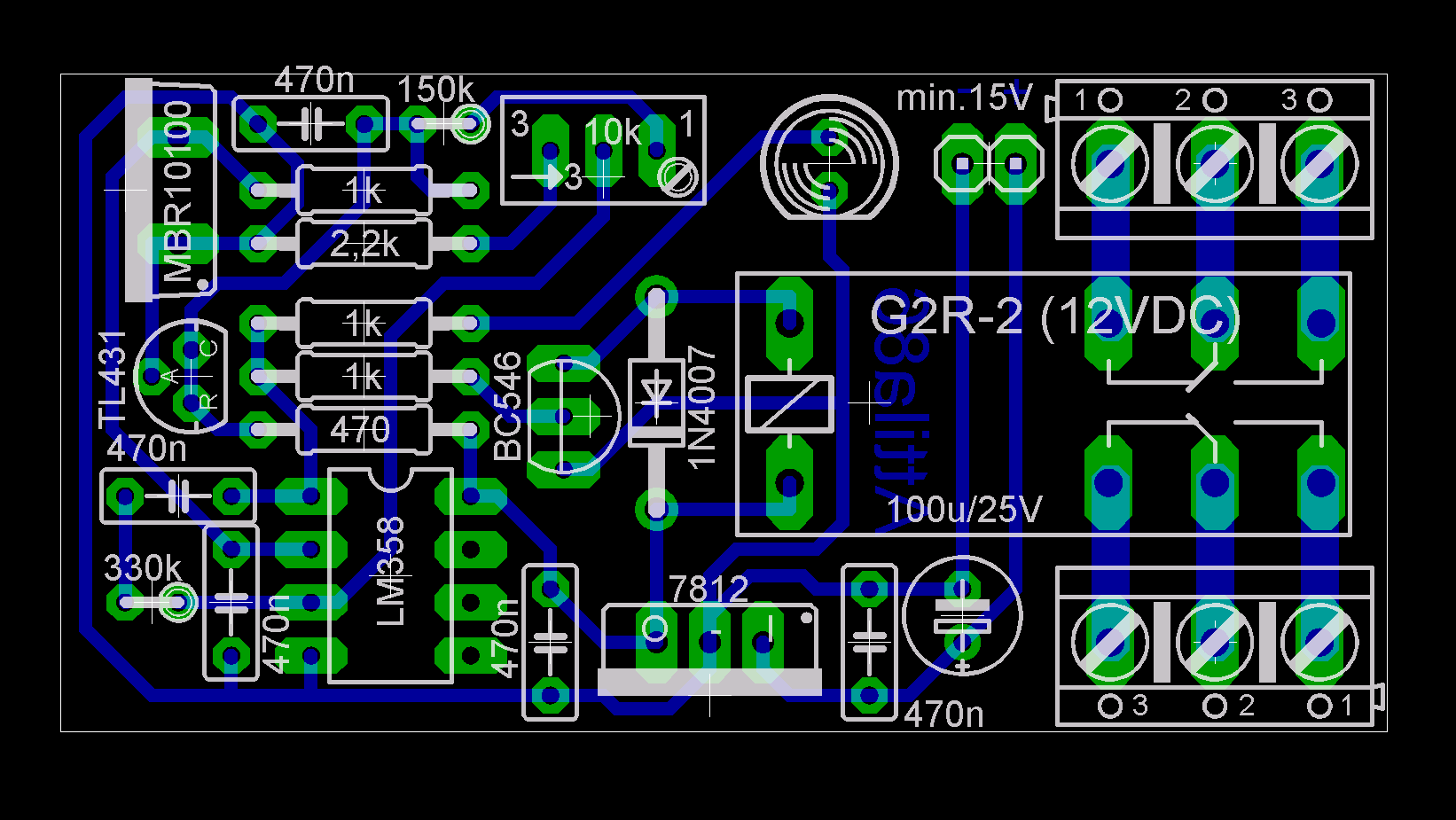
Az áramkör megépítése: A nyáktervet készítsük el, ha vasalásos technikát választjuk akkor arról ITT bővebben olvashatunk. A nyákterv mérethelyes kinyomtatásában segít EZ a kis leírás. A nyákot ez után fúrjuk ki, ügyelve arra hogy a sorkapcsoknak, a relének, a D1, D2-nek és az IC2-nek nagyobb furatra van szüksége. Ha a furatokkal megvagyunk, akkor ültessük be az alkatrészeket, méret szerinti sorrendben az ellenállásokkal és D2-vel kezdve. Utána következnek a kondenzátorok, a TL431, az LM358 és a BC546. Végül ültessük be a "TAP" csatlakozót, a két sorkapcsot, a helitrimmert, a 7812-t, a ledet, az MBR10100-at és legvégül a relét. A nyák elkészítéséhez szükséges képek (nagyobb felbontásért katt a képekre!): Az áramkör élesztése: Az áramkört egyenlőre ne szereljük fel a hűtőbordára. A tápfeszültséget ez előtt kapcsoljuk az áramkörre. A tápfeszültség ráadása után a lednek nem szabad világítania és a relének elengedve kell maradnia. (A helitrimmer osztásarányát úgy állítottam be, hogy kb. 42 és 85 fok közti kapcsolási hőmérsékletet lehessen beállítani. Feltételezem, hogy ekkora hőmérséklet nincs a helyiségben az élesztés során.) Az áramkör különösebb élesztési folyamatot nem igényel, de ha netán mégsem működne, akkor a következőket ellenőrizzük: A helitrimmert eltekergetve ellenőrizzük, hogy az LM358 3-as lábán a feszültség változik. Ez után tekerjük el abba a végállásába, ahol a 3-as lábon a legnagyobb feszültséget mérjük. Ez után mérjük meg, hogy mekkora feszültség van az LM358 2-es lábán! Majd a D1 diódát kezdjük el melegíteni például úgy, hogy hozzáérünk a forrasztópáka hegyével. Közben figyeljük, hogy a 2-es lábon a feszültség csökken-e. Ha csökken, akkor a melegítés hatására kis idő múlva a lednek ki kell gyulladnia és a relének meg kell húznia. Ez után hagyjuk hűlni az MBR10100-at és figyeljük meg hogy a LED elalszik-e és a relé elenged-e. Ha megbizonyosodtunk az áramkör helyes működéséről, akkor szereljük azt a figyelendő felületre. A D1 diódát a nyáklap szélére terveztem így nem szükséges azt a paneltól elvezetni, de ha a konstrukció úgy kívánja akkor bátran elvezethetjük. Igyekezzünk, hogy (termikusan!) a lehető legközelebb szereljük a D1 diódát a melegedő alkatrészhez (végtranzisztor, teljesítmény-erősítő IC...). D1 dióda és a hűtőborda közé tegyünk csillám szigetelőt és hővezető pasztát. Ha úgy tartja kedvünk, akkor a hővédelem ledjét kivezethetjük a készülékünk előlapjára is, hogy lássuk ha leold/bekapcsol a hővédelem. Végezetül pár kép és videó az áramkörről: Sikeres utánépítést kívánok! Üdv.: Attila Értékeléshez bejelentkezés szükséges! |
Bejelentkezés
Hirdetés |









