Fórum témák
» Több friss téma |
Cikkek » Labortápegység Labortápegység
Szerző: Attila86, idő: Okt 3, 2007, Olvasva: 95415, Oldal olvasási idő: kb. 1 perc
(Kattints a képre a nagyobb változatért!)
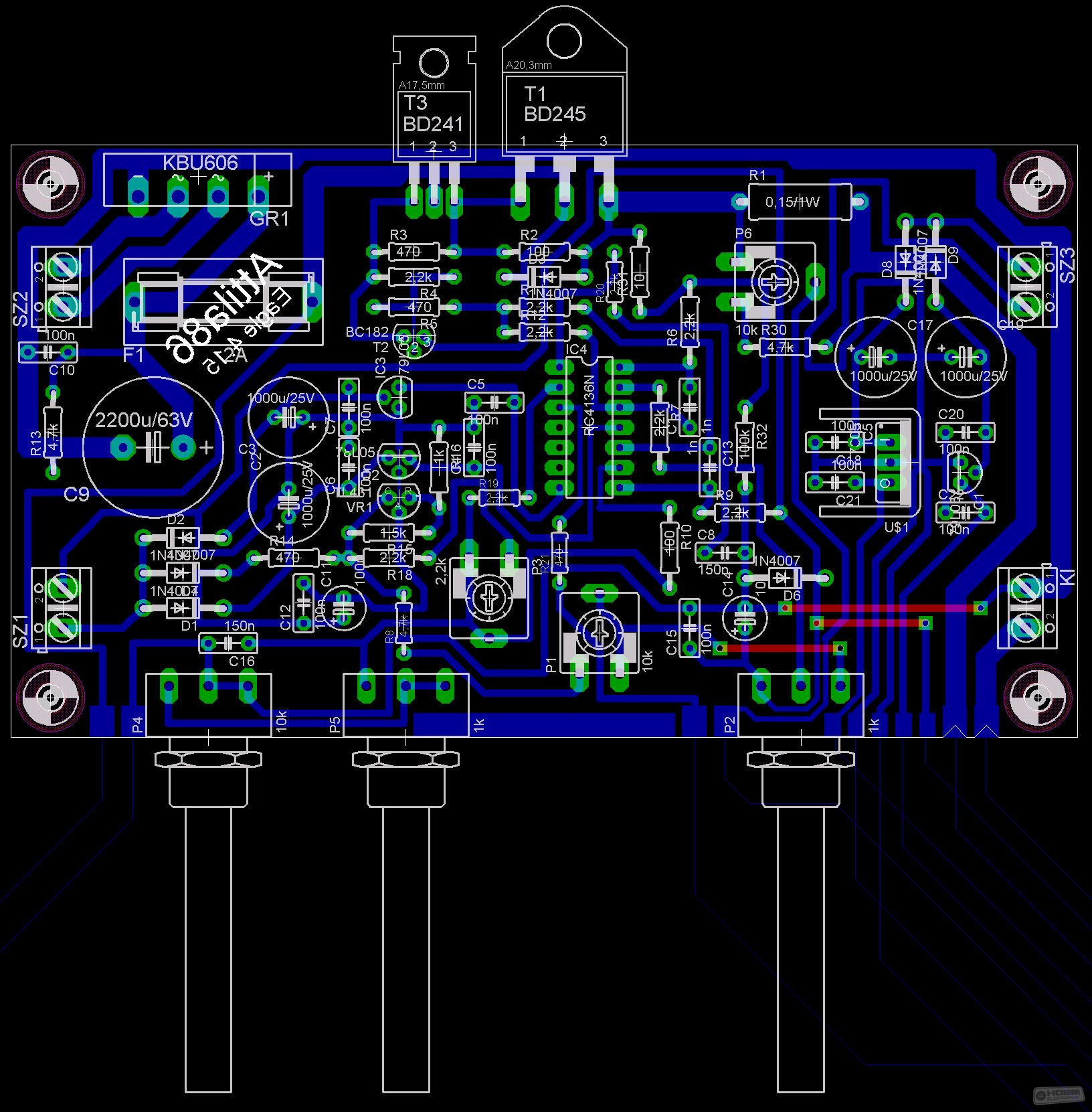
A labortápegység működése: A működtető feszültség az SZ2 sorkapcson érkezik a tápegység paneljára. GR1 ezt egyenirányítja, C9 pufferolja. R13 a táp kikapcsolása után a puffer kisütését szolgálja. D5 piros/zöld színű led a K1-es kétállású, két áramkörös kapcsoló állásától függően azt jelzi, hogy a kimenet fel vagy le van-e kapcsolva. A szabályozást T1 (BD245), T3 (BD241) teljesítmény-tranzisztorok és a T2 valósítja meg. Ezeket a két komparátor vezérli. IC4D az áramot szabályozza, IC4C pedig a feszültséget. Nagyon fontos, hogy a táp földpontja nem a negatív ág, hanem a pozitív! A segédtáp előállításához szükséges váltakozó feszültség SZ1 sorkapcson keresztül kerül a panelra. D1-D2, C2-C5, IC2-IC3, előállítja a segédtáp ±5V-os feszültségét. A referenciát előállító TL431 külön egyenirányítóról működik. IC4D és IC4C komparátorok a referenciából leosztott feszültséget kapják. Az osztásoknál P1 trimmerrel a maximálisan beállítható áram állítható. P2 ezen tartományon belül a kimenő áramot szabályozza. A másik osztónál P3 trimmerrel határolható a feszültség-beállítás felső határa. A feszültség állítását P4, a finomhangolást pedig P5 biztosítja. IC4A az áramgenerátoros üzemben való működés indikálását jelzi a D7-es jelű LED segítségével. A harmadik szekunder-tekercsről D8-D9, C17-C22, IC5, IC1 szintén ±5V-ot állítanak elő. Ez a panelmérő tápja. A panelmérő áramköri rész nem igényel külön magyarázatot, ez az ICL7107 gyári alapkapcsolása.
Vízszintes panel: (Nagyobb változatért kattints a képre!)
Függőleges panel: (Nagyobb változat megtekintéséhez kattints a képre!) A cikk még nem ért véget, lapozz! Értékeléshez bejelentkezés szükséges! |
Bejelentkezés
Hirdetés |







