Fórum témák

» Több friss téma
Cikkek » PIC-es panelmérő II.
PIC-es panelmérő II.
Szerző: Attila86, idő: Aug 18, 2011, Olvasva: 37809, Oldal olvasási idő: kb. 5 perc
Lapozás: OK   2 / 5

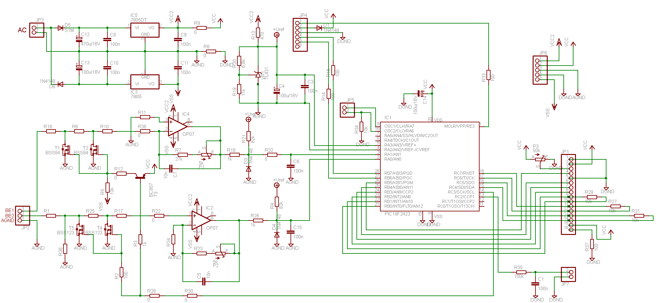
Kapcsolási rajz

Tápellátás:

Az áramkör kétféle tápfeszültség-forrásról képes működni. Egyrészt 12V váltakozófeszültségről, melyet a nyákon a JP3-as csatlakozón kapcsolunk a panelra. D5, D6 diódák ezt kétszer félutasan egyenirányítják, majd C12, C13 elektrolit-kondenzátorok pufferolják, C8, C10 fóliakondenzátorok pedig szűrik. A negatív ágban az IC3-as 79L05-ös integrált feszültség-stabilizátor -5V-ra stabilizál, a pozitív ágban pedig az IC5-ös 7805.  C9 és C11 fóliakondenzátorok ismételten szűrnek, s így már előállnak a ±5V-os tápfeszültségek. R8 és R9 0Ω-os ellenállások az analóg és digitális földek, illetve az analóg és digitális +5V-os tápfeszültségek különválasztására szolgálnak.

A tápellátás másik módja, amikor a PIC-es panelmérő a működéséhez elengedhetetlen ±5V-os tápfeszültségeket nem önmaga állítja elő hanem kívülről kapja azt. E célt szolgálja a JP6-os csatlakozó. Ha a labortápegység amelybe a PIC-as panelmérőt építjük már előállít magának ±5V-ot, akkor azt a panelmérő ezen a csatlakozón kaphatja meg. A csatlakozó lábkiosztása a következő: -5V, DGND, AGND, digitális +5V, analóg +5V. Az analóg és digitális +5V-ok, illetve az AGND és a DGND vezetékek kizárólag a labortápegység ±5V-os segédtáp-stabilizátorainál találkozhatnak, csillagpontban! További elvárás külső tápforrás esetén, hogy a labortáp GND-je a labortáp pozitív vagy negatív kimeneti pontja kell hogy legyen (attól függően hogy hogyan használjuk a mérőbemeneteket). A PIC-es panelmérőt a jelen cikk írásakor még csak folyamatban lévő "Labortápegység II." áramkör kiegészítő moduljaként szántam, az a labortáp majd fel lesz készítve jelen panelmérő közvetlen 'fogadására', amikor is a labortápegység saját ±5V-os segédtápját fogja használni saját maga működtetésére.

Analóg rész:

A két mérendő jel (feszültség és áram) a JP2-es csatlakozón érkezik a panelra. Ez után a két OP07-es típusú műveleti erősítőre (IC4 és IC2) jutnak. IC4 invertáló, IC2 pedig nem invertáló kapcsolásban működik. Ha a labortápunkban az áramfigyelő söntellenállás a pozitív ágban van, akkor a söntön mérhető feszültség a GND-hez képest pozitív lesz, a feszültség viszont negatív. Ha viszont a labortáp söntje a táp negatív ágában van, akkor értelem-szerűen a söntön negatív feszültség mérhető, a labortáp kimeneti feszültsége viszont ez esetben pozitív. A PIC-es panelmérő II. két mérőbemenetét úgy kell bekötnünk, hogy a negatív mérőjel invertálódjon, hiszen a PIC csak pozitív jelet képes mérni. A labortápegység kimeneti feszültségét le kell osztanunk ahhoz, hogy a megfelelő tartományba essen, a söntről kapott jelet viszont erősíteni kell. Emiatt a két műveleti erősítő bemeneti és visszacsatoló ellenállásainak értéke függ a labortáp söntjének helyétől (a pozitív vagy a negatív ágban van-e), és persze a labortáp maximális kimenő feszültségétől illetve áramától, és még a sönt értékétől is. Ezen okokból a műveleti erősítők környékén lévő ellenállások értékei változnak, ezeket az alkatrészjegyzék tartalmazza.

Mindkét mérőbemenet elején van 2-2db térvezérlésű tranzisztor (fet). Ezek feladata az, hogy amikor a PIC a 14-es lábán H szintet ad ki, akkor a mérőjeleket leföldelje, és így a PIC meg tudja mérni az egész mérőkör offsethibáját, amit később minden mérés alkalmával kikompenzál. A feszültség-mérést végző OPA csillapítást, az áramot mérő pedig erősítést végez. Továbbá van még egy feladata a műveleti erősítőknek; az impedancia-illesztés. Ugyanis a PIC analóg bemeneteinek impedanciája mindössze 2,5kΩ, ami a feszültség-mérésnél igencsak gondot okozna, ha 2,5kΩ-mal söntölné a MΩ nagyságrendű bemeneti osztót. C6 és C15 kondenzátorok szűrik a mérőjeleket. R16 és R26 feladata kettős. Egyrészt a most említett kondenzátorokkal együtt integráló tagokat (aluláteresztő szűrőket) alkotnak, másrészt az R21 és R4 ellenállásokkal együtt egy-egy feszültségosztót képeznek a referencia felé. Gyakorlatilag szándékosan eltolják az offsetet azért, hogy a lehető legrosszabb esetben is a PIC még mérni tudja. Ugyanis az OPA-k offsetének értéke és polaritása is változhat más-más példányok esetén. D3 és D4 diódák megakadályozzák, hogy bekapcsoláskor a PIC bemeneteire negatív feszültség-tranziens kerülhessen. VR1 tulajdonképpen egy változtatható feszültségű zener dióda, melyet R19 és R20 alkatrészek kb 4096mV-ra állítanak be, ez adja a PIC külső referenciaforrását, melyet C4 és C3 kondenzátorok szűrnek.

A mikrovezérlő:

A PIC önmagától nem tudja, hogy milyen méréshatárhoz tartozó alkatrészeket ültettünk a panelba, illetve hogy melyik mérőbemenetet használtuk feszültség-mérésre és melyiket áram-mérésre. Viszont az LCD kijelzőn való helyes megjelenítéshez ezekről 'tájékoztatnunk' kell a PIC-et. Ezt az R27, R29 és R31 ellenállásokkal tudjuk megtenni. Ha R27 be van forrasztva, akkor 40V-os méréshatárban dolgozik a mikrovezérlő, ha nincs beültetve akkor pedig 400V-osban. Hasonlóképp ha R29 be van forrasztva a panelba akkor 4A-es a kijelzés, ha nincs, akkor pedig 40A-es. Ha a BE1 (invertáló) mérőbemenetet használjuk feszültség-mérésre és BE2-t (nem invertáló) pedig áram-mérésre akkor R31-nek a panelon a helye, ha fordítva használjuk a bemeneteket akkor viszont ne ültessük be. A PIC programjáról azt érdemes tudni, hogy a műszer pontosságát a hardveres megoldásokon kívül (külső referenciaforrás, árnyékolások, csillagpontok...) néhány szoftveres trükk is biztosítja. Például az, hogy a PIC nem egyszerűen 1-1 mintát vesz a bemenetekről, hanem egymás után 80-80db-ot, melyekből a 8db legkisebb és a 8db legnagyobb értéket megkeresi és kitörli, majd a maradék 64-et átlagolja és a matematika szabályai szerint kerekíti. Ez nagymértékben növeli a műszer pontosságát, precizitását. A két végleges mérési eredményből (feszültség és áram) a PIC kiszámolja a labortápegység kimenő teljesítményét és a terhelés ellenállás-értékét. Azonban ezek a számítások sem a legegyszerűbbek, ugyanis a mikrovezérlő ezen mennyiségek esetén méréshatárt vált és a tizedesvesszőt bátran arrébb tologatja az informatívabb kijelzés érdekében.

Az ellenállás-méréskor a tizedesvessző tologatásán kívül még az omega szimbólum elé egy "k" betüt is tud tenni, így gyakorlatilag ellenállás-méréskor a PIC-es panelmérő II.-nek 7db méréshatára van (9.999Ω, 99.99Ω, 999.9Ω, 9.999kΩ, 99.99kΩ, 999.9kΩ, 9999kΩ). A JP5-ös csatlakozóra kötött kapcsolóval válthatunk a két kijelzésmód közt. Ha a JP5 szakadt, akkor az LCD felső sorában a feszültséget és az áramot, az alsóban pedig a teljesítményt és az ellenállást méri a műszer. Ha a JP5-öt rövidre zárjuk, akkor viszont az alsó sorból eltűnik a teljesítmény meg az áram, és helyette egy kvázi 'analóg' vonalkijelzést kapunk mely a mért áramot jelzi.

Fontos megjegyezni, hogy ez a vonalkijelzés sokkal-sokkal gyorsabban frissül (kb 8,6ms-onként) mint a numerikus számkijelzések, ezért ténylegesen alkalmas egy valódi analóg, például deprez műszer kiváltására, mert ugyan olyan jól látható rajta az áram hirtelen változása. A JP7-es csatlakozóra a PIC egyik PWM kimenete van kivezetve R35 és C1 integráló tagok után. Ezen a csatlakozón a műszer által mért teljesítménnyel arányos analóg egyenfeszültség jelenik meg, melyet ha akarunk akkor felhasználhatunk többféle célra. Az 'analóg' vonalkijelzéshez hasonlóan ez a kimenet is sokkal gyorsabban (kb 8,6ms-onként) frissül. Viszont ennek a kijelzésnek igen nagy tartományt kellene feldolgoznia, ha mondjuk 400V-os és 40A-es méréshatárban dolgozik a panelmérő, hiszen akkor 16000W esetén kellene a maximális kimeneti feszültséget adnia. Ehelyett az egyes méréshatárokban szoftveresen maximalizálva van a kijelzendő tartomány: 40V/4A esetén 160W, 400V/4A esetén 200W, 40V/40A esetén 400W, 400V/40A esetén pedig 500W-nál éri el 'végkitérését' az analóg teljesítmény-kimenet.  Ennek felbontása pedig rendre 1024.

A PIC körülbelül egy percenként a Q2, Q3, Q4 és Q5 fetekkel rövidre zárja saját mérőbemeneteit, hogy megmérje a mérőkörök offsethibáját, melyet utána minden egyes méréskor kikompenzál. Amikor ez az offset-mérés folyik, akkor egy rövid időre (kevesebb mint egy másodperc) a műszer kijelzése "megfagy", mert ez idő alatt értelemszerűen a PIC nem tudja a bemenő jeleket megmérni. A néhányszáz ms-os kihagyás oka, hogy C5 és C7 kondenzátorokat a feteknek ki kell sütniük, majd az offset-mérés befejezte után kell egy kis idő mire visszatöltődnek. Erre a mindössze néhány száz ms-os időre viszont a vonalkijelzés és az analóg teljesítmény-kimenet is megáll.


A cikk még nem ért véget, lapozz!
Következő: »»   2 / 5
Értékeléshez bejelentkezés szükséges!
Bejelentkezés

Belépés

Hirdetés
XDT.hu
Az oldalon sütiket használunk a helyes működéshez. Bővebb információt az adatvédelmi szabályzatban olvashatsz. Megértettem