Fórum témák
» Több friss téma |
Cikkek » Ultrahangos távolságmérő Ultrahangos távolságmérő
Szerző: gabi20, idő: Feb 26, 2010, Olvasva: 38920, Oldal olvasási idő: kb. 1 perc
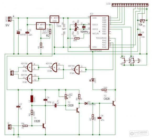
(Kattints a képre a nagyobb változatért!)
Az áramkör működése: A táplálás 9V-os telepről történik. A mikrovezérlő számára az 5V-os tápfeszültséget az IC1 jelű, integrált feszültségstabilizátor állítja elő. A szelektív, tranzisztoros erősítő számára a 7V tápfeszültséget az IC2 jelű LM317-es típusú integrált áramkör állítja elő. A mikrovezérlőnél 16MHz frekvenciájú órajelet használtam, melyet a CP1 jelű trimmerrel lehet pontosan beállítani. Az LCD kijelző meghajtásához 4 bites adatbuszt használ a kapcsolás, a kijelző kontrasztját a P1 jelű trimmerrel lehet beállítani. A 40 kHz frekvenciájú órajel az RA2 lábon jelenik meg. Ezt a jelet az IC4 jelű integrált áramkör erősíti. A CD4011-es áramkörben 4 darab, 2 bemenetű NAND kapu található, melyek így egy ellenütemű erősítőt alkotnak. Az IC4 áramkör táplálása +5V, de használható ennél nagyobb tápfeszültség is a nagyobb hatótávolság elérése érdekében. A komplementer erősítő kimenetén 40kHz frekvenciájú váltakozó feszültség jelenik meg, ez működteti az ultrahangos piezo hangszórót ami T (transmitter) jelöléssel van ellátva. A visszaverődött jelek az ultrahangos mikrofonba kerülnek R (receiver). A mikrofon kimeneti jele egy szelektív erősítőbe jut, amely a T1, R5, L1, C4 alkatrészekből épül fel. A C4 és L1 tekercs egy rezgőkört alkot, amely 40 kHz frekvenciára van hangolva. Ha az ultrahangok visszaverődnek, a T1 tranzisztor 40 kHz frekvenciájú jeleket fog kapni. Mivel a rezgőkör impedanciája ekkor lesz a legnagyobb, a rezgőkörön mérhető feszültség is ekkor a legmagasabb. A rezgőkör jóvoltából csak a 40 kHz frekvenciájú jelek jutnak tovább a C5 jelű kondenzátoron. Ezután egy újabb erősítőfokozat következik, melyet a T2, P2, R6 elemek alkotnak. A P2 potenciométer segítségével szabályozhatjuk a vevő érzékenységét. A D7, R7, C6 elemek egy csúcsdetektort alkotnak. A csúcsdetektor bemenetére érkező szinuszjelnek a csúcsdetektor kiszűri a burkológörbéjét, tehát tulajdonképpen egyenirányítja a bemenetére érkező jelet. A T3 tranzisztoron keresztül a jel a mikrovezérlő RA4/T0CKI bemenetére jut. A LED1 dióda szerepe nagyon egyszerű: ha van visszaverődés akkor világít, ha nincs visszaverődés akkor sötét marad. A T1, T2, T3 tranzisztor C828 típusú, de használható BC548 is, ha átrajzoljuk a NYÁK-ot. A cikk még nem ért véget, lapozz! Értékeléshez bejelentkezés szükséges! |
Bejelentkezés
Hirdetés |



