Íme a NYÁK terv, amely letölthető innen:


(Kattints a képre a nagyobb változatért!)
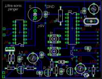
A NYÁK mérete 700 x 550 mm. A lemezt eredetileg miliméterpapíron, kézzel terveztem meg, majd ez alapján kifúrtam a furatokat, és filctoll segítségével megrajzoltam a vezetékeket. Ezután a NYÁK-ot kimarattam. Tisztítás után beforrasztottam az alkatrészeket. Az alkatrészek beforrasztását a legkisebb alkatrészekkel kezdjük, a félvezető alkatrészeket a végére szokás hagyni. Az átkötések a rajzban J betűvel vannak jelölve.
Az IC1 forrasztását elég sajátosan oldottam meg: a középső lábat levágtam, ehhez egy csavarral vezetéket rögzítettem, amit földeltem. Az IC1áramkört mechanikailag az 1-es és 3-as lába tartja. A tranzisztorok C828 típusúak, bekötésűk E-C-B. A lemez jobb oldalán található 10 kivezetés, ide csatlakozik az LCD kijelző. A rezgőkörhöz tartozó tekercset kívülről forrasztottam be, ezt nem terveztem rá a lemezre. A lemez bal oldalán található R csatlakozóhoz forrasztjuk hozzá az ultrahangos mikrofont, a T csatlakozóhoz pedig az ultrahangos hangszórót.
Alkatrészlista:
A cikk még nem ért véget, lapozz!
Értékeléshez bejelentkezés szükséges!