Fórum témák
» Több friss téma |
Cikkek » Wand óra - rezgőnyelves óra
Egy rezgőnyelves szerkezet, ami az időt mutatja.
In memoriam: Janocsi
Mély megrendüléssel olvastam a hírt, Janocsi társunk már nem írhatja meg a cikket... Többször beszéltünk arról, hogy az általa kidolgozott mechanikai szerkezetről és a hozzá írt programról cikk készüljön, de valahogy sehogy sem jött össze. Az elért eredményeket próbálom meg összegezni a régebben hozzám eljuttatott rajzai, fényképei, leírásai alapján. A Wand óráról a böngészés közben talált fényképeket, ekkor már olvashattuk Vicsys cikkét a propeller óráról. A fenti képek nem ennek a fejlesztésnek az eredményét mutatják. A működésük nagy vonalakban azonos, az ábrát egy mechanikus szerkezet által mozgatott LED sor rajzolja ki. A LED-ek vezérlését egy kontroller végzi a mozgással szinkronban. Annyi a különbség, hogy a propeller órában a motor forgatja a LED sort vezérlő panelt és a LED-eket, ebben az órában a karon levő LED sor egy tengely körül csak kis szögben tud elfordulni, rezegni. A vezérlés szempontjából mindkettő periodikus mozgást végez. Sok-sok erőfeszítés, tervezés és próbálkozás után sikerült kifejlesztenie a fali és az asztali kivitel jól működő mechanikáját. Az első verzió
Az első fali verzió, ...
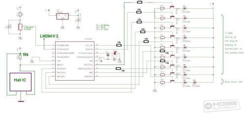
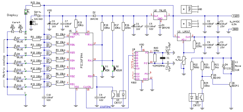
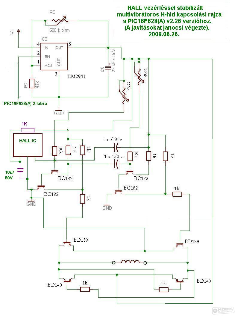
... és az első asztali verzió működés közben. A kapcsolást a dokumentumok szerint proli007 fórumtársunk tervezte, benne a kézi kivitel letöltött programja működött. Lényegében a kézi indítást a kar mozgásához szinkronizálta az U3 optocsatoló. Az áramkört kiegészítették egy, a tekercseket vezérlő teljesítmény fokozattal, ami U5 optocsatolón keresztül kapott vezérlő impulzusokat. Az időalapot egy CMOS oszcillátor és frekvencia osztó áramkör állította elő, az idő beállítására a két nyomógomb szolgált. A második verzió A mechanikát később az eredeti Soubry Henk-féle propeller óra programjával is vezérelte, csak az alsó (fali) vagy csak a felső (asztali) félkör kijelzését engedélyezve. Az infra távvezérlés így belekerült a rendszerbe, de a vezérléshez két 16F628 vagy 16F628A kellett: a rotoré a LED-ek vezérlésére, a bázisé a kar indítására, leállítására. Később a rotor programját módosítottam, kiegészítettem az LM2941 vezérlésével, így már egy kontroller is elég lett. Ebben a verzióban minden információ az egyik félkörben jelenik meg. Eleinte optokapuval, aztán már Hall érzékelővel oldotta meg a szinkronizálást. A PCF8583 RTC -t is tartalmazó verzióhoz való program forrása innen letölthető, a kapcsolási rajza a következő képen látható. A mozgó szöveg megjelenítési hosszát a kijelzés lehetőségéhez igazítottam. A cikk még nem ért véget, lapozz! Értékeléshez bejelentkezés szükséges! |
Bejelentkezés
Hirdetés |










