Fórum témák
» Több friss téma |
A simson 70w töltéstuning leírása alapján csináltam. Annak megfelelően csináltam két testfüggetlen tekercset két 35W-os világítótekercsből. Mondjuk a leírástól eltérően nem fúrtam bakelitot a tekercsen, szimplen leforassztottam a testelt lábat, kábelt forrasztottam rá, és elvezettem. A kábelkereső a multiméteren nem sípolt ha a test és a tekercs kimeneteit vizsgáltam, ami alapján sikerült két testfüggetlen tekercset csinálnom. A régi EWR dobozába tettem kettő darab Garetz hidat, mind a kettő AC bemenetére rákötöttem egyet-egyet a tekercsekből. Vagyis mind a két tekercshez tartozik egy-egy híd ami csak az övé. Csak és kizárólag az egyenirányított kimeneteket kötöttem össze párhuzamosan, "+" lábat "+"-val "-" lábat a "-"-val. Ezek együtt szépen bekerültek a régi EWR dobozába, nyilván az eredeti elektronika nélkül. Innentől kezdve van egy darab egyenirányított kimenetem ahol fordulattól függően 20-700V is megjelenik. Itt még nem terheltem semmi fogyasztóval a rendszert.
Ezután átkötöttem a gyújtáskapcsolót, lényegében a 15-ös lábra ment a fék-, első- és hátsólámpa, valamint az eredeti kábel ami ment az eredeti ELBA-ra. Lámpák, indexek működtek a gyújtáskapcsoló egyes és kettes állásában. Az ELBA szabályozatlan bemenetére rákötöttem a Garetz híd "+" lábát, a "-" lábat letesteltem. Az ELBA-n a többi kábel érintetlen, vagyis ami ment testre az maradt testen, ami jött az akkutól, maradt ott, ugyanúgy az indexkapcsoló felé menő kábel is. Mint írtam, index van, álló és járó motornál is. Na de járó motornál továbbra is csak és kizárólag a híd két kivezetésén lehet áramot (egyen!) mérni, az ELBA kivezetésén csak az akkumulátor feszültségét lehet mérni. Ha az 13V, akkor annyit, ha csak 10V akkor annyit. Ráadásul kb. 2 óra alatt járó motornál is lemerül az akku, holott a ~70W töltésnek nevetve el kellene bírnia azt a 35w+5w+~2w állandó fogyasztást az első lámpa, hátsó helyzetjelző és műszervilágítás személyében. Az ELBA az olyan, amit itthon (Miskolcon) lehet kapni. szóval magyar kisipari minőség, de legalább jó drága. Próbáltam vadonatújjal is, illetve kicseréltem benne a tirisztort a leírásnak megfelelően, kapott hűtőbordát is. Kicsi indiánokat még nem láttam füstjelekkel kommunikálni belőle. Xtibi: Arra gondolsz, hogy a két tekercs a külön Garetz híd mellé kapjon külön feszültségszabályzót is? Ez tirisztoros gyújtású, úgyhogy lényegében a két Garetz hídból sohasem jön ki ugyanakkora feszültség, hiszen a tekercsek nem olyan szögben állnak. De úgy gondoltam, hogy mivel párhuzamosan lesz bekötve ennek nem kellene problémának lenni. A hozzászólás módosítva: Aug 7, 2015
Amit én tennék: Teljesen lekotnék mindent a greatz és az Elba közötti szakaszról. Proba működik e ha nem mekkora fesz megy az Elba-ra. A negativ ágat hogy kötötted? Közösítve van az akkumulátor - elba- greatz ?
A Garetz és az Elba között nincsen semmi, csak kábel. Rajzoltam egy kapcsolást, lehet, hogy a Garetz-hidat nem pontosan így kell berajzolni, bocsánat ehhez sajnos buta vagyok. Igen, a negatív ág közösítve van (vázon keresztül)
A hozzászólás módosítva: Aug 7, 2015
Mértél feszültséget az Elba bemeneti lábain? Pontosan mire cserélted a bt151- et? Egy tekercsel működik az Elba????
A hozzászólás módosítva: Aug 7, 2015
Mértem feszültséget. A bemeneti lábon és a testen, az Garetz hídből kijövő egyenáramot mértem (20V-sok V-ig, fordulattól függően). Elsőre úgy tettem össze, hogy bár a Garetz hidak össze vannak kötve párhuzamosan, de csak egy tekercset kötöttem rá. úgy is ezt a feszültséget mértem, de egyébként az ELBA-ból nem jött ki áram.
A tirisztort BT152 800R modellre cseréltem.
Biztosan kérdeztem már de ez egy segu Elba ugye?
Kettő ELBA van. az eredeti ami eddig volt a motorban magyar volt, rá is volt írva, hogy 2x 21w. Miután lendkereket cseréltem, mert az előzőben szétmentek a szegecsek és szegecselés után is ütött, új lendkerékkel elkezdett 17 voltot adni magából, és EWR ide-oda, kiverte az összes világítás izzót, elől hátul. Vettem egy másik ELBA-t, amire németül van írva minden, gondolom ez lesz a segu ELBA. Mind a kettőben kicseréltem a tirisztort a BT152-800R típusura, és kapott egy hűtőbordát, de egyikkel sem megy. És egyikben sem melegszik a tirisztor.
A hozzászólás módosítva: Aug 7, 2015
Eddig úgy néz ki hogy az Elba lesz a rossz melyik vezetéket hova dugtad mert ugye be az 59a a + 31 a test......
Az ELBA-t úgy kötöttem be ahogy a kapcsolási rajzon van. Ehhez a rajzhoz képest annyi a különbség, hogy a gyári EWR ki lett dobva, de az elbán lévő vezetékek ugyanazok. Nálam az EWR 59ab lába a két Garetz-híd "+" kimenete, ami az 59a lábra csatlakozik az ELBA-n. Minden más vezetékelés az ELBA-n ugyanaz mint eddig volt, ami megegyezik a kapcsolási rajzzal. A zöld vezeték az 59ab és a féklámpa kapcsolók között azért lett kitörölve, mert az kábel már nem létezik. Helyette az akkumulátorról megy a féklámpa kapcsolóba az áram.
Szia! Nekem úgy tűnik mintha a Graetzek fordítva lennének bekötve. A testre, nálad a pozitív kimenetek vannak kötve. A hídnak a "+" kimenete a "csúcsokkal" szembe, azonos irányba "néző" diódák volnának. Vagy tévedek?
Ezer bocsánat, mint írtam nem tudok kapcsolási rajzot rajzolni. Összeszereléskor felírtam a datasheet alapján, hogy melyik láb az micsoda, de sajnos pontosan lerajzolni már nem tudtam. Fizikailag jó lábra van dugva minden, az "AC" lábakra a tekercs két kivezetése, a "+" láb megy az ELBA-ba, a "-" láb pedig a földre.
Ugyanígy bocsánat mindenkitől a "Graetz" helyesírásáért, sajnos rosszul rögzült és már reflexből így írom. Sajnos ugyanez a helyzet nálam a "Wheatstone-híd" esetében is ![]() Sajnos úgy tűnik, hogy az ELBA-nak egyszerűen sok a két tekercs komplett teljesítménye, és a szabályzó áramkör füst és mindenféle fizikai jel nélkül leég.
A hibajelenség a következő mikor egyenirányított feszt kötök erre a fesszabályzóra: amíg a motor alapjáraton vagy picivel fölötte jár(9-11V körül termel) a fesszabályzó gond nélkül engedi át az ampereket, viszont amint emelek a fordulaton egyszer csak kialszik minden világítás és hiába engedem vissza a fordulatot az izzó nem izzik fel újra. Ha lekapcsolom az izzót és mondjuk csak egy led marad rajta(km-óra háttérvilágítás) akkor az tökéletesen működik. Ez az eset akkor áll fenn ha a fesszabályzó a már egyenirányított, testfüggetlen tekercsen keresztül kap tápot.
Semmi gond az elírással és a rajzzal.
Valami még sincs jó helyre csatlakoztatva, mert működnie kellene. Tehát az 59a-ra megy a híd pozitívja és a 31b-re a híd negatívja és a testre.
Szerintem szedd szét az egészet és kezd előröl, mert pl: a piros szürkét, és a szürke pirosat is igen kőnyű felcserélni.
Vannak itt is remek utángyári elba rajzok használd őket, olyan mintha egy bizonyos feszültségnél a fesszabályozód egyszerűen lezárna, egy próbát megér és a áramkör lyukas panelem is életképes évekig is lehet kísérletezni vele.Nem értem pontosan hogyan is működne az általad használt feszültségszabályzó, de gondolom mint minden zéner csak annyi feszültséget enged át ami rá van írva és egy szint fölött meg teljesen lezár.
Most olvasom itt, hogy vázon keresztül van egyesítve a negatív oldal. Ilyen kapcsolódási pont nincs megengedve ezeknél a kapcsolásoknál, csak a kijelölt testpontok kialakításánál, mert ott nincs elvileg átmeneti ellenállásra lehetőség.
Ennek a kapcsolásnak nem lenne szabad lezárnia, csak korlátoznia, viszont az enyém le is zár(sokadik újraépítés után is) és úgy is marad. Nézegettem az elba rajzokat, de elvileg azok nembiztos hogy kibírják a folyamatos 7-8 ampert.
Sziasztok!
A régi két tekercses fesz szabályzót hogy kell bekötni? Illetve az első lámpát kivéve minden ledes ezek mehetnek közvetlen az akkura igaz?
Bírják, de ahogy a slime oldalon is van a nagy áramú sávokat le kell ónozni, a hűtést is meg kell "tuningolni" és amennyit a tirisztor elbír azt maga a kapcsolás is bírja.De elbánál fontos az állandó terhelés sose legyen akku nélküli üzem.A e kapcsolásodban valószínűbb hogy a zénerek nem bírják az áramot, azt viszont ekkora teljesítményre már tranzisztorokkal kellene megfejelni, úgy meg már ott tart mint egy elba.
Nem tennéd fel a kapcsolási rajzod es a kész szabályzó fotóit? Mindkét oldalát fotozd le a nyáknak légyszíves.
A kapcsolást már feltettem valamelyik hozzászólásomban megtalálod. Nyák az nincs. De már nincs probléma, graetz nélkül tökéletesen működik.
Most olyan kérdésem lenne, hogy pl. egy Magnet Marelli RB C100 01 robogó fesszabályzó izzóvédő része egyenáramon is működik-e? Sajnos kapcsolást nem találtam hozzá. Köszönöm az eddigi segítséget.
Sziasztok
Hozzáértők segítségére lenne szükségem. Adott egy simson s51c1 ami ezen rajz szerint van bekötve. Az érdekelne hogy az EWR és ELBAt ki iktatnám, és megoldható lenne a töltés egy ducati energia gyújtáshoz használatos feszültség szabályzóval? Esetleg graetz kocka közbeiktatásával. Vagy valami más módon megoldható lenne? A hozzászólás módosítva: Okt 27, 2015
A Ducatit nem ismerem ,de a simsont igen.
Miért cserélnéd ki? A hozzászólás módosítva: Okt 27, 2015
Az Elba meghibásodott, és nincs töltés, sem irányjelző.
És ha már cserélnem kell akkor inkább ledes relét raknék az irányjelzőhöz, és egy külön feszültség szabályzót építenék be. Úgymond modernizálnám.
Elba kapcsolási rajzot itt is találsz.villogó kapcsolási rajzot skory oldalán is találsz (ledes) lustáknak pedig "bíró mester lapján kész kapcsolás van nyákrajzal......
" Bíró mester" Az itteni linkeket meg ha másnem kereső......
Az én ELBA-m is tönkrement, ezért készítettem egy Bíró félét. Az normális ennél a szabályzónál, hogy alapjáraton 14,9V feszt ad az töltés az akkunak, majd ha odahúzol neki, lecsökken 13,5-re?
Sziasztok!
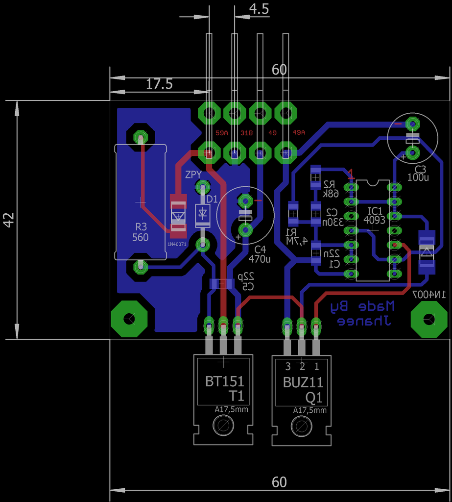
Megépítettem az 1. ábrán látható elba kapcsolást, de nem villog csak folyamatosan világít. Valakinek van valami ötlete? Mellékeltem a nyáktervem is. |
Bejelentkezés
Hirdetés |










Valami még sincs jó helyre csatlakoztatva, mert működnie kellene. Tehát az 59a-ra megy a híd pozitívja és a 31b-re a híd negatívja és a testre. 








