Fórum témák
» Több friss téma |
Nincsen mit használd egészséggel a géped
A lemerült aksit sem szereti. Ha nincs aksi benne, zárd össze az elba akumlátorra menő vezetékét.(30 és negatív)
Vagy húzd le az 59a (zöld) vezetéket az elbáról. A hozzászólás módosítva: Ápr 6, 2015
Sziasztok! Nekem is kellene egy kis segítség! Esetemben van egy tuning Simson Schwalbee. Babetta gyújtást raktak rá, és nekem az lenne a feladatom, hogy LED-es hátsólámpát szereljek fel, miután újra kábeleztem. A kérdésem/kérésem az lenne, hogy tud-e valaki nekem egy olyan "fesszabályzó" áramkört, ami párhuzamosan kötve az első izzós lámpával, olyan feszültséget tud tartani a LED-ek számára, hogy világítsanak alapjáraton is, de fordulaton ne csapja ki őket.
A féket, mivel testtel lenne vezérelve, relésíteném, polaritásváltás miatt, és oda is ugyan ez a fesz menne ki! Áramot nem tudok, nem sok, csupán 28 LED van a tokban, egyszerű magasfényűek! Gondoltam arra, hogy egyszerű 12-14V-os zéner diódáról kapná a tápot, de nem tudom hogy az elbírja-e azt a viszonylag csekély áramot. Szerintetek?? A válaszokat előre is köszönöm! Üdv.: Jax!
Hát 28 ledet még egy stabilizátor is elvisz ami 1A bír. Nekem is lesz benne stabkocka 5V és 12V-os.
28db LED * 20mA (átlag áram) = 560mA de ez csak egy tipp.
A feszstabbal nekem csak annyi a bajom, hogy nem tudom, alapjáraton termel-e annyit a motor, hogy azt nyitva tarsa. Mert egy 12V-os stab, 10V alatt kikapcsol, úgy tudom.
A hozzászólás módosítva: Ápr 8, 2015
Sziasztok!
Meglepődésemre, alapjáraton, a ledeket szépen hajtotta a stabkocka, pár másodpercig..! Nem tudom miért, sajnos, egyszer csak elkezdtek villogni, és a végén füstbe burkolózott a stab kocka. Tudtok esetlek adni valami tippet mi okozhatta ezt? Annyival próbálkozok még meg, hogy az első izzót bekötöm, hátha az leveszi a feszültséget annyira, hogy ne nyírja ki a stab kockát azonnal.
Adatlap szerint 35V lehet a maximális bemenő fesz. (bár ezt sokallom)
Meg kellene mérned hogy mennyit kap az IC.
Jó volna, de a multiméter használhatatlan egy ilyen gyula közelében.
Most egy ismerőssel azt beszéltük, hogy lehet az is, hogy váltóáramot kapott mivel nem kötöttem be hidat, és az ölte meg az IC-ket. A következő tervben azzal próbálkozok, hogy kötök egy 33ohm-os 5, vagy 10W-os ellenállást, utána egy Graetz hidat, megszűröm, utána kötöm a stab kockát, és a LED-et, hátha úgy elbírja, valamint ugye beszerelem az első izzót áramkorlátozás végett. Remélem összejön így!
Söntszabályzóra nem gondoltál még?
Erre a célra találták ki.
Sönt szabályzó? Nem hallottam róla még!
Bővebben: Link Ezt például megépitettem már simsonhoz, egyszerűsitett kivitelben (3 helyett 1 fázis).Remekül működik. Akku helyett valószinűleg egy méretes elkóval is elmegy, de ez ta nálam tanultabbak biztosabban megmondhatják.
Sziasztok
Ennél a kapcsolásnál mekkora hűtőfelület kell a tirisztoroknak? Előre is köszi a választ! A hozzászólás módosítva: Ápr 24, 2015
A töltéshez nem kell. Az EWR-nek jó nagy mint a gyári.
Sziasztok!
Nekem egy tirisztoros s51-es simsonom van, ahol szeretném átalakítani a töltést: a töltő és a világító tekercs helyére tennék két világítótekercsből készített töltőtekercset. Odáig eljutottam, hogy a tekercseket testfüggetlenné tettem, bekábeleztem az EWR-ig, ahol kapott a két tekercs egy egy Garetz hidat, melyek kimenetét párhuzamosan összekötöttem, majd rákötöttem az egészet a töltőszabályzóra. És innentől kezdve bajban vagyok. Ha a tekercseket nézem, nem testelnek. Ha az egyenirányító kimenetét nézem, megjelenik fordulattól függően 20-700 V is. Na de az ELBA kimenetén nincsen semmi. Próbáltam másikkal is, tettem bele nagyobb tirisztort is, semmi. Az eredeti kapcsolásnak megfelelően, a hidak - kimenetét (testet) letesteltem, a + szál ment rá a az ELBA szabályozatlan bemeneti csatlakozójára. Index van, töltés nincsen. Ellenállásokat és kondenzátorokat sehová sem építettem be. Néha csinál olyat (sok perc járatás után) hogy az elba szabályzott kimenetén megjelenik 10-20v állandóan ugráló egyenáram, de pár pillanat után az is eltűnik és marad az akkumulátor saját feszültsége. Feszültséget próbáltam már mérni az akkumulátoron, az elba kimenetén (aksin testelve, vázon testelve) de nem tudom, hogy mi lehet a baja. Alapvetően alapjáraton vagy annak a közelében mértem feszültséget. Persze egy két alkalommal mértem azért fordulaton is, de változást nem láttam. Ennek az egésznek annyi lenne az értelme, hogy a gyújtás kivételével minden aksiról menne. Elvileg a 2x35w tekercsnek (durván) 70w töltést kellene biztosítani fordulaton, és összesen lenne neki 41w (35w halogén első lámpa és 5w hátsó helyzetjelzőlámpa + műszervilágítás ~2w-ja. Előre is köszi a segítséget!
Helló.
Az én simsonom is így van kialakítva, EWR és ELBA kidobálva belőle, építettem indexrelét bele és mindent akkura kötöttem. A tekercseket külön fesszabályzóval graetz előtt szabályoztam ezzel. (Egyenárammal meghal a fesszabályzó.) Mondjuk annyi hiba még van a rendszerbe hogy az akku töltésénél kb. -800mA-el jövök ki, tehát ha lámpával közlekedek, egy idő után lemerül az akku ami nem szerencsés. De ez betudható annak hogy az egyik tekercs csak 25w-os, az elős izzó pedig 60w.
Szia!
Tudnál nekem adni egy kapcsolási rajzot ehhez a váltóáramú feszültségszabályzóhoz? Gondolom a két tekercs és főleg a szerencsétlen fáziseltolás miatt külön-külön kell őket szabályozni. A szavaidból úgy veszem ki, hogy ez a 800mA a feszültségszabályozó fogyasztása, de nálam ennyi állandó fogyasztó ellett nem kellene problémát jelenteni. Az indexrelének használhatom a mostani ELBA index részét a maga 3 lábával (akksi, föld, kapcsoló felé)? Köszönöm!
A 800mA abbol adódik, hogy az egyik tekercs kisebb. Csak érdekességképp említettem meg. A fesszabályzó itt van
Használhatod az ELBA-t, bár én magamnak építettem relét elakadásjelzővel, meg állítható villogási sebességgel. Elvileg egyenáramon egy fesszabályzó is elég lenne, és eredetileg is így építettem, csak valamiért nem szerette az egyenáramot.
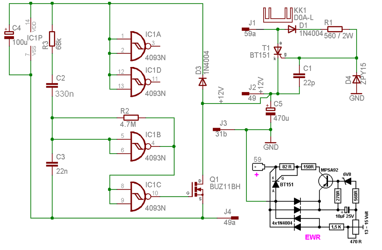
Előre is bocsánat a noob kérdés(ek)hez, akkor ez a feszültségszabályzó még az egyenirányító elé kell, a képen fentről lefelé nézve a lábak test (tekercs testjére vagy a vázra mint test?), betáp, és kimenet az akku felé. És ha jól látom nincs szüksége referencia feszültségre, hogy a 14,4v-ot előállítsa. Azt viszont nem teljesen értem, hogy az 560R ellenállás alatt mi az a 2 watt. A két 7v5 zener diódából mekkora határú kellene?
Előre is köszi! A hozzászólás módosítva: Aug 6, 2015
A testfüggetlen tekercs egyik kivezetése megy a felső, a másik kivezetése pedig a középső "betáp" lábra. A graetz 2 bemenetére a rajzon a felső illetve az alsó kivezetések csatlakoznak. Az 560 ohm -os ellenállásnak 2 watt-osnak kell lennie. A két 7,5V-os zener helyett használj normál 15V-osat. Illetve az 1N4004 helyett 1N4007-et, mivel könnyebben beszerezhető. A graetz-híd negatív kivezetését testeld le.
Köszönöm. Este összeteszem az áramkört. ahogy látom az egy zener miatt csak 12 volton fog szabályozni, ami egyébként perfekt számomra. Mondjuk nekem a boltban az eladó erősen bizonygatta, hogy a diódák miatt ezt a garetz után kell tenni, különben csak a fél szinusz lesz felhasználva, én viszont nem értek hozzá
![]() Ala jó minőségű középiskolai oktatás, ahol a sok év alatt nem jutottunk el mozgáson túlra
Én csak tapasztalatból mondom, hogy a graetz előtt működik(tényleg csak pozitív félperiódust használ). Ugyanis nekem, akárhogy próbáltam graetz után a BT151 azonnal meghalt. Lehet az én hibám, ha van alkatrészed a kísérletezéshez próbáld meg utána.Max behajtod az eladón
Viszont ha jól számolom akkor ez így csak 35w összteljesítménye lesz a két tekercsnek
Bocs hogy beleszólok de ha csak egy greatz teszel kondik nélkül akkor működik. Szerintem inkább a kijövő feszültségel leszel bajban.Bővebben: Link ezt nézd meg....
Ha elég jól készíted el a tekercseket és mindkettőt külön graetz-el egyenirányítod utána párhuzamosítva kötöd fesszabályozóra működnie kell rendesen félperiódusokkal olyan mintha csak egy tekercsed volna.Persze a fesszabályozó tirisztorát rendesen meg kell hűteni, mert elég nagy füstöt tud kiengedni mérete ellenére
.
Hello!
Ezen leírás alapján csináltam, úgy ahogy le van írva. A két tekercsnek van egy egy hídja, melyeknek az egyenáramú kimenete van párhuzamosan bekötve, és megy a gyári fesszabályzóba. Viszont a fesszabályzóból semmi áram nem jön ki (tirisztort is cseréltem a leírásnak megfelelően). Úgy sejtem, egy nem teljesen feltöltött akkumulátornál (mondjuk 12v kapocsfeszültség, ha bekapcsolom a lámpákat, akkor 11v, járó motor mellett közel 14 voltnak lenni kéne. De csak az akkumulátor feszültségét lehet mérni. Bezzeg a garetz egyenirányított részén rendesen van 20-sok Volt. Viszont sem az eredeti, sem a kicserélt tirisztorok NEM füstöltek el. Viszont a hűtőbordáján simán lehet 20+ V egyenáramot mérni Szerk: eddig úgy tudtam a Garetz a 4 diódájával a váltóáram mind a két periódusát felhasználja. A hozzászólás módosítva: Aug 6, 2015
A mérést ne alapjáraton mérd és feltöltött akkuval se várj óriási értéket, 13,8 körül tájékon szabályoz a gyári elba ha jól emlékezem, 14,4 fölé nem mehet, akku kapcsain kell mérni mindenképpen, terheletlen elba nem ad ki semmilyen feszültséget.
A hűtőborda és a tirisztor közé lehet csempészni szigetelést, de gyárilag sincs az nem érhet hozzá semmihez a motoron. A hozzászólás módosítva: Aug 6, 2015
Nagyjából két órányi próbálkozás végén annyira már nem volt feltöltve az akkumulátor, értsd, ha bekapcsoltam az indexet akkor már a halogén első lámpa is látványosan "villogott". De továbbra is csak az aksi kapocsfeszültségét tudtam mérni, ami ekkora már csak 9,7V volt. amikor elkezdtem az egész méregetést akkor még felkapcsolt lámpával 11,5 v körül volt, index-szel sem csökkent 2-3 tized volttal az akkumulátoron mérhető feszültség.
Igazából 13,8 V-nak még csak a közelében lévő értéket sem mértem. Persze a 230-ról üzemelő akkumulátor töltő feltölti az akkut 14,4V környékére. A hozzászólás módosítva: Aug 6, 2015
Csak halkan kérdezem: Egy tekercsel megy az Elba??
Elba vagy után gyártott? (segu, stb) ugye két greatzot raktal aminek a + - sarkain mértél feszt. |
Bejelentkezés
Hirdetés |







. 



