Fórum témák
» Több friss téma |
Hello mindenkinek!
Kezdő pákás vagyok, eddig egy kivezérlésjelzőt építettem, és ennyi. ![]() találtam hasonló topikokat, de egyik sem foglalkozott ilyen nagy teljesítményű megszakítóval Lényeg a lényeg, hogy szeretnék építeni egy áramkört (vagy venni valamilyen eszközt, amivel ez lehetséges.nincs ilyen célra valamilyen relé?), amivel 1 mp-es időközönként megszakítaná az áramot. Színpadi világításhoz kell, ezért kell 500W (6x80W izzó), kb 2 percig kéne folyamatosan működnie előre is nagyon köszönöm a válaszokat!
Előszőr is az érintés védelemmel, létesítési és biztonságtechnikai szabályokkal legyél tisztába.
Ha ezek meg vannak akkor talán már belefoghatsz ilyesmibe is. De ezek mellé bőséges elektrotechnkai tudással is kell rendelkezni. Nem elkeseríteni akarlak csak inkább felvilágosítani arról , mivel kellene tisztába lenned az eredményes munkádhoz. Neked 1 astabil multivibrátor kell ami 1 mpes időalapú négyszög jelet állít elő. Ezzel lehet meghajtani 1 triakos teljesítmény kapcsolót. Legjobban és legegyszerűbben 1 szilárdtest relének hívott alkatrésszel járnál. Azt tudod a bemenete oldalán TTL szinttől - kb 24 volt egyen feszültséggel (tipus függő) vezérelni. A kimeneti oldalon 230 V / 5-10-20-25 A terhelés kapcsolására is képes lehet.(persze tipus függő). Igaz nem olcsó eszköz DE a TE helyzetedben mást nem is ajánlok használni az izzók kapcsolgatására. Vezérlő rendszer 1 monostabil és 1 astabil multivibrátor szükséges. pl.: 556 ic ebben 2db 555ös időzítő van benne. Egyikkel a kívánt idő tartamot X perc müködést lehet beállítani. A másikkal a villogás ütemét X mp-es ütemben. A működési időt monostabil módba kötött időzítő 555ös IC-vel lehet megvalósítani. Ezt 1 gombnyomással tudod elindítani. Amíg lenem telik a beállított idő(X perc) addig engedélyezi a másik astabil multivibrátorként használt 555 időzítő áramkör (X mp) gyorsabb billegését. Ennek a kimenetére kell kötni a fentebb említett szilárdtestrelé kis feszültségű bemenetét. A nagyáramú nagy feszültségű kimeneti részére az izzólámpákat. Legalább 10 Amperes tipust válasszál a szilárdtest relékből. Igaz 500 W 230 V esetén 2 -3 ampert jelent de a hideg ellenállása az izzóknak sokkal kisebb ezért induláskor sokkal nagyobb áramot vesznek fel. Mondhatod , hogy adjatok 1 rajzot és kész. De direkt nem rajzolok mert ha elég ügyes vagy és megfelelő irodalmat elolvasod , akkor a fentebb leírt fogalmakkal tisztába kerülsz multivibrátorok , műküdésük , paramétereik beállítása, a bennük lévő alkatrészeik szerepe a működés közben. Miért akkora értékű és miért abban az áramköri pozícióban van ott? Akkor sokkal eredményesebben fogsz az elektronika világában mozogni. Irodalom jegyzék érdekel ?
Szia!
Pontosabb leírás kellene, hogy mire van szükséged, mert van egy hasonló áramköröm, amit gyorsan át lehetne alakítani. 1 másodpercenként lekapcsol... de mennyi időre? (fél mp világít, fél mp nem világít?) A 2 perc működést szintén időzíteni kell, vagy addig működjön amíg be van kapcsolva?
40W égő ,meg sorba egy fénycső gyújtó ,ez eléggé vibráló fényt ad (az égővel párhuzamos relé ismételheti a többi reflektornak .Esetleg univerzális időzítőkből kettő.Egyik adná a szünetet,a másik pedig a világítás hosszát.(villanyszerelő boltban 3-4 e ft.
Ha építeni akarsz ,akkor egy 555 (lásd oldal segédprogramok) a kimenetére (3 láb) pedig egy szilárdtest relé,vagy egy jelfogó.(külön jó ,hogy lehet nem szimmetrikus kimeneti jelet beállítani.)
Nos annyival kiegészíténém, hogy nem kötelezően 2 percig kell villogni, tehát addig villoghat, amíg be van dugva, tehát nem kell 556-os IC.
amúgy 1mp-t világít, 1mp-t nem világít
Ha ilyen egyszerű kell akkor egy univerzális időzítő a te szerkezeted.Bármit építesz csak drágább,veszélyesebb lesz.(lásd villanyszerelő boltok)
Ha építeni akarsz akkor 555, de ehhez kell táp,meg kell valami kimeneti kapcsolóeszköz (ehhez rajzot valamely 555 topicban biztosan találsz.)
Még mi a kérdésed ezek után ?
Akár cd4093 Nand kapuval is csinálhatsz 1 másodperces billegőt .1db kondi és 1 darab ellenállás kell mellé raknod. Ennél egyszerűbb multivibrátor nincs is talán.Tápfesz igénye kb.: 3-15 V terjed. R értéke : kb 300k-2M Ohm C értéke 1-5 u Farád elvirajzot megtalálod ezen a lapon : 4093 adatlap a HE katalogusaban. 4. oldal Gated Oscillator legelső elvirajz A kapuzó Control bemenetet nyugodtan rákötheted a másik bemenetre ahova az RC tag közös ága csatlakozik. A linkelt adatlap első oldalán találod a bekötését az ICnek. Érdemes 1-2 Mega ohm -os trimmer potit berakni az ellenállás hellyére akkor szabadon oda állítod az ismétlési frekvenciát ahova akarod. Sok sikert ! Ennél többet nem tudok tenni ... nyákot ne kívánd hogy tervezzek hozzá mert ezt te is megteheted. 555el 2-3 ellenállás és 2 kondi van beépítve legalább.
Ezek csak az elvi rajzok .
A kivitelezés és BIZTONSÁG a LEGFONTOSABB ! ! ! ÉRINTÉS VÉDELEM ! ! ! Ha ezekkel nem vagy tisztában akkor felejtős a dolog. Minden körülmények közt ajánlatos lenne 1 villanyszerelővel is konzultálnod ! Valami színpadot - színházat emlegettél. Annak az épületnek valószínű van gondnoka, vezetője. Ő tud arról felvilágosítást adni arról, hogy ki , mikor végezhette ezt: Ilyen épületeket időszakosan kötelezően felül szokták vizsgálni érintésvédelmi szempontból. Ha más nem azzal az emberrel kéne felvenned a kapcsolatot aki ezt végezte el . Biztos tud segíteni érintés védelmi megoldásokban.
Mellékelem a rajzot...
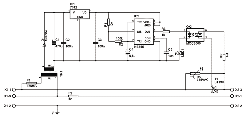
Anyagköltsége kb.: 1800Ft A táp részt remélem nem kell magyarázni. Az időzítést egy 555 IC végzi astabil módban. 555 astabil kapcsolása Az időt az R1, R2, C4 tagok határozzák meg. A kimeneti kapcsolást egy triak végzi, ami optotriakkal van meghajtva. Bármelyik MOC30xx vagy TLP30xx optotriak jó lesz. R5 az egy varisztor, elhagyható. Nyák-on is kell módosítani pár dolgot, az majd később...
NYÁK és beültetési rajz.
Köszönöm a soksok választ, nagyon örülök a gyors reagálásnak, a részletes tippeket Kera_Willnek, illetve vzoole kapcsolását, nyák rajzát!
Azt hiszem megnézem mit lehet univerzális időzítővel kezdeni, azután forrasztgatok. Gondnok nincsen, kis falu, kis színpad ami 6+2 égővel van megvilágítva ![]() Köszönöm a tippeket!
Köbzoli!
Nem a válaszaimban vagyok bizonytalan hanem a kezdő biztonságtechnikai jártasságában. Semmi módon nem reagált ebbéli aggályaimra. ezért nyomatékosítottam mégegyszer.
Hello! Van egy roppant egyszerű megoldás a kérdésedre. Csinálni kell egy tranzisztoros villogót (1 ledet villogtat) a led helyére vagy akár benne is lehet hagyni a ledet, szilárdtest relét kell csatlakoztatni és kész. De olyan szilárdtest relét kell venni amelyik el tudja kapcsolni az 500W-os izzót. Tranzisztoros villogót találsz pl. Hobby e. ujságokban, Rádiót. évkönyvben, ha van kérdésed akkor írj.
Ha változtatni akarod a kitöltési tényezőt is akkor keress rá valami egyszerűbb negyszögjelgenerátorra.Onnantól pedig amit előttem is írtak szilárdtestrelé,vagy tirisztor.
Szia!
Nekem *** * Törölve ! A fórumnak meg szabályai és a használatnak feltételei vannak !
Szia ! Én sehol nem találtam univerzális időzítőt. Se neten, se boltba.
Tisztelt Moderátor!
Mivel ezt a post-ot elég rég írtam és csak most látom, hogy törölve lett, szeretném tudni, mi az oka |
Bejelentkezés
Hirdetés |












