Fórum témák

» Több friss téma
Fórum » 27 MHz távirányítós autó kérdések
Lapozás: OK   11 / 24
(#) vargaf válasza csabii hozzászólására (») Ápr 19, 2013 /
 
Szia!

Az IC adatlapját mellékelem. Van benne kapcsolási rajz is, valószínűleg nagyon hasonló a Te kapcsolásod is. Üdv.: Feri
A hozzászólás módosítva: Ápr 19, 2013

PT8A978P.pdf
    
(#) vargaf válasza csabii hozzászólására (») Ápr 19, 2013 /
 
Szia!

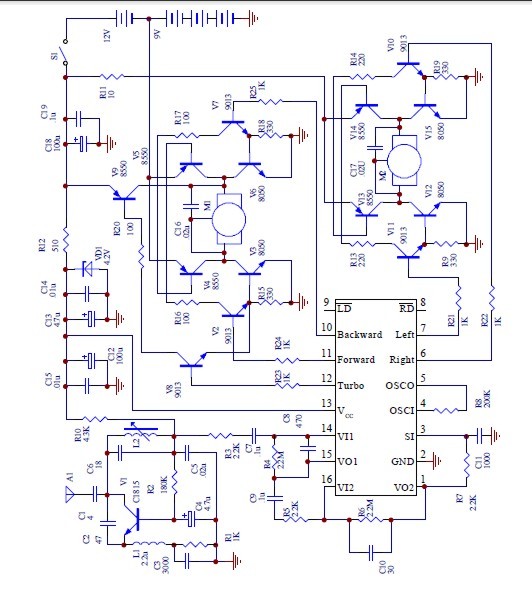
Akkor a jobbra-balra irány motorjához tartozó H-híd félvezetői mentek tönkre. Mellékelek egy rajzot. Azon a V12, V13, V14, V15 jelzésű alkatrészeket ellenőrizzed. Üdv.: Feri
A hozzászólás módosítva: Ápr 19, 2013
(#) csabii válasza vargaf hozzászólására (») Ápr 19, 2013 /
 
Kösszi az ic adatlapot meg a kapcsrajzot de én nem vagyok olyan géniusz ebben!

a kapcsolási rajzon amik vannak pl: V12 azt nem értem hogy az mit jelez meg az a H-híd félvezetői, az mi a pokol?
így problémás lesz nekem hogy nem értek ezekhez annyira.
(#) vargaf válasza csabii hozzászólására (») Ápr 19, 2013 /
 
Szia!

Így valóban nem lesz könnyű, ehhez kell elektronikai ismeret és műszerezettség is. Üdv.: Feri
A hozzászólás módosítva: Ápr 19, 2013
(#) sany válasza csabii hozzászólására (») Ápr 25, 2013 /
 
A motor biztos jó? Kösd ki a panelből és tedd rá egy ceruza elemre, forognia kell.
(#) csabii válasza sany hozzászólására (») Máj 7, 2013 /
 
szia!!

Bocsi a késői válaszért! a motor az jó kiprobáltam úgy működik, mind a két irányba!

összeért a kétvezeték és égetszaga lett! azóta irány nincs!!!

kaptam 2-db kiss autót az egyik 40-mhz a másik 49-mhz!

a 49-mhz es nem kanyarodik ballra és annak is jó a motorja pedig (Külön megnézve ceruza ellemről!)
a 40-mhz es-hez nincs távom és az lenne a kérdésem, hogy a 40-mhz est át tudom-e állítani 49-mhz-re valahogy?
vagy ha veszek egy 40mhz kvarc-ot a távba akkor mennifog-e?

Válaszokat előre is Köszönöm
A hozzászólás módosítva: Máj 7, 2013
(#) csabii hozzászólása Máj 9, 2013 /
 
Sziasztok!
lenne egy olyan kérdésem, hogy kaptam egy NIKKO távirányítós autót és a panelján csak az előre és a hátra menet van bekötve. meg lehet oldani hogy menjen jobbra, és balra?
Válaszokat előre is köszönöm!

Üdv: Csabi
(#) csabii válasza csabii hozzászólására (») Máj 10, 2013 /
 
a nikko elektronikájáról és az adóról itt vannak a képek!
a távval akár melyik irányba mozgatom a motor csak egy irányba megy!
(#) rfj1989 hozzászólása Máj 20, 2013 /
 
Sziasztok.
Nemrég jutottam hozzá egy profi kis távirányítóhoz (Graupner márkájú), cserélhető kvarcos, jelenleg 27,195mhz es van benne. A problémám az lenne, hogy van egy nikko frame buggy kisautóm 27mhz es az is de csak előre és balra müködik a távirányítóval (hátra és jobbra nem megy). A kérdésem az lenne, hogy ez a távirányító hibája lenne vagy csak más szerkezethez kell használni, esetleg kissebb frekvencia különbség okozhat ilyen jelenséget? (A távirányítót kipróbáltam egy másik 27mhz es kisautóval is, ott is hasonló jelenséget produkált)
(#) Medve válasza rfj1989 hozzászólására (») Máj 20, 2013 /
 
Szia, pontosabban milyen frekvenciát vesz az autó? Bár én inkább a "protokoll" és nem a frekvencia eltérését okolnám.
A hozzászólás módosítva: Máj 20, 2013
(#) Massawa válasza rfj1989 hozzászólására (») Máj 20, 2013 /
 
A kodolás más (a szubcsatornák elosztása). Esetleg még az lehet a baj, hogy hiányzik a vezérlés egyik fele ( a hidak meghajto jele) ezért megy mindkét szubcsatrna csak az egyik irányba ( menet + kormány ).
A hozzászólás módosítva: Máj 20, 2013
(#) rfj1989 hozzászólása Máj 21, 2013 /
 
Köszönöm a válaszokat, elviszem egy szakihoz, hátha tud vele kezdeni valamit beállításokkal.
(#) gabika831207 hozzászólása Jún 4, 2013 /
 
sziasztok.segitséget kérnék,van egy komplett 27 mhz-es távirányitóm,panelel együtt,2 motort vezérel,egy távirányitós autóbol lett kiszerelve,kb 10 m-er a hatótávolság,szeretném megnövelni 25-30 m-es távolságra! Mit kell ehez tennem?valami nagyon olcsó dolog érdekelne!
(#) gerenk válasza gabika831207 hozzászólására (») Jún 4, 2013 /
 
Adóteljesítmény növelése, vagy vevőérzékenység javítása. Esetleg antennakörök optimális illesztése, antennák hosszának növelése.
Legfontosabb a rádiófrekvenciás áramkörök megismerése, vagyis tanulni 3X !!!!
(#) gabika831207 válasza gerenk hozzászólására (») Jún 4, 2013 /
 
antenna hossz növelést próbáltam de nem jött be!jel erősítő kellene?Valami konkrét dolgot esetleg tudnál mondani? valamilyen szinten értek a dologhoz,tanultam electrotechnikát mivel villanyszerelő vagyok de az kevés ehez!
(#) gerenk válasza gabika831207 hozzászólására (») Jún 4, 2013 /
 
Az antenna meghosszabbítása csak akkor eredményes ha a végerősítő fokozat impedanciáját a meghosszabbított antenna impedanciájához illeszted. Gyárilag az eredeti antennahosszhoz
ezt elvégezték, ha a méretet megváltoztatod újra be kell állítani.
Ez műszeres hangolást jelent a kimeneti rezgőkörön. Oszcilloszkóp a legjobb műszere de
ha kellő gyakorlatod van rf. áramkörökben egy a vételi frekvenciára hangolt rezgőkörrel és hozzá kapcsolt dióda demodulátoros érzékeny voltmérővel maximális feszültségre hangolva is elvégezhető.
Egyszerű játékvezérlők adója csak egy fokozatú, egy egyszerű kvarccal stabilizált oszcillátor
az antenna hosszabbítótekerccsel illesztett. Ez általában fix induktivitás nem hangolható.
Ha van hely beépíthetsz kb. 30 menetes sárga M4 ferritmaggal hangolható műanyag csévés
tekercset helyette és ezt kell a hosszabb antennához hangolni. Vevő oldalon ugyan ugy.
Az oszcillációs teljesítmény növelése is lehetséges még a tranzisztor nagyobb teljesítményű
tipusra cserélésével a tápfeszültség emelésével és az emitter ellenállás csökkentésével.
A hozzászólás módosítva: Jún 4, 2013
(#) gyzsombor hozzászólása Aug 12, 2013 /
 
Olyan problémám lenne hogy a nemrég vásárolt Kis RC autóm elektronikája gallyra ment elszállt benne az egyik IC, sajnos típusjelzés sincs rajta, 27 Mhz-s távírányító van hozzá sima egyzerű két csatornás. Kérdésem a következő lehet-e beszerezni valahonnan kész elektronikát az autóba, ha igen hol és milyen összegért nagyjából illetve jó lesz e a régi távírányítóhoz vagy egyáltalán megoldható-e így a probléma? nem vagyok nagyon hozzáértő a témában de ahogy néztem a normál elektronikák nagyjábol egy szisztémára épülnek. amugy az autó egyszerű 5000 Ftos autó volt de sajnálnám nagyon mert kipróbálni sem tudtam még :S

Köszönöm előre is a segítséget

gyzsombor
(#) zolika60 válasza gyzsombor hozzászólására (») Aug 12, 2013 /
 
Egy kérdést csak egy helyen teszünk fel. Fotózd le az elektronikát, hátha valaki ráismer.
A hozzászólás módosítva: Aug 12, 2013
(#) pucuka válasza gyzsombor hozzászólására (») Aug 12, 2013 /
 
A nemrég vásárolt autónak is van garanciája. Szíveskedjél érvényesíteni. Nem is tudom miért mindjárt a javításon töröd a fejed, mikor semmi alkalmatosságod nincs hozzá.
(#) Tergi hozzászólása Szept 2, 2013 /
 
Sziasztok.
A segítségeteket kérném. Van egy RC helikopterem, a következő a hibajelenség: A gép csak akkor kap jelet, ha a távirányító antenna és a helikopter antenna össze van érintve. Amint nem ér össze, a jelet elveszti. A távirányító 27.145 Mhz-es, a helikopter elektronikára csak egy 27 Mhz. matrica van ragasztva. Ha összeérintem a vezetékeket minden funkció működik. Mi lehet a gond? A távirányító elméletileg a gyári. Előre is köszönöm.
(#) gerenk válasza Tergi hozzászólására (») Szept 2, 2013 /
 
Lecsökkent az adó teljesítménye.Az oszcillátor rész működik de az utána következő fokozat leválasztó, teljesítményerősítő fokozat hibás, valószínű a zárlat ami beterheli az oszcillátort.
(#) Tergi válasza gerenk hozzászólására (») Szept 2, 2013 /
 
Szia. Köszönöm.
Tehát, ha jól értelmezem, a távirányító valószínű zárlatos, végig kell mérni benne mindent? Nem vagyok egy elektromos géniusz, ezért jó lenne egy kis segítség, mi mehetett tönkre.
(#) gerenk válasza Tergi hozzászólására (») Szept 2, 2013 /
 
Egy fotó sokat segítene az adó áramkörről, de a vevő is megnézendő.
Úgy gondolom a vevő csak egy tranzisztoros szuper regeneratív, rf elő fokozat nélkül,
de ha mégis van elő fokozat annak hibája is okozhatja a leírt jelenséget.
(#) Tergi válasza gerenk hozzászólására (») Szept 2, 2013 /
 
Rakok fel képeket, remélem neked többet mond, mint nekem. Ehhez még szalagkábellal kapcsolódik egy potméter, ami a motorok sebességét állítja külön.
(#) gerenk válasza Tergi hozzászólására (») Szept 2, 2013 /
 
Adó kétfokozatú, kvarc stabil oszcillátor 27,... Mhz, és buffer /leválasztó/ fokozat.
Az IC az encoder /csatorna kódoló/ tipusát nem látom talán TX2
Az adót ellenőrizheted egy egyszerű kis mérőműszerrel.
Kell hozzá egy magnó indikátor mutatós /deprez 50-100 mikroamper / műszer.
Két kivezetését össze kell kötni egy üvegtokos germánium diódával pl. AA116, AA117,
OA1160, OA1161 stb., majd a katód kivezetésre /műszer pozitív/egy 10 pF kerámia kondenzátort forrasztani.
Működő adó antennájához érintve a kondenzátor másik kivezetését a mutató kileng a teljesítményel arányos mértékben. Kis teljesítmények indikálásakor az anódra forrasztott
szigetelt vezetékdarab /ellensúly/ az érzékenységét megnöveli.
A hozzászólás módosítva: Szept 2, 2013
(#) pucuka válasza Tergi hozzászólására (») Szept 2, 2013 /
 
Szerintem a sárga LED az adó kimenő teljesítményét "méri".
(#) Tergi válasza gerenk hozzászólására (») Szept 2, 2013 /
 
Na, ez nekem egy kicsit kínai, de azért köszi. Te merre laksz? Én Herenden, ha közelben lennél, akkor esetleg tudsz segíteni? Az az érdekes, ha a vevő antenna vezetéke hozzá van érintve a távirányító antennához, minden funkció hibátlanul működik.
A hozzászólás módosítva: Szept 2, 2013
(#) Tergi válasza pucuka hozzászólására (») Szept 2, 2013 /
 
A sárga led bekapcsoláskor csak villog, majd a gázkart teljesen fel kell tolni, hogy működjön. Addig semmi jelet nem küld.
(#) gerenk válasza Tergi hozzászólására (») Szept 2, 2013 /
 
A rádiócsatornában van a hiba a jelenség alapján. Előbb ellenőrizd az adót, ha rendben van
a vevőben a probléma.
A hozzászólás módosítva: Szept 2, 2013
(#) gerenk válasza pucuka hozzászólására (») Szept 2, 2013 /
 
Egy 2 tranzisztoros pár 10 mW-os adó kimenetét nem terhelik szerintem LED-del.
Következő: »»   11 / 24
Bejelentkezés

Belépés

Hirdetés
XDT.hu
Az oldalon sütiket használunk a helyes működéshez. Bővebb információt az adatvédelmi szabályzatban olvashatsz. Megértettem